推荐文章
优先发表栏目展示本刊经同行评议确定正式录用的文章,这些文章目前处在编校过程,尚未确定卷期及页码,但可以根据DOI进行引用。
当前状态:
, 最新更新时间: ,
doi: 10.15886/j.cnki.rdswxb.20260029
摘要:
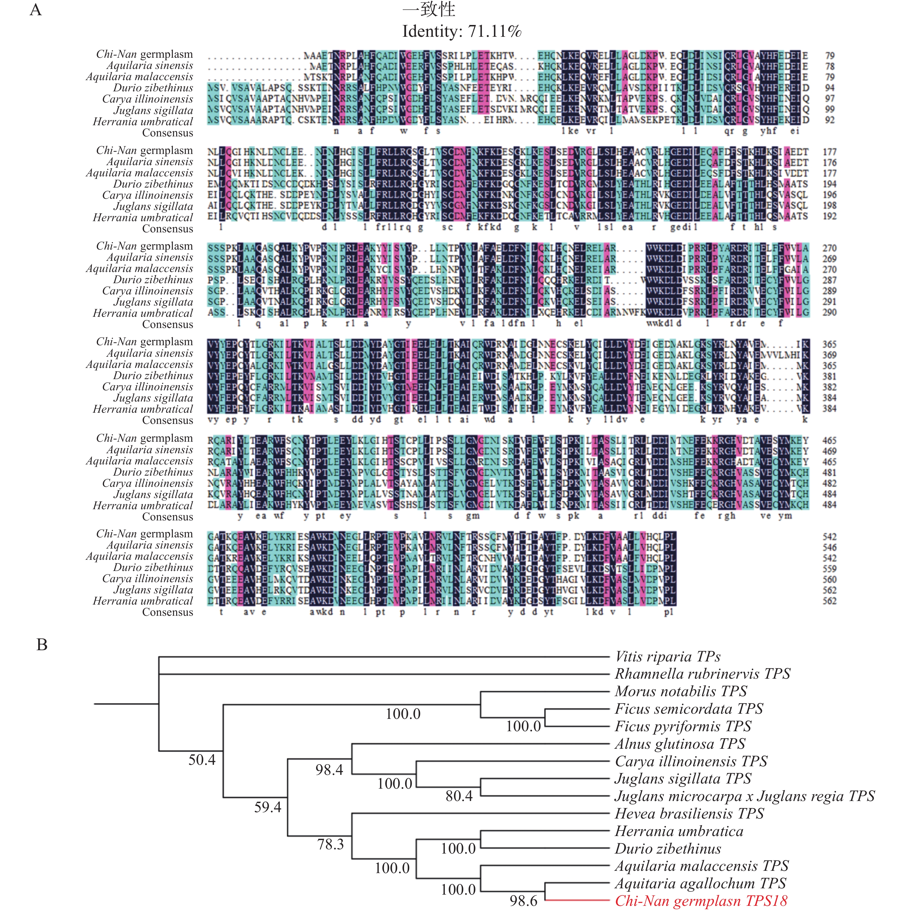
温度胁迫导致结实率降低是水稻南繁育种面临的主要风险之一。为系统解析不同水稻种质资源结实率对抽穗前后关键时段气温变化的量化响应模式,本研究以具有高度代表性的水稻微核心种质为对象,在典型南繁季节开展三亚田间试验,系统量化了抽穗前后关键发育阶段气温对不同遗传背景水稻结实率的影响。结果表明,南繁季水稻结实率主要受低温胁迫影响,且其作用显著高于高温胁迫。研究识别出2个关键的低温敏感窗口期,分别为抽穗前21~18 d(相当于花粉母细胞减数分裂期)和抽穗后14~18 d(扬花期)。通过回归分析,本研究首次量化了不同水稻亚群耐冷性的临界温度阈值,如改良籼1群(XI-IMP1)在最低气温降至19.5℃、最高气温降至26.8℃时,结实率可能下降至80%,而地方温带糯粳(GJ-Te-LAN-GL)等材料表现出更强的耐冷性。上述结果为南繁育种实践中基于品种遗传背景开展精准播期调整、耐冷亲本选择及关键生育期防灾提供了重要的理论依据与量化指标。
温度胁迫导致结实率降低是水稻南繁育种面临的主要风险之一。为系统解析不同水稻种质资源结实率对抽穗前后关键时段气温变化的量化响应模式,本研究以具有高度代表性的水稻微核心种质为对象,在典型南繁季节开展三亚田间试验,系统量化了抽穗前后关键发育阶段气温对不同遗传背景水稻结实率的影响。结果表明,南繁季水稻结实率主要受低温胁迫影响,且其作用显著高于高温胁迫。研究识别出2个关键的低温敏感窗口期,分别为抽穗前21~18 d(相当于花粉母细胞减数分裂期)和抽穗后14~18 d(扬花期)。通过回归分析,本研究首次量化了不同水稻亚群耐冷性的临界温度阈值,如改良籼1群(XI-IMP1)在最低气温降至19.5℃、最高气温降至26.8℃时,结实率可能下降至80%,而地方温带糯粳(GJ-Te-LAN-GL)等材料表现出更强的耐冷性。上述结果为南繁育种实践中基于品种遗传背景开展精准播期调整、耐冷亲本选择及关键生育期防灾提供了重要的理论依据与量化指标。
当前状态:
, 最新更新时间: ,
doi: 10.15886/j.cnki.rdswxb.20260016
摘要:
钾是影响烟草产量与品质的关键元素。为探究烟草钾转运蛋白基因NtKUP6的功能,本研究以烟草(中烟100)为材料,克隆获得编码区全长为2355 bp的NtKUP6基因。生物信息学分析结果表明,NtKUP6基因编码的蛋白具有11个跨膜结构域,且启动子区含有MBS、ABRE等与非生物胁迫及激素响应相关的顺式作用元件。亚细胞定位表明NtKUP6蛋白定位在细胞膜上。表达模式分析结果显示,NtKUP6基因在根中表达量最高,并能被干旱、高盐、低温和ABA处理显著诱导。功能验证方面,通过病毒诱导的基因沉默技术(VIGS)沉默NtKUP6基因表达后,烟草叶片中的钾离子含量显著降低(约39.3%);在本氏烟中过表达NtKUP6基因,烟草叶片中的钾离子含量显著升高(53%)。综上,NtKUP6是一个在烟草钾积累及非生物胁迫响应中发挥重要功能的钾转运蛋白基因,为解析烟草钾营养分子机制提供了理论依据。
钾是影响烟草产量与品质的关键元素。为探究烟草钾转运蛋白基因NtKUP6的功能,本研究以烟草(中烟100)为材料,克隆获得编码区全长为
当前状态:
, 最新更新时间: ,
doi: 10.15886/j.cnki.rdswxb.20250204
摘要:
本研究系统评估了绿原酸(Chlorogenic acid)、新绿原酸(Neochlorogenic acid)与隐绿原酸(Cryptochlorogenic acid)对辣椒疫霉(Phytophthora capsici)的抑制活性与作用特性。通过体外实验测定三种化合物对辣椒疫霉(Phytophthora capsici)菌丝生长、孢子囊产生、孢子囊释孢及游动孢子萌发的影响;同时采用盆栽实验验证这三种化合物对辣椒疫霉活体致病力的抑制效果。结果表明,三种化合物均呈剂量依赖方式抑制辣椒疫霉菌丝生长,绿原酸与新绿原酸的有效中浓度(EC50)分别为 151.9、156.4 μmol·L-1 ,显著优于隐绿原酸(174.9 μmol·L-1 );三种化合物能够显著抑制孢子囊的产生,EC50介于 52.40 ~61.20 μmol·L-1 ,绿原酸、新绿原酸和隐绿原酸在150 μmol·L-1下均可完全抑制孢子囊产生;三种化合物对孢子囊释孢与游动孢子萌发仅表现轻度抑制。本研究揭示绿原酸类化合物对辣椒疫霉菌的作用具有明显的阶段特异性,主要靶向营养生长与产孢阶段,具备开发为天然源杀菌先导化合物的良好潜力,可为辣椒疫病及相关植物真菌病害的绿色防控提供了科学依据。
本研究系统评估了绿原酸(Chlorogenic acid)、新绿原酸(Neochlorogenic acid)与隐绿原酸(Cryptochlorogenic acid)对辣椒疫霉(Phytophthora capsici)的抑制活性与作用特性。通过体外实验测定三种化合物对辣椒疫霉(Phytophthora capsici)菌丝生长、孢子囊产生、孢子囊释孢及游动孢子萌发的影响;同时采用盆栽实验验证这三种化合物对辣椒疫霉活体致病力的抑制效果。结果表明,三种化合物均呈剂量依赖方式抑制辣椒疫霉菌丝生长,绿原酸与新绿原酸的有效中浓度(EC50)分别为 151.9、156.4 μmol·L-1 ,显著优于隐绿原酸(174.9 μmol·L-1 );三种化合物能够显著抑制孢子囊的产生,EC50介于 52.40 ~61.20 μmol·L-1 ,绿原酸、新绿原酸和隐绿原酸在150 μmol·L-1下均可完全抑制孢子囊产生;三种化合物对孢子囊释孢与游动孢子萌发仅表现轻度抑制。本研究揭示绿原酸类化合物对辣椒疫霉菌的作用具有明显的阶段特异性,主要靶向营养生长与产孢阶段,具备开发为天然源杀菌先导化合物的良好潜力,可为辣椒疫病及相关植物真菌病害的绿色防控提供了科学依据。
当前状态:
, 最新更新时间: ,
doi: 10.15886/j.cnki.rdswxb.20260011
摘要:
巴氏醋杆菌(Acetobacter pasteurianus)是一类耐酸性强的工业微生物,广泛用于食醋、果醋和酸奶等产品的发酵。深入解析巴氏醋杆菌的生理生化机制,是开展高效合成生物学改造的重要基础。本研究基于液相色谱-质谱联用(LC-MS)技术的核苷分析与寡核苷酸分析,结合同源比对方法,对巴氏醋杆菌的tRNA修饰进行了初步绘制与解析,鉴定获得21种修饰核苷,并实现修饰核苷在tRNA分子上的位置定位。酸胁迫实验结果表明,随环境pH降低,κ2C、t6A、m7G、ms2i6A、D、m1G及Ψ等修饰水平发生特异性变化。上述结果提示,tRNA修饰可能通过影响翻译效率和/或翻译保真度参与巴氏醋杆菌对酸性环境的适应性应激调控,为阐明巴氏醋杆菌耐酸机制及后续理性改造提供了新的线索。
巴氏醋杆菌(Acetobacter pasteurianus)是一类耐酸性强的工业微生物,广泛用于食醋、果醋和酸奶等产品的发酵。深入解析巴氏醋杆菌的生理生化机制,是开展高效合成生物学改造的重要基础。本研究基于液相色谱-质谱联用(LC-MS)技术的核苷分析与寡核苷酸分析,结合同源比对方法,对巴氏醋杆菌的tRNA修饰进行了初步绘制与解析,鉴定获得21种修饰核苷,并实现修饰核苷在tRNA分子上的位置定位。酸胁迫实验结果表明,随环境pH降低,κ2C、t6A、m7G、ms2i6A、D、m1G及Ψ等修饰水平发生特异性变化。上述结果提示,tRNA修饰可能通过影响翻译效率和/或翻译保真度参与巴氏醋杆菌对酸性环境的适应性应激调控,为阐明巴氏醋杆菌耐酸机制及后续理性改造提供了新的线索。
当前状态:
, 最新更新时间: ,
doi: 10.15886/j.cnki.rdswxb.20260049
摘要:
为了研究盐胁迫对海南矮蕉(Musa nana)幼苗生理指标的影响,本研究采用90、120、150和200 mmol·L-1的NaCl溶液对矮蕉幼苗进行胁迫处理,分别在胁迫后的第4、8、12、16和20天测定叶片的质膜透性、叶绿素、脯氨酸、可溶性蛋白和丙二醛(MDA)含量,以及超氧化物歧化酶(SOD)、过氧化物酶(POD)和过氧化氢酶(CAT)活性。结果表明:随着NaCl胁迫浓度的升高和处理时间的延长,矮蕉幼苗叶片的质膜透性、脯氨酸和MDA含量均呈上升趋势;可溶性蛋白含量及SOD、POD、CAT活性则表现为先升高后降低的趋势;而叶绿素含量持续下降。结果说明,矮蕉幼苗在盐胁迫条件下,能够通过自身的生理调节和抗氧化酶保护系统的作用,在一定程度上缓解胁迫所造成的伤害。
为了研究盐胁迫对海南矮蕉(Musa nana)幼苗生理指标的影响,本研究采用90、120、150和200 mmol·L-1的NaCl溶液对矮蕉幼苗进行胁迫处理,分别在胁迫后的第4、8、12、16和20天测定叶片的质膜透性、叶绿素、脯氨酸、可溶性蛋白和丙二醛(MDA)含量,以及超氧化物歧化酶(SOD)、过氧化物酶(POD)和过氧化氢酶(CAT)活性。结果表明:随着NaCl胁迫浓度的升高和处理时间的延长,矮蕉幼苗叶片的质膜透性、脯氨酸和MDA含量均呈上升趋势;可溶性蛋白含量及SOD、POD、CAT活性则表现为先升高后降低的趋势;而叶绿素含量持续下降。结果说明,矮蕉幼苗在盐胁迫条件下,能够通过自身的生理调节和抗氧化酶保护系统的作用,在一定程度上缓解胁迫所造成的伤害。
当前状态:
, 最新更新时间: ,
doi: 10.15886/j.cnki.rdswxb.20250150
摘要:
寄生植物中,半寄生植物约占80%,它们通过吸器与寄主植物的茎或根部相连,从而与寄主建立寄生关系,尽管体内含有叶绿素,并具备一定的光合能力,半寄生植物仍需从寄主中摄取大量水分和养分以维持生长。半寄生植物长期对寄主进行养分胁迫,不仅严重抑制寄主的生长发育,还会增加其应对环境变化的压力,对农林业带来严重的经济损失。系统阐述半寄生植物与寄主间的寄生关系,涵盖吸器形成、结构与功能、寄主偏好性及对寄主的生理影响,并分析其在变化环境下的生存策略,以及半寄生植物在生态系统中的应用与防治方法。同时探讨半寄生植物的研究趋势,对未来研究方向提出展望,包括聚焦吸器发育的动态过程、拓展寄主研究范围、解析环境变化下寄生关系的动态,并整合分子调控手段与抗寄生性状筛选,助力抗寄生物种育种进程,以期为半寄生植物的生理生态特性深入研究提供有益参考。
寄生植物中,半寄生植物约占80%,它们通过吸器与寄主植物的茎或根部相连,从而与寄主建立寄生关系,尽管体内含有叶绿素,并具备一定的光合能力,半寄生植物仍需从寄主中摄取大量水分和养分以维持生长。半寄生植物长期对寄主进行养分胁迫,不仅严重抑制寄主的生长发育,还会增加其应对环境变化的压力,对农林业带来严重的经济损失。系统阐述半寄生植物与寄主间的寄生关系,涵盖吸器形成、结构与功能、寄主偏好性及对寄主的生理影响,并分析其在变化环境下的生存策略,以及半寄生植物在生态系统中的应用与防治方法。同时探讨半寄生植物的研究趋势,对未来研究方向提出展望,包括聚焦吸器发育的动态过程、拓展寄主研究范围、解析环境变化下寄生关系的动态,并整合分子调控手段与抗寄生性状筛选,助力抗寄生物种育种进程,以期为半寄生植物的生理生态特性深入研究提供有益参考。
当前状态:
, 最新更新时间: ,
doi: 10.15886/j.cnki.rdswxb.20260034
摘要:
芒果(Mangifera indica)果皮色泽是衡量外观品质和市场竞争力的重要指标。采后补光作为一种物理调控手段,对改善红色芒果品种着色具有应用价值。本研究以青熟期‘贵妃’芒果为材料,系统探讨了采后蓝光处理(以黑暗为对照)对果实品质、抗氧化活性及花青素生物合成的影响机制。结果表明,蓝光处理能有效促进果皮中花青素和类胡萝卜素含量增加以及叶绿素的降解,进而促进了果皮的着色。同时,果肉色泽及内在品质也得到同步改善。此外,抗氧化系统相关指标测定显示,蓝光激活了果实组织特异的抗氧化响应,果皮与果肉中过氧化物酶活性出现增强,果肉总抗氧化能力阶段性提升。花青苷合成相关分子机制表明,蓝光处理全面上调了花青素合成通路关键结构基因及转录因子MYB1的表达,此外蓝光受体基因CRY1、转录因子HY5与HYH被显著诱导,而负调控因子COP1表达在后期受到抑制。
芒果(Mangifera indica)果皮色泽是衡量外观品质和市场竞争力的重要指标。采后补光作为一种物理调控手段,对改善红色芒果品种着色具有应用价值。本研究以青熟期‘贵妃’芒果为材料,系统探讨了采后蓝光处理(以黑暗为对照)对果实品质、抗氧化活性及花青素生物合成的影响机制。结果表明,蓝光处理能有效促进果皮中花青素和类胡萝卜素含量增加以及叶绿素的降解,进而促进了果皮的着色。同时,果肉色泽及内在品质也得到同步改善。此外,抗氧化系统相关指标测定显示,蓝光激活了果实组织特异的抗氧化响应,果皮与果肉中过氧化物酶活性出现增强,果肉总抗氧化能力阶段性提升。花青苷合成相关分子机制表明,蓝光处理全面上调了花青素合成通路关键结构基因及转录因子MYB1的表达,此外蓝光受体基因CRY1、转录因子HY5与HYH被显著诱导,而负调控因子COP1表达在后期受到抑制。
当前状态:
, 最新更新时间: ,
doi: 10.15886/j.cnki.rdswxb.20250203
摘要:
鳄鱼是一类古老的爬行动物,因其强大的免疫功能及医药价值受到人们的关注。鳄鱼骨、血等提取物在传统医学和现代生物制药研究中展现出潜在功效。鳄鱼肉具有极高的营养保健价值,是活性肽的极好来源。随着对特色生物资源开发利用的深入研究,鳄鱼肉水解多肽逐渐成为关注焦点,相关产品层出不穷。研究表明,鳄鱼肽主要具有抗氧化活性,在延缓衰老进程以及预防诸如心血管疾病、神经退行性疾病等方面具有潜在的应用价值,并且在食品、医疗保健以及化妆品行业,鳄鱼肽都有广阔的开发前景。但鳄鱼肽在作用的重要途径及分子机制、生产工艺及质量标准与安全性评价体系等方面还不完善,需要进一步探索与改进。
鳄鱼是一类古老的爬行动物,因其强大的免疫功能及医药价值受到人们的关注。鳄鱼骨、血等提取物在传统医学和现代生物制药研究中展现出潜在功效。鳄鱼肉具有极高的营养保健价值,是活性肽的极好来源。随着对特色生物资源开发利用的深入研究,鳄鱼肉水解多肽逐渐成为关注焦点,相关产品层出不穷。研究表明,鳄鱼肽主要具有抗氧化活性,在延缓衰老进程以及预防诸如心血管疾病、神经退行性疾病等方面具有潜在的应用价值,并且在食品、医疗保健以及化妆品行业,鳄鱼肽都有广阔的开发前景。但鳄鱼肽在作用的重要途径及分子机制、生产工艺及质量标准与安全性评价体系等方面还不完善,需要进一步探索与改进。
当前状态:
, 最新更新时间: ,
doi: 10.15886/j.cnki.rdswxb.20250170
摘要:
为有效利用气候资源并建立长期有效的灾害防御体系以促进海南榴莲产业良性发展,本研究分析了高温日变化过程。选取日最高气温为主,14时相对湿度为辅作为高温灾害的气象因子。采用百分位阈值法,构建榴莲(Durio zibethinus Murr.)幼树日高温灾害、过程高温灾害和年型高温灾害等级指标。结果表明,2015~2024年间,海南主要榴莲种植区幼树受高温灾害影响的日数在7.2~81.7 d之间,过程高温灾害总次数在1.1~10.7次,年型高温灾害在轻度-重度以上均有出现。从高温总日数、重度以上灾害日数、过程总次数、重度以上过程次数、年型灾害等级等指标分析,北部榴莲种植区高温灾害重于南部种植区,分布为澄迈>三亚>乐东>保亭>陵水。海南榴莲幼树生长中遭遇高温灾害的概率很大,种植中需要重点做好高温灾害防御措施,改变榴莲园区局地小气候环境,降低榴莲高温危害。
为有效利用气候资源并建立长期有效的灾害防御体系以促进海南榴莲产业良性发展,本研究分析了高温日变化过程。选取日最高气温为主,14时相对湿度为辅作为高温灾害的气象因子。采用百分位阈值法,构建榴莲(Durio zibethinus Murr.)幼树日高温灾害、过程高温灾害和年型高温灾害等级指标。结果表明,2015~2024年间,海南主要榴莲种植区幼树受高温灾害影响的日数在7.2~81.7 d之间,过程高温灾害总次数在1.1~10.7次,年型高温灾害在轻度-重度以上均有出现。从高温总日数、重度以上灾害日数、过程总次数、重度以上过程次数、年型灾害等级等指标分析,北部榴莲种植区高温灾害重于南部种植区,分布为澄迈>三亚>乐东>保亭>陵水。海南榴莲幼树生长中遭遇高温灾害的概率很大,种植中需要重点做好高温灾害防御措施,改变榴莲园区局地小气候环境,降低榴莲高温危害。
当前状态:
, 最新更新时间: ,
doi: 10.15886/j.cnki.rdswxb.20260023
摘要:
为探讨航天诱变对不同品种大豆叶片光合色素及叶片显微结构的影响,本研究以“实践十九号”卫星搭载的4种优良大豆种子为研究对象。经航天诱变处理后返回地面进行SP1代地面种植,未经搭载的大豆种子为CK,对其光合色素以及叶片显微结构参数进行了测定和分析,结果表明:航天诱变后‘德顺34’、‘德顺14’、‘东农219’叶片总叶绿素含量显著高于对照12.91%~26.38%,而‘东创19’较对照未达显著水平。航天诱变后各品种类胡萝卜素含量显著高于对照 28.93%~51.40%。航天诱变后大豆各品种叶片细胞发生明显变化,航天诱变后‘德顺14’叶片细胞饱满,细胞排列整齐,胞间隙较小,叶片厚度、海绵组织厚度、细胞结构紧密度极显著高于对照、‘东农219’栅栏组织厚度/海绵组织厚度极显著高于对照,增加量达18.52%。‘德顺14’、‘东农219’细胞结构疏松度低于对照,比对照降低了10.64%~18.17%。本研究为大豆种质改良和品种选育提供基础材料,为大豆航天诱变育种的深化及该技术在豆科作物遗传改良中的应用提供了基础与参考。
为探讨航天诱变对不同品种大豆叶片光合色素及叶片显微结构的影响,本研究以“实践十九号”卫星搭载的4种优良大豆种子为研究对象。经航天诱变处理后返回地面进行SP1代地面种植,未经搭载的大豆种子为CK,对其光合色素以及叶片显微结构参数进行了测定和分析,结果表明:航天诱变后‘德顺34’、‘德顺14’、‘东农219’叶片总叶绿素含量显著高于对照12.91%~26.38%,而‘东创19’较对照未达显著水平。航天诱变后各品种类胡萝卜素含量显著高于对照 28.93%~51.40%。航天诱变后大豆各品种叶片细胞发生明显变化,航天诱变后‘德顺14’叶片细胞饱满,细胞排列整齐,胞间隙较小,叶片厚度、海绵组织厚度、细胞结构紧密度极显著高于对照、‘东农219’栅栏组织厚度/海绵组织厚度极显著高于对照,增加量达18.52%。‘德顺14’、‘东农219’细胞结构疏松度低于对照,比对照降低了10.64%~18.17%。本研究为大豆种质改良和品种选育提供基础材料,为大豆航天诱变育种的深化及该技术在豆科作物遗传改良中的应用提供了基础与参考。
当前状态:
, 最新更新时间: ,
doi: 10.15886/j.cnki.rdswxb.20250161
摘要:
为探讨航天诱变处理对黄槐(Senna surattensis)和银叶金合欢(Acacia podalyriifolia)容器育苗生长及生理特性的影响利用新一代载人试验飞船搭载的种子进行回收后,对幼苗的生长性状、叶片形态、光合参数、叶绿素荧光参数等指标进行测定。结果表明:在生长指标方面,黄槐处理组株高第一年降低12.85%,第二、三年则分别显著增加100.66%和66.34%;地径在两年内分别显著增加11.05%和43.80%;叶长与叶宽分别增加5.38%与1.64%。银叶金合欢处理组株高前两年降低9.59%和20.06%,第三年显著增加20.72%;地径第二年降低9.71%,第三年略增1.81%;叶宽增加6.79%,叶长无显著变化。光合特性方面,黄槐的气孔导度(Gs)显著增加27.58%,蒸腾速率(Tr)、净光合速率(Pn)与胞间CO2浓度(Ci)均有提升,但水分利用效率(WUE)下降34.12%。银叶金合欢的WUE提高43.11%,Pn与Ci变化不显著,而Tr与Gs分别下降25.94%和7.33%。叶绿素荧光参数方面,黄槐的最大光化学效率(Fv/Fm)、表观光电子传递速率(ETR)、非光化学淬灭(NPQ)、光化学淬灭(qP)和实际光化学效率(Y(II))分别提高1.72%、32.26%、7.98%、28.59%和31.92%,光合能力增强;而银叶金合欢的ETR与Y(II)显著下降24.89%和24.96%,仅NPQ增加8.56%,光能转化效率受到抑制。综上,航天诱变处理对两种木本花卉容器苗的生长、生理特性均产生了重要影响,但诱变方向因树种差异而变化。
为探讨航天诱变处理对黄槐(Senna surattensis)和银叶金合欢(Acacia podalyriifolia)容器育苗生长及生理特性的影响利用新一代载人试验飞船搭载的种子进行回收后,对幼苗的生长性状、叶片形态、光合参数、叶绿素荧光参数等指标进行测定。结果表明:在生长指标方面,黄槐处理组株高第一年降低12.85%,第二、三年则分别显著增加100.66%和66.34%;地径在两年内分别显著增加11.05%和43.80%;叶长与叶宽分别增加5.38%与1.64%。银叶金合欢处理组株高前两年降低9.59%和20.06%,第三年显著增加20.72%;地径第二年降低9.71%,第三年略增1.81%;叶宽增加6.79%,叶长无显著变化。光合特性方面,黄槐的气孔导度(Gs)显著增加27.58%,蒸腾速率(Tr)、净光合速率(Pn)与胞间CO2浓度(Ci)均有提升,但水分利用效率(WUE)下降34.12%。银叶金合欢的WUE提高43.11%,Pn与Ci变化不显著,而Tr与Gs分别下降25.94%和7.33%。叶绿素荧光参数方面,黄槐的最大光化学效率(Fv/Fm)、表观光电子传递速率(ETR)、非光化学淬灭(NPQ)、光化学淬灭(qP)和实际光化学效率(Y(II))分别提高1.72%、32.26%、7.98%、28.59%和31.92%,光合能力增强;而银叶金合欢的ETR与Y(II)显著下降24.89%和24.96%,仅NPQ增加8.56%,光能转化效率受到抑制。综上,航天诱变处理对两种木本花卉容器苗的生长、生理特性均产生了重要影响,但诱变方向因树种差异而变化。
当前状态:
, 最新更新时间: ,
doi: 10.15886/j.cnki.rdswxb.20260047
摘要:
为了探究海南省不同产区越南油茶(Camellia vietnamensis)茶籽枯的抗氧化活性差异,本研究选取白沙黎族自治县细水乡(XS)、白沙黎族自治县金波乡马岭(ML)、琼海市会山镇中酒村(ZJ)、五指山市畅好乡什哈村(WZS)、澄迈县福山镇长安村侯臣咖啡文化村(HC)等5 个产区的越南油茶茶籽枯为材料,测定其乙醇提取物及乙酸乙酯萃取物的DPPH自由基清除能力、ABTS + 自由基抑制能力和铁总还原能力(FRAP),分析其多酚、皂苷和多糖等总含量。结果表明,5 个产区茶籽枯均具有显著抗氧化活性,且产地差异显著:HC 产区为高抗氧化活性优势产区,乙醇提取物的 DPPH、ABTS + 自由基清除、抑制活性最优,总酚和总皂苷含量最高;WZS 产区 FRAP 总还原活性表现突出;ML 产区各项抗氧化活性及总酚、总皂苷含量均为最低,海拔高度可能是其与同属红黄壤的HC产区差异的关键因素。乙酸乙酯萃取物的抗氧化活性稍弱于乙醇提取物,且其多酚总含量普遍更高、皂苷和多糖的总含量更低。由此可见,茶籽枯的抗氧化活性可能受海拔、气候因子、土壤类型共同调控,并且低海拔、温暖湿润气候、红黄壤分布的区域的茶籽枯似乎抗氧化活性最强。本研究为海南越南油茶的合理种植、茶籽枯副产物的资源化利用及油茶产业链完善等提供了理论依据,也为后续深入研究活性成分的抗氧化机理及组分间协同、拮抗作用等奠定了基础。
为了探究海南省不同产区越南油茶(Camellia vietnamensis)茶籽枯的抗氧化活性差异,本研究选取白沙黎族自治县细水乡(XS)、白沙黎族自治县金波乡马岭(ML)、琼海市会山镇中酒村(ZJ)、五指山市畅好乡什哈村(WZS)、澄迈县福山镇长安村侯臣咖啡文化村(HC)等5 个产区的越南油茶茶籽枯为材料,测定其乙醇提取物及乙酸乙酯萃取物的DPPH自由基清除能力、ABTS + 自由基抑制能力和铁总还原能力(FRAP),分析其多酚、皂苷和多糖等总含量。结果表明,5 个产区茶籽枯均具有显著抗氧化活性,且产地差异显著:HC 产区为高抗氧化活性优势产区,乙醇提取物的 DPPH、ABTS + 自由基清除、抑制活性最优,总酚和总皂苷含量最高;WZS 产区 FRAP 总还原活性表现突出;ML 产区各项抗氧化活性及总酚、总皂苷含量均为最低,海拔高度可能是其与同属红黄壤的HC产区差异的关键因素。乙酸乙酯萃取物的抗氧化活性稍弱于乙醇提取物,且其多酚总含量普遍更高、皂苷和多糖的总含量更低。由此可见,茶籽枯的抗氧化活性可能受海拔、气候因子、土壤类型共同调控,并且低海拔、温暖湿润气候、红黄壤分布的区域的茶籽枯似乎抗氧化活性最强。本研究为海南越南油茶的合理种植、茶籽枯副产物的资源化利用及油茶产业链完善等提供了理论依据,也为后续深入研究活性成分的抗氧化机理及组分间协同、拮抗作用等奠定了基础。
当前状态:
, 最新更新时间: ,
doi: 10.15886/j.cnki.rdswxb.20250198
摘要:
丝状噬菌体Pf4编码的切离酶XisF4是介导原噬菌体切离与转录调控的关键蛋白。本研究通过整合生物信息学、蛋白质组学与进化分析,系统阐明了XisF4的分子特性与生物学功能:1)生物信息学分析结果表明,XisF4含71个氨基酸,具有典型的MerR型螺旋-转角-螺旋DNA结合结构域;2)诱导表达及蛋白质组学分析结果表明,XisF4的表达引起94个宿主蛋白差异表达,显著富集于甘氨酸代谢、生物被膜形成、绿脓素合成等通路,并同时抑制VI型分泌系统(如HcpC)及DNA复制相关蛋白的表达;3)RT-qPCR结果验证了关键基因的转录变化,进一步通过EMSA实验证实,纯化的XisF4蛋白可直接结合宿主基因phz2和hcpC的启动子区域,表明XisF4具备直接的转录调控能力;4)系统发育分析结果显示,XisF4与XisF5分属不同进化分支,且XisF4与XisF5进化轨迹与噬菌体衣壳蛋白CoaA不一致,这提示丝状噬菌体在进化中可能存在调控模块与结构模块的独立遗传事件。本研究结果表明,XisF4不仅是噬菌体切离的关键酶,还以多效转录调控因子身份广泛参与宿主铜绿假单胞菌的毒力、代谢及其应激适应等过程的调控。这为深入理解噬菌体—宿主的互作机制及探寻其潜在的干预策略提供了理论依据。
丝状噬菌体Pf4编码的切离酶XisF4是介导原噬菌体切离与转录调控的关键蛋白。本研究通过整合生物信息学、蛋白质组学与进化分析,系统阐明了XisF4的分子特性与生物学功能:1)生物信息学分析结果表明,XisF4含71个氨基酸,具有典型的MerR型螺旋-转角-螺旋DNA结合结构域;2)诱导表达及蛋白质组学分析结果表明,XisF4的表达引起94个宿主蛋白差异表达,显著富集于甘氨酸代谢、生物被膜形成、绿脓素合成等通路,并同时抑制VI型分泌系统(如HcpC)及DNA复制相关蛋白的表达;3)RT-qPCR结果验证了关键基因的转录变化,进一步通过EMSA实验证实,纯化的XisF4蛋白可直接结合宿主基因phz2和hcpC的启动子区域,表明XisF4具备直接的转录调控能力;4)系统发育分析结果显示,XisF4与XisF5分属不同进化分支,且XisF4与XisF5进化轨迹与噬菌体衣壳蛋白CoaA不一致,这提示丝状噬菌体在进化中可能存在调控模块与结构模块的独立遗传事件。本研究结果表明,XisF4不仅是噬菌体切离的关键酶,还以多效转录调控因子身份广泛参与宿主铜绿假单胞菌的毒力、代谢及其应激适应等过程的调控。这为深入理解噬菌体—宿主的互作机制及探寻其潜在的干预策略提供了理论依据。
当前状态:
, 最新更新时间: ,
doi: 10.15886/j.cnki.rdswxb.20260007
摘要:
为探究海南地区犬体表寄生蚤的种类及其携带病原微生物的情况,为蚤媒疾病的科学防控提供可靠的数据支撑。本研究采用逆毛梳刷法配合精细镊子采集海南省海口(HK)、定安(DA)与文昌(WC)三个地区的犬体表寄生蚤,并通过形态学观察和聚合酶链式反应(PCR)进行蚤种的鉴定,同时利用宏基因组测序技术分析蚤体内微生物群落的构成及基因功能。结果表明,海南不同地区犬体表寄生蚤的种类均为猫栉首蚤。α多样性分析结果显示,三组样本整体存在显著差异(F=49.43,P<0.001),WC和HK样本的微生物群落丰度显著高于DA样本,其中WC样本的微生物群落多样性最高,HK与WC样本间无显著差异(P>0.05)。β多样性分析结果显示,三个样本有交叉重叠区域,表明它们在微生物群落结构上具有较高的相似性。相比之下,DA样本和WC样本距离较远,菌群差异明显,DA样本能够单独聚类,表明DA样本微生物群落结构与WC、HK样本存在显著差异(P<0.05)。在门水平上,假单胞菌门(Pseudomonadota)为三个样本的优势菌门,厚壁菌门(Bacillota)为HK和DA第二大优势门,而支原体门(Mycoplasmatota)为WC的第二优势门。在种水平上,猫立克次体(Rickettsia. felis)、肺炎克雷伯菌(Klebsiella. pneumoniae)、蒂拉穆克立克次体(Rickettsia. tillamookensiss)、马赛立克次体(Rickettsia. massiliae)、铜绿假单胞菌(Pseudomonas. aeruginosa)和伽氏疏螺旋体(Borreliella garinii)等细菌对人和动物存在致病威胁。 本研究结果明确了猫栉首蚤为海南地区犬体表的优势寄生蚤种,及其携带高丰度致病性微生物,这提示该地区存在较高的蚤传人兽共患病潜在流行风险,为海南地区蚤传疾病的靶向监测与防控策略的制定提供了科学依据。
为探究海南地区犬体表寄生蚤的种类及其携带病原微生物的情况,为蚤媒疾病的科学防控提供可靠的数据支撑。本研究采用逆毛梳刷法配合精细镊子采集海南省海口(HK)、定安(DA)与文昌(WC)三个地区的犬体表寄生蚤,并通过形态学观察和聚合酶链式反应(PCR)进行蚤种的鉴定,同时利用宏基因组测序技术分析蚤体内微生物群落的构成及基因功能。结果表明,海南不同地区犬体表寄生蚤的种类均为猫栉首蚤。α多样性分析结果显示,三组样本整体存在显著差异(F=49.43,P<0.001),WC和HK样本的微生物群落丰度显著高于DA样本,其中WC样本的微生物群落多样性最高,HK与WC样本间无显著差异(P>0.05)。β多样性分析结果显示,三个样本有交叉重叠区域,表明它们在微生物群落结构上具有较高的相似性。相比之下,DA样本和WC样本距离较远,菌群差异明显,DA样本能够单独聚类,表明DA样本微生物群落结构与WC、HK样本存在显著差异(P<0.05)。在门水平上,假单胞菌门(Pseudomonadota)为三个样本的优势菌门,厚壁菌门(Bacillota)为HK和DA第二大优势门,而支原体门(Mycoplasmatota)为WC的第二优势门。在种水平上,猫立克次体(Rickettsia. felis)、肺炎克雷伯菌(Klebsiella. pneumoniae)、蒂拉穆克立克次体(Rickettsia. tillamookensiss)、马赛立克次体(Rickettsia. massiliae)、铜绿假单胞菌(Pseudomonas. aeruginosa)和伽氏疏螺旋体(Borreliella garinii)等细菌对人和动物存在致病威胁。 本研究结果明确了猫栉首蚤为海南地区犬体表的优势寄生蚤种,及其携带高丰度致病性微生物,这提示该地区存在较高的蚤传人兽共患病潜在流行风险,为海南地区蚤传疾病的靶向监测与防控策略的制定提供了科学依据。
当前状态:
, 最新更新时间: ,
doi: 10.15886/j.cnki.rdswxb.20260010
摘要:
橡胶树(Hevea brasiliensis)是天然橡胶的主要来源,作为重要的经济作物支持中国热带农业经济。胶孢炭疽菌(Colletotrichum gloeosporioides)引发的炭疽病是天然橡胶减产的重要原因。超长链脂肪酸(Very Long-Chain Fatty Acids, VLCFAs)在维持细胞膜稳定性及病原菌附着胞的发育过程中发挥重要作用。超长链脂肪酸延伸酶(Very Long-Chain Fatty Acids Elongase, Elo)是参与调控VLCFAs合成的限速酶。然而,Elo在胶孢炭疽菌中的功能尚不清楚。本研究聚焦于胶孢炭疽菌超长链脂肪酸延伸酶(CgElo3),通过分析ΔCgElo3生理表型可知,缺失CgElo3不影响菌丝生长和附着胞的形成,但显著降低了胶孢炭疽菌的分生孢子产量、对橡胶树叶片的致病力及对洋葱表皮侵染早期入侵菌丝的形成率。脂质组数据证实ΔCgElo3中硬脂酸(Stearic acid)、亚油酸(Linoleic acid)、亚麻酸(α-Linolenic acid)及二十碳三烯酸(Eicosatrienoic acid)相对含量显著减少。以上结果表明,CgElo3通过调控VLCFAs的生物合成,影响胶孢炭疽菌产孢及侵染早期对寄主细胞的入侵,进而降低其致病力。
橡胶树(Hevea brasiliensis)是天然橡胶的主要来源,作为重要的经济作物支持中国热带农业经济。胶孢炭疽菌(Colletotrichum gloeosporioides)引发的炭疽病是天然橡胶减产的重要原因。超长链脂肪酸(Very Long-Chain Fatty Acids, VLCFAs)在维持细胞膜稳定性及病原菌附着胞的发育过程中发挥重要作用。超长链脂肪酸延伸酶(Very Long-Chain Fatty Acids Elongase, Elo)是参与调控VLCFAs合成的限速酶。然而,Elo在胶孢炭疽菌中的功能尚不清楚。本研究聚焦于胶孢炭疽菌超长链脂肪酸延伸酶(CgElo3),通过分析ΔCgElo3生理表型可知,缺失CgElo3不影响菌丝生长和附着胞的形成,但显著降低了胶孢炭疽菌的分生孢子产量、对橡胶树叶片的致病力及对洋葱表皮侵染早期入侵菌丝的形成率。脂质组数据证实ΔCgElo3中硬脂酸(Stearic acid)、亚油酸(Linoleic acid)、亚麻酸(α-Linolenic acid)及二十碳三烯酸(Eicosatrienoic acid)相对含量显著减少。以上结果表明,CgElo3通过调控VLCFAs的生物合成,影响胶孢炭疽菌产孢及侵染早期对寄主细胞的入侵,进而降低其致病力。
当前状态:
, 最新更新时间: ,
doi: 10.15886/j.cnki.rdswxb.20260039
摘要:
山茶属植物种内及种间杂交现象普遍存在,种间杂交与多倍化是驱动该属物种进化的重要动力。杂交育种亦是海南油茶良种选育的关键途径。然而,每年8—10月期间,强台风频发导致油茶杂交果严重脱落,极大阻碍了杂交选育进程。本研究以8组强台风后收集的杂交落果为材料(以越南油茶为父本、不同海南油茶良种为母本杂交),通过剥离未成熟胚并进行离体培养,观察胚挽救效果。结果表明,1)仅部分杂交落果的种胚能在胚萌发培养基DM上萌发成苗,但所有8组杂种胚的子叶在启动诱导培养基IIM上培养10~30 d后,均可诱导形成分生结节;2)在增殖培养基PM上,分生结节的增殖系数为3.1~5.0;3)在再生分化培养基RM上,分生结节早期主要通过结节直接发育和体胚发生途径形成再生植株,不同杂种胚间的分化能力差异显著,其中,以IV号表现最优;4)随着再分化时间延长,分生结节逐渐转为以器官发生途径形成不定芽为主,增殖系数为2.7~3.5;继代增殖以芽长小于2 cm的2~3个丛芽接种为宜,而芽长大于2 cm时,切取含腋芽茎段或顶芽进行增殖易引发酶促褐化,影响增殖效果。因此,有必要筛选抗褐化能力较强的芽进行增殖,或将继代时间控制在20 d以内。
山茶属植物种内及种间杂交现象普遍存在,种间杂交与多倍化是驱动该属物种进化的重要动力。杂交育种亦是海南油茶良种选育的关键途径。然而,每年8—10月期间,强台风频发导致油茶杂交果严重脱落,极大阻碍了杂交选育进程。本研究以8组强台风后收集的杂交落果为材料(以越南油茶为父本、不同海南油茶良种为母本杂交),通过剥离未成熟胚并进行离体培养,观察胚挽救效果。结果表明,1)仅部分杂交落果的种胚能在胚萌发培养基DM上萌发成苗,但所有8组杂种胚的子叶在启动诱导培养基IIM上培养10~30 d后,均可诱导形成分生结节;2)在增殖培养基PM上,分生结节的增殖系数为3.1~5.0;3)在再生分化培养基RM上,分生结节早期主要通过结节直接发育和体胚发生途径形成再生植株,不同杂种胚间的分化能力差异显著,其中,以IV号表现最优;4)随着再分化时间延长,分生结节逐渐转为以器官发生途径形成不定芽为主,增殖系数为2.7~3.5;继代增殖以芽长小于2 cm的2~3个丛芽接种为宜,而芽长大于2 cm时,切取含腋芽茎段或顶芽进行增殖易引发酶促褐化,影响增殖效果。因此,有必要筛选抗褐化能力较强的芽进行增殖,或将继代时间控制在20 d以内。
当前状态:
, 最新更新时间: ,
doi: 10.15886/j.cnki.rdswxb.20250196
摘要:
凝集素受体激酶LecRLKs (Lectin receptor-like kinases )是一类关键的免疫相关受体,在植物识别病原信号和启动防御反应中扮演重要角色。橡胶树白粉菌 (Oidium heveae)在拟南芥激发抗病性,然而,凝集素受体激酶是否参与拟南芥对白粉菌的抗病性,目前仍然是未知的。本研究利用O. heveae接种野生型Col-0,通过RNA-seq数据分析,发现凝集素类受体基因LecRK-I.7 (Lectin receptor gene)在O. heveae侵染12 h发生上调表达,推测LecRK-I.7可能发挥对白粉菌的抗病功能。通过鉴定LecRK-I.7基因T-DNA插入突变体纯合系,接种O. heveae进行表型分析。结果表明,与野生型Col-0对比,O. heveae在lecrk-1.7突变体形成浓密的菌丝网络和少数的分生孢子,并且在lecrk-1.7突变体激发的细胞死亡和活性氧爆发也大大降低。进一步过表达LecRK-I.7基因后可以回复突变体的抗病表型,从遗传上证实LecRK-I.7正调控拟南芥对O. heveae的抗病性。另外发现LecRK-I.7基因主要定位于植物细胞膜,并且受白粉菌的诱导上调表达,这为进一步研究拟南芥对O. heveae的抗病机制奠定了基础。
凝集素受体激酶LecRLKs (Lectin receptor-like kinases )是一类关键的免疫相关受体,在植物识别病原信号和启动防御反应中扮演重要角色。橡胶树白粉菌 (Oidium heveae)在拟南芥激发抗病性,然而,凝集素受体激酶是否参与拟南芥对白粉菌的抗病性,目前仍然是未知的。本研究利用O. heveae接种野生型Col-0,通过RNA-seq数据分析,发现凝集素类受体基因LecRK-I.7 (Lectin receptor gene)在O. heveae侵染12 h发生上调表达,推测LecRK-I.7可能发挥对白粉菌的抗病功能。通过鉴定LecRK-I.7基因T-DNA插入突变体纯合系,接种O. heveae进行表型分析。结果表明,与野生型Col-0对比,O. heveae在lecrk-1.7突变体形成浓密的菌丝网络和少数的分生孢子,并且在lecrk-1.7突变体激发的细胞死亡和活性氧爆发也大大降低。进一步过表达LecRK-I.7基因后可以回复突变体的抗病表型,从遗传上证实LecRK-I.7正调控拟南芥对O. heveae的抗病性。另外发现LecRK-I.7基因主要定位于植物细胞膜,并且受白粉菌的诱导上调表达,这为进一步研究拟南芥对O. heveae的抗病机制奠定了基础。
当前状态:
, 最新更新时间: ,
doi: 10.15886/j.cnki.rdswxb.20250164
摘要:
橡胶种植的快速扩张引发多重生态环境效应,并通过改变地表能量收支与植被—大气相互作用导致的地表增温。本文基于多源卫星观测与温度响应模型以及TRM(Two-Resistance Mechanism)框架,系统对东南亚地区天然林和橡胶林地表温度(LST)差异进行归因。结果显示,相较其近邻天然林,橡胶林年平均LST升高约0.63 °C,全年都是“更热”趋势,其中6月最高,7月最低。机制诊断表明,空气动力阻力(ra)的增大是驱动升温的首要因素,占60%以上,显著高于反照率(α)、短波辐射(S)与下行长波(L↓)等辐射项。ra通过降低潜热并提高感热输送而升高地表温度;L↓在归因意义上呈现一定的降温效应,并与下行短波、反照率等因子共同调控。同时,在干旱与正常水分条件下,温度调控以ra为主导,而在湿润条件下,L↓的影响会更显著。揭示了土地利用方式、植被结构与区域气候在多尺度、跨季节上的耦合反馈机理,辐射与非辐射通量重分配影响地表能量平衡与温度差,为制定区域差异化、情景敏感的可持续农业政策与基于土地的气候变化减缓方案提供了方法学支持与决策依据。
橡胶种植的快速扩张引发多重生态环境效应,并通过改变地表能量收支与植被—大气相互作用导致的地表增温。本文基于多源卫星观测与温度响应模型以及TRM(Two-Resistance Mechanism)框架,系统对东南亚地区天然林和橡胶林地表温度(LST)差异进行归因。结果显示,相较其近邻天然林,橡胶林年平均LST升高约0.63 °C,全年都是“更热”趋势,其中6月最高,7月最低。机制诊断表明,空气动力阻力(ra)的增大是驱动升温的首要因素,占60%以上,显著高于反照率(α)、短波辐射(S)与下行长波(L↓)等辐射项。ra通过降低潜热并提高感热输送而升高地表温度;L↓在归因意义上呈现一定的降温效应,并与下行短波、反照率等因子共同调控。同时,在干旱与正常水分条件下,温度调控以ra为主导,而在湿润条件下,L↓的影响会更显著。揭示了土地利用方式、植被结构与区域气候在多尺度、跨季节上的耦合反馈机理,辐射与非辐射通量重分配影响地表能量平衡与温度差,为制定区域差异化、情景敏感的可持续农业政策与基于土地的气候变化减缓方案提供了方法学支持与决策依据。
当前状态:
, 最新更新时间: ,
doi: 10.15886/j.cnki.rdswxb.20250122
摘要:
近年来,受大规模采伐和刀耕火种等人类活动的影响,热带原始森林面积持续减少,逐渐形成一系列处于不同恢复阶段的热带次生林。然而,目前关于不同恢复阶段次生林土壤持水能力的演变规律及其主导调控因素,仍缺乏清晰认识。为此,本研究以海南热带次生林的三个恢复阶段(早期、中期和后期)为研究对象,采用“空间替代时间”的方法,通过测定土壤理化性质与持水性能,系统探讨不同恢复阶段对土壤持水能力的影响及其内在调控机制。研究结果表明,随恢复进程推进,(0~60 cm)土层土壤持水能力显著增强,其中(0~10 cm)土层的自然含水量、饱和持水量、毛管持水量和田间持水量均呈逐步上升趋势。同时,恢复后期(0~10 cm)土层的总孔隙度和毛管孔隙度显著高于早期和中期(P<0.05),而(0~60 cm)土层的土壤容重在恢复后期显著降低。土壤持水能力与总孔隙度、毛管孔隙度、非毛管孔隙度及有机质含量呈正相关,与容重呈负相关。其中,总孔隙度的影响最为显著,贡献率达26.95%,其次为毛管孔隙度(23.02%)和容重(21.39%);非毛管孔隙度与有机质也有一定影响,土壤颗粒组成的影响则相对较弱。综上,次生林恢复通过改善孔隙结构及提升有机质含量显著增强了土壤持水能力,且在恢复后期效果最为显著。
近年来,受大规模采伐和刀耕火种等人类活动的影响,热带原始森林面积持续减少,逐渐形成一系列处于不同恢复阶段的热带次生林。然而,目前关于不同恢复阶段次生林土壤持水能力的演变规律及其主导调控因素,仍缺乏清晰认识。为此,本研究以海南热带次生林的三个恢复阶段(早期、中期和后期)为研究对象,采用“空间替代时间”的方法,通过测定土壤理化性质与持水性能,系统探讨不同恢复阶段对土壤持水能力的影响及其内在调控机制。研究结果表明,随恢复进程推进,(0~60 cm)土层土壤持水能力显著增强,其中(0~10 cm)土层的自然含水量、饱和持水量、毛管持水量和田间持水量均呈逐步上升趋势。同时,恢复后期(0~10 cm)土层的总孔隙度和毛管孔隙度显著高于早期和中期(P<0.05),而(0~60 cm)土层的土壤容重在恢复后期显著降低。土壤持水能力与总孔隙度、毛管孔隙度、非毛管孔隙度及有机质含量呈正相关,与容重呈负相关。其中,总孔隙度的影响最为显著,贡献率达26.95%,其次为毛管孔隙度(23.02%)和容重(21.39%);非毛管孔隙度与有机质也有一定影响,土壤颗粒组成的影响则相对较弱。综上,次生林恢复通过改善孔隙结构及提升有机质含量显著增强了土壤持水能力,且在恢复后期效果最为显著。
当前状态:
, 最新更新时间: ,
doi: 10.15886/j.cnki.rdswxb.20260028
摘要:
为构建基于图像分析与深度学习的苦瓜果皮颜色精准鉴定评价体系,本研究针对苦瓜果皮颜色这一典型连续性表型特征,构建了一套基于颜色标准化与序列深度学习相结合的鉴定评价体系。首先基于Lab颜色均值特征构建传统机器学习模型,基线分类准确率为73.68%;通过K-means聚类与CIE1976ΔE色差量化优化分类标准,将准确率提升至76.09%。进一步构建颜色序列数据集并对比CNN与LSTM模型,结果表明,LSTM模型可有效建模颜色序列依赖关系,最高分类准确率达82.11%,宏平均AUC为0.9645 。研究表明,颜色标准化结合序列深度学习可有效应对颜色连续表型的分类难题。本研究提出的方法可为作物种质资源果皮颜色的高通量、精准鉴定评价提供了可靠的理论依据和技术参考。
为构建基于图像分析与深度学习的苦瓜果皮颜色精准鉴定评价体系,本研究针对苦瓜果皮颜色这一典型连续性表型特征,构建了一套基于颜色标准化与序列深度学习相结合的鉴定评价体系。首先基于Lab颜色均值特征构建传统机器学习模型,基线分类准确率为73.68%;通过K-means聚类与CIE1976ΔE色差量化优化分类标准,将准确率提升至76.09%。进一步构建颜色序列数据集并对比CNN与LSTM模型,结果表明,LSTM模型可有效建模颜色序列依赖关系,最高分类准确率达82.11%,宏平均AUC为
当前状态:
, 最新更新时间: ,
doi: 10.15886/j.cnki.rdswxb.20250121
摘要:
为解决传统聚乙烯地膜在热带地区露地西瓜生产中引发的“白色污染”问题,筛选可替代PE地膜的全生物降解地膜。本试验以聚对苯二甲酸-己二酸丁二醇酯(PBAT)、木质素、聚乳酸(PLA)、聚碳酸亚丙酯(PPC)等为原料的9种生物降解地膜为试验材料,以普通PE膜为对照(CK),探究全生物降解地膜在土壤水热效应、西瓜生长、产量品质及降解特性上的应用效果。结果表明,供试降解地膜在保温保墒及促进西瓜生长方面的效果与CK无显著差异。其中,F6处理(PBAT+PPC,0.012 mm)在提升果实边糖含量(9.53%)方面表现最佳;F9处理(PBAT+PLA,0.012 mm)的单瓜重(6.80 kg)与单位面积产量(136.04 t·hm−2)表现稳定,且略优于CK。地膜降解观测显示,在所有全生物降解地膜中,F9处理的降解速率最慢,仅次于CK。在成本方面,F6和F9的每亩总成本(约275元)较CK(约263元)提高约4.6%。综上,厚度为0.012 mm的F6与F9地膜因其降解周期与西瓜生育期匹配良好,能在关键生育期维持稳定的土壤环境,具备在热带地区露地西瓜生产中替代传统PE地膜的推广潜力。
为解决传统聚乙烯地膜在热带地区露地西瓜生产中引发的“白色污染”问题,筛选可替代PE地膜的全生物降解地膜。本试验以聚对苯二甲酸-己二酸丁二醇酯(PBAT)、木质素、聚乳酸(PLA)、聚碳酸亚丙酯(PPC)等为原料的9种生物降解地膜为试验材料,以普通PE膜为对照(CK),探究全生物降解地膜在土壤水热效应、西瓜生长、产量品质及降解特性上的应用效果。结果表明,供试降解地膜在保温保墒及促进西瓜生长方面的效果与CK无显著差异。其中,F6处理(PBAT+PPC,0.012 mm)在提升果实边糖含量(9.53%)方面表现最佳;F9处理(PBAT+PLA,0.012 mm)的单瓜重(6.80 kg)与单位面积产量(136.04 t·hm−2)表现稳定,且略优于CK。地膜降解观测显示,在所有全生物降解地膜中,F9处理的降解速率最慢,仅次于CK。在成本方面,F6和F9的每亩总成本(约275元)较CK(约263元)提高约4.6%。综上,厚度为0.012 mm的F6与F9地膜因其降解周期与西瓜生育期匹配良好,能在关键生育期维持稳定的土壤环境,具备在热带地区露地西瓜生产中替代传统PE地膜的推广潜力。
当前状态:
, 最新更新时间: ,
doi: 10.15886/j.cnki.rdswxb.20250155
摘要:
为了解海南省不同生境和不同动物体表蜱虫种类和蜱虫微生物组成特征及蜱传埃里希体属病原的种类和分布,本研究于海南省中部定安县(定安)、西部白沙黎族苗族自治县(白沙)和南部万宁市(万宁)3个市县采集猪和犬体表蜱虫,并经形态学和 PCR 鉴定蜱种,其中,在万宁犬体表采集的为长角血蜱;在定安犬体表和白沙猪体表采集到的为血红扇头蜱。结合宏基因组学分析蜱虫微生物组成、功能通路及蜱传埃里希体属种类,结果表明:1)在门水平上,3个市县的蜱虫体内细菌以变形菌门为主;蜱虫体内真菌中定安样本以子囊菌门为主,白沙与万宁样本以毛霉门为主;蜱虫体内病毒中定安样本以科索病毒门为优势种、白沙与万宁样本以负链 RNA 病毒门为优势种;2)在种水平上,检出伯氏柯克斯体、嗜吞噬细胞无形体和埃里希体等多种人兽共患病原,首次在海南蜱虫中检测到米氏埃里希体;3)功能通路呈组间分异,其中,白沙样本的蜱虫代谢及耐药通路丰度高,定安样本的蜱虫人类疾病通路突出。综合分析显示采集地点、蜱种、宿主对微生物群落影响显著。经PCR检测进一步验证,海南蜱虫携带的埃里希体属主要种类为犬埃里希体和米氏埃里希体。本研究结果为海南蜱虫病防控提供理论依据,同时为后续开发蜱传埃里希病的诊断方法提供数据支持。
为了解海南省不同生境和不同动物体表蜱虫种类和蜱虫微生物组成特征及蜱传埃里希体属病原的种类和分布,本研究于海南省中部定安县(定安)、西部白沙黎族苗族自治县(白沙)和南部万宁市(万宁)3个市县采集猪和犬体表蜱虫,并经形态学和 PCR 鉴定蜱种,其中,在万宁犬体表采集的为长角血蜱;在定安犬体表和白沙猪体表采集到的为血红扇头蜱。结合宏基因组学分析蜱虫微生物组成、功能通路及蜱传埃里希体属种类,结果表明:1)在门水平上,3个市县的蜱虫体内细菌以变形菌门为主;蜱虫体内真菌中定安样本以子囊菌门为主,白沙与万宁样本以毛霉门为主;蜱虫体内病毒中定安样本以科索病毒门为优势种、白沙与万宁样本以负链 RNA 病毒门为优势种;2)在种水平上,检出伯氏柯克斯体、嗜吞噬细胞无形体和埃里希体等多种人兽共患病原,首次在海南蜱虫中检测到米氏埃里希体;3)功能通路呈组间分异,其中,白沙样本的蜱虫代谢及耐药通路丰度高,定安样本的蜱虫人类疾病通路突出。综合分析显示采集地点、蜱种、宿主对微生物群落影响显著。经PCR检测进一步验证,海南蜱虫携带的埃里希体属主要种类为犬埃里希体和米氏埃里希体。本研究结果为海南蜱虫病防控提供理论依据,同时为后续开发蜱传埃里希病的诊断方法提供数据支持。
当前状态:
, 最新更新时间: ,
doi: 10.15886/j.cnki.rdswxb.20250135
摘要:
盐生植物作为盐碱地生态系统的优势类群,其耐盐机制已在生理、生化、分子和代谢组等不同水平得到系统解析。近年来,土壤重金属-盐碱复合污染问题日益严峻,盐生植物因其对多重胁迫的交叉耐受特性备受关注。研究表明,盐生植物通过重金属酶(HMA)等特异性离子转运系统精准调控重金属的吸收、区室化与外排,并借助抗氧化防御、螯合作用以及与根际微生物互作实现协同解毒。尤为重要的是,盐度与重金属胁迫共享MAPK信号级联、脱落酸/茉莉酸等激素通路及表观遗传调控机制,构成交叉耐受的分子基础。因此,盐生植物不仅能够适应高盐环境,更具备对土壤重金属的富集或稳定能力,成为同步治理盐碱化与重金属污染的绿色方案。本综述系统总结了盐生植物交叉耐受机制的研究进展,结合典型案例,从修复原理及分子育种策略等方面解析其修复应用潜能,旨在为盐碱地-重金属复合污染的绿色可持续治理提供理论依据。
盐生植物作为盐碱地生态系统的优势类群,其耐盐机制已在生理、生化、分子和代谢组等不同水平得到系统解析。近年来,土壤重金属-盐碱复合污染问题日益严峻,盐生植物因其对多重胁迫的交叉耐受特性备受关注。研究表明,盐生植物通过重金属酶(HMA)等特异性离子转运系统精准调控重金属的吸收、区室化与外排,并借助抗氧化防御、螯合作用以及与根际微生物互作实现协同解毒。尤为重要的是,盐度与重金属胁迫共享MAPK信号级联、脱落酸/茉莉酸等激素通路及表观遗传调控机制,构成交叉耐受的分子基础。因此,盐生植物不仅能够适应高盐环境,更具备对土壤重金属的富集或稳定能力,成为同步治理盐碱化与重金属污染的绿色方案。本综述系统总结了盐生植物交叉耐受机制的研究进展,结合典型案例,从修复原理及分子育种策略等方面解析其修复应用潜能,旨在为盐碱地-重金属复合污染的绿色可持续治理提供理论依据。
当前状态:
, 最新更新时间: ,
doi: 10.15886/j.cnki.rdswxb.20250156
摘要:
溶藻弧菌(Vibrio aLginoLyticus)作为一种广泛存在于海洋环境中的条件致病性弧菌,可以利用铵盐、硝酸盐和亚硝酸盐等多种无机氮源进行生长,对海水养殖业造成了大量的经济损失。nirB基因编码亚硝酸盐还原酶,在细菌氮代谢和环境适应中起到重要作用。本研究旨在探究溶藻弧菌中nirB基因在无机氮源利用过程中的功能。构建溶藻弧菌两个nirB基因相关基因敲除株,nirB1基因缺失株(ΔnirB1)、nirB2基因缺失株(ΔnirB2),以及nirB1和nirB2基因双缺失株(ΔnirB12),并分别在不同类型无机氮源培养基中培养,观察其生长情况。结果表明,nirB基因对溶藻弧菌利用铵盐和硝酸盐的过程起促进作用,nirB1基因在硝酸盐转化为亚硝酸盐过程中起关键作用。在亚硝酸盐培养基中,nirB基因的缺失显著抑制了溶藻弧菌的生长,表明nirB基因在亚硝酸盐利用中也扮演重要角色,nirB2基因在溶藻弧菌利用亚硝酸盐过程中起着更关键的作用。此外,研究还发现铵盐对溶藻弧菌利用亚硝酸盐存在影响,可能存在竞争关系。本研究为进一步理解溶藻弧菌中nirB基因的功能及其在氮代谢中的作用提供了研究基础。
溶藻弧菌(Vibrio aLginoLyticus)作为一种广泛存在于海洋环境中的条件致病性弧菌,可以利用铵盐、硝酸盐和亚硝酸盐等多种无机氮源进行生长,对海水养殖业造成了大量的经济损失。nirB基因编码亚硝酸盐还原酶,在细菌氮代谢和环境适应中起到重要作用。本研究旨在探究溶藻弧菌中nirB基因在无机氮源利用过程中的功能。构建溶藻弧菌两个nirB基因相关基因敲除株,nirB1基因缺失株(ΔnirB1)、nirB2基因缺失株(ΔnirB2),以及nirB1和nirB2基因双缺失株(ΔnirB12),并分别在不同类型无机氮源培养基中培养,观察其生长情况。结果表明,nirB基因对溶藻弧菌利用铵盐和硝酸盐的过程起促进作用,nirB1基因在硝酸盐转化为亚硝酸盐过程中起关键作用。在亚硝酸盐培养基中,nirB基因的缺失显著抑制了溶藻弧菌的生长,表明nirB基因在亚硝酸盐利用中也扮演重要角色,nirB2基因在溶藻弧菌利用亚硝酸盐过程中起着更关键的作用。此外,研究还发现铵盐对溶藻弧菌利用亚硝酸盐存在影响,可能存在竞争关系。本研究为进一步理解溶藻弧菌中nirB基因的功能及其在氮代谢中的作用提供了研究基础。
当前状态:
, 最新更新时间: ,
doi: 10.15886/j.cnki.rdswxb.20250207
摘要:
为了科学评价鱼腥草(Houttuynia cordata)的分茬采收方式,以鱼腥草为研究对象,通过建立UPLC-Q-TOF-MS分析方法,系统测定并比较了鱼腥草不同采收方法(7月第1茬、7月第2茬以及10月第1茬)地上部分的代谢产物组成及体外抗氧化活性。结合非靶向代谢组学技术与化学计量学分析,深入探讨采收方式对鱼腥草地上部分代谢产物的影响规律,并采用ABTS自由基清除试验评估其抗氧化能力。结果表明,不同采收方法下共鉴定出23种差异代谢物。采收方法1中鉴定到的代谢产物数量最多,共53种,其次为采收方法2的51种和采收方法3的49种。此外,采收方法1所对应的样品总黄酮含量最高,且表现出最强的ABTS自由基清除能力。通过相关性分析筛选出鱼腥草苷A、鱼腥草素 C、阿福豆苷、牡荆素和槲皮素这5种代谢物为与抗氧化能力密切相关的关键生物标志物,其中,槲皮素与抗氧化活性之间的相关性最为显著。
为了科学评价鱼腥草(Houttuynia cordata)的分茬采收方式,以鱼腥草为研究对象,通过建立UPLC-Q-TOF-MS分析方法,系统测定并比较了鱼腥草不同采收方法(7月第1茬、7月第2茬以及10月第1茬)地上部分的代谢产物组成及体外抗氧化活性。结合非靶向代谢组学技术与化学计量学分析,深入探讨采收方式对鱼腥草地上部分代谢产物的影响规律,并采用ABTS自由基清除试验评估其抗氧化能力。结果表明,不同采收方法下共鉴定出23种差异代谢物。采收方法1中鉴定到的代谢产物数量最多,共53种,其次为采收方法2的51种和采收方法3的49种。此外,采收方法1所对应的样品总黄酮含量最高,且表现出最强的ABTS自由基清除能力。通过相关性分析筛选出鱼腥草苷A、鱼腥草素 C、阿福豆苷、牡荆素和槲皮素这5种代谢物为与抗氧化能力密切相关的关键生物标志物,其中,槲皮素与抗氧化活性之间的相关性最为显著。
当前状态:
, 最新更新时间: ,
doi: 10.15886/j.cnki.rdswxb.20250176
摘要:
基于全国第3次至第9次森林资源清查中的海南省森林资源数据与同时期内相关生态站数据,系统分析了34年(1984—2018)森林资源“数量−质量−结构”的动态特征,并依据国家标准量化了关键生态系统服务功能的演变规律,旨在揭示其内在的耦合关系。研究结果表明:1)海南省森林资源实现了显著增长,森林面积、蓄积量和森林覆盖率分别增长124.48%、163.84%和31.96%,林龄结构持续优化,森林质量稳步提升,政策与制度因素是驱动森林资源变化的关键力量;2)所有评估的生态系统服务功能均大幅增强,其中调节水量和提供负离子量增长最为突出,增幅均超过240%;3)相关性分析进一步揭示,成过熟林面积在水源涵养和固土服务发挥方面的作用最大,而单位面积蓄积量则是固碳服务发挥的主要因素,凸显了森林数量因子(面积、蓄积)与成熟度因子在提升生态系统服务中的核心地位。本研究阐明了森林资源增长与生态系统服务功能动态变化之间的耦合关系,可为区域森林可持续经营提供科学依据。
基于全国第3次至第9次森林资源清查中的海南省森林资源数据与同时期内相关生态站数据,系统分析了34年(1984—2018)森林资源“数量−质量−结构”的动态特征,并依据国家标准量化了关键生态系统服务功能的演变规律,旨在揭示其内在的耦合关系。研究结果表明:1)海南省森林资源实现了显著增长,森林面积、蓄积量和森林覆盖率分别增长124.48%、163.84%和31.96%,林龄结构持续优化,森林质量稳步提升,政策与制度因素是驱动森林资源变化的关键力量;2)所有评估的生态系统服务功能均大幅增强,其中调节水量和提供负离子量增长最为突出,增幅均超过240%;3)相关性分析进一步揭示,成过熟林面积在水源涵养和固土服务发挥方面的作用最大,而单位面积蓄积量则是固碳服务发挥的主要因素,凸显了森林数量因子(面积、蓄积)与成熟度因子在提升生态系统服务中的核心地位。本研究阐明了森林资源增长与生态系统服务功能动态变化之间的耦合关系,可为区域森林可持续经营提供科学依据。
当前状态:
, 最新更新时间: ,
doi: 10.15886/j.cnki.rdswxb.20250126
摘要:
沉香是一种传统的名贵药材与天然香料,因蕴藏丰富的次生代谢产物而极具价值。ABC转运蛋白是一类广泛分布于生物体的跨膜蛋白,在植物次生代谢产物的运输与积累中起着关键作用。为探究ABC转运蛋白在沉香次生代谢物转运过程中的功能,通过分析白木香(Aquilaria sinensis)转录组数据,鉴定出一个编码ABC转运蛋白的基因AsABCG1,该基因编码区全长为1986 bp,编码一个由661个氨基酸组成的蛋白,AsABCG1具有典型的植物ABC转运蛋白结构特征,包含两个保守结构域MotifA和MotifB。AsABCG1启动子区含有茉莉酸、生长素、赤霉素、脱落酸等多种激素响应元件及厌氧诱导、机械损伤等胁迫响应元件。实时荧光定量PCR(RT-qPCR)分析表明,茉莉酸甲酯和机械伤害处理均能够显著诱导白木香茎干中AsABCG1的表达。本研究为后续阐明AsABCG1基因在白木香防御胁迫响应和次生代谢物积累中的功能奠定了基础。
沉香是一种传统的名贵药材与天然香料,因蕴藏丰富的次生代谢产物而极具价值。ABC转运蛋白是一类广泛分布于生物体的跨膜蛋白,在植物次生代谢产物的运输与积累中起着关键作用。为探究ABC转运蛋白在沉香次生代谢物转运过程中的功能,通过分析白木香(Aquilaria sinensis)转录组数据,鉴定出一个编码ABC转运蛋白的基因AsABCG1,该基因编码区全长为1986 bp,编码一个由661个氨基酸组成的蛋白,AsABCG1具有典型的植物ABC转运蛋白结构特征,包含两个保守结构域MotifA和MotifB。AsABCG1启动子区含有茉莉酸、生长素、赤霉素、脱落酸等多种激素响应元件及厌氧诱导、机械损伤等胁迫响应元件。实时荧光定量PCR(RT-qPCR)分析表明,茉莉酸甲酯和机械伤害处理均能够显著诱导白木香茎干中AsABCG1的表达。本研究为后续阐明AsABCG1基因在白木香防御胁迫响应和次生代谢物积累中的功能奠定了基础。
当前状态:
, 最新更新时间: ,
doi: 10.15886/j.cnki.rdswxb.20250184
摘要:
为探究地毯草(Axonopus compressus)的耐荫特性,本研究以华南地毯草为对照品种,对6份优良地毯草种质(A03、A12、A58、A59、A69、A135)进行耐荫性评价,为地毯草的耐荫品种选育提供理论依据。采用水培法,设置遮荫75%(T75)和自然光照(CK)两个处理,在处理28 d后测定各种质的叶绿素含量、叶长、叶宽、生物量、坪用质量等18个指标并进行综合评价。结果表明:相比对照组,地毯草在遮荫75%胁迫下叶长显著增加,而叶宽、叶绿素含量、草层高度、生物量及坪用质量等指标显著降低。同时,通过综合分析将地毯草种质资源分为耐荫型、中度耐荫型和敏感型3类。其中,A69的耐荫性最强,与A03及对照品种同为耐荫型;A58、A59属于中度耐荫型,其耐荫性表现不及对照品种;A12和A135为敏感型,其耐荫性最差。
为探究地毯草(Axonopus compressus)的耐荫特性,本研究以华南地毯草为对照品种,对6份优良地毯草种质(A03、A12、A58、A59、A69、A135)进行耐荫性评价,为地毯草的耐荫品种选育提供理论依据。采用水培法,设置遮荫75%(T75)和自然光照(CK)两个处理,在处理28 d后测定各种质的叶绿素含量、叶长、叶宽、生物量、坪用质量等18个指标并进行综合评价。结果表明:相比对照组,地毯草在遮荫75%胁迫下叶长显著增加,而叶宽、叶绿素含量、草层高度、生物量及坪用质量等指标显著降低。同时,通过综合分析将地毯草种质资源分为耐荫型、中度耐荫型和敏感型3类。其中,A69的耐荫性最强,与A03及对照品种同为耐荫型;A58、A59属于中度耐荫型,其耐荫性表现不及对照品种;A12和A135为敏感型,其耐荫性最差。
当前状态:
, 最新更新时间: ,
doi: 10.15886/j.cnki.rdswxb.20250131
摘要:
为明确海南三亚地区辣椒田间主要害虫种类组成及蓟马种群动态与气象因子的关系,于2024年11月至2025年5月辣椒生长季,对辣椒田间害虫种类及蓟马种群动态规律进行了系统调查,并分析了蓟马种群与关键气象因子的关联。结果表明,三亚辣椒田间的优势害虫为蓟马类害虫,其中瓜蓟马(Thrips palmi)和花蓟马(Frankliniella intonsa)为优势种。蓟马类害虫在辣椒各生育期均有发生,但种群动态呈现明显阶段性差异:苗期为发生低谷期,开花挂果期为种群高峰期,且此阶段花蓟马数量显著超过瓜蓟马;开花采收期危害程度降低,调查末期瓜蓟马数量再度占据优势。相关性分析表明,开花挂果期的气象因子对蓟马类害虫种群数量的影响显著,其与平均气温、最低气温、平均地表气温、日最高/最低地表气温及最高湿度均呈显著正相关。本研究揭示了辣椒田间为害害虫种类、为害害虫优势种群、优势种群蓟马类为害动态以及气象因子对蓟马类害虫种群动态的关键影响,为三亚地区辣椒蓟马类害虫的精准监测与防治策略制定提供了科学依据。
为明确海南三亚地区辣椒田间主要害虫种类组成及蓟马种群动态与气象因子的关系,于2024年11月至2025年5月辣椒生长季,对辣椒田间害虫种类及蓟马种群动态规律进行了系统调查,并分析了蓟马种群与关键气象因子的关联。结果表明,三亚辣椒田间的优势害虫为蓟马类害虫,其中瓜蓟马(Thrips palmi)和花蓟马(Frankliniella intonsa)为优势种。蓟马类害虫在辣椒各生育期均有发生,但种群动态呈现明显阶段性差异:苗期为发生低谷期,开花挂果期为种群高峰期,且此阶段花蓟马数量显著超过瓜蓟马;开花采收期危害程度降低,调查末期瓜蓟马数量再度占据优势。相关性分析表明,开花挂果期的气象因子对蓟马类害虫种群数量的影响显著,其与平均气温、最低气温、平均地表气温、日最高/最低地表气温及最高湿度均呈显著正相关。本研究揭示了辣椒田间为害害虫种类、为害害虫优势种群、优势种群蓟马类为害动态以及气象因子对蓟马类害虫种群动态的关键影响,为三亚地区辣椒蓟马类害虫的精准监测与防治策略制定提供了科学依据。
当前状态:
, 最新更新时间: ,
doi: 10.15886/j.cnki.rdswxb.20250182
摘要:
青梅 (Vatica mangachapoi ) 隶属龙脑香科 (Dipterocarpaceae) 青梅属 (Vatica),是海南岛热带低地雨林的优势种。研究其遗传动态与小尺度基因扩散格局,对理解热带森林更新机制和优势种的生态适应具有重要意义。本研究以海南热带雨林国家公园内的青梅为对象,采集霸王岭与吊罗山高低海拔4个种群共372个样本,利用7对微卫星分子标记 (Simple Sequence Repeats, SSR) 系统评估其遗传多样性、种群结构及小尺度空间遗传结构 (Fine-scale spatial genetic structure, FSGS)。结果表明,青梅总体遗传多样性水平较高 (Na = 7.107, He = 0.726),明显高于海南岛龙脑香科的坡垒 (Hopea hainanensis, Na = 2.458,He = 0.432) 和铁凌 (H. reticulata, Na = 3.636,He = 0.599)。STRUCTURE显示部分个体的遗传组分混杂,其中霸王岭高海拔群体 (BW-H) 的遗传组分表现出一定分化。PCoA 和 NJ 树显示不同种群来源的个体混杂,未形成清晰分组。FSGS分析结果表明,两个高海拔种群的基因型存在更强的空间聚集 (Sp = 0.036 0~0.044 0),显著高于低海拔种群 (Sp = 0.009 6~0.0168 )。本研究揭示青梅种群的遗传动态受海拔等环境因子影响,为龙脑香科树种保护与种质资源管理提供了科学依据。
青梅 (Vatica mangachapoi ) 隶属龙脑香科 (Dipterocarpaceae) 青梅属 (Vatica),是海南岛热带低地雨林的优势种。研究其遗传动态与小尺度基因扩散格局,对理解热带森林更新机制和优势种的生态适应具有重要意义。本研究以海南热带雨林国家公园内的青梅为对象,采集霸王岭与吊罗山高低海拔4个种群共372个样本,利用7对微卫星分子标记 (Simple Sequence Repeats, SSR) 系统评估其遗传多样性、种群结构及小尺度空间遗传结构 (Fine-scale spatial genetic structure, FSGS)。结果表明,青梅总体遗传多样性水平较高 (Na = 7.107, He = 0.726),明显高于海南岛龙脑香科的坡垒 (Hopea hainanensis, Na = 2.458,He = 0.432) 和铁凌 (H. reticulata, Na = 3.636,He = 0.599)。STRUCTURE显示部分个体的遗传组分混杂,其中霸王岭高海拔群体 (BW-H) 的遗传组分表现出一定分化。PCoA 和 NJ 树显示不同种群来源的个体混杂,未形成清晰分组。FSGS分析结果表明,两个高海拔种群的基因型存在更强的空间聚集 (Sp = 0.036 0~0.044 0),显著高于低海拔种群 (Sp = 0.009 6~
当前状态:
, 最新更新时间: ,
doi: 10.15886/j.cnki.rdswxb.20260017
摘要:
油莎豆(Cyperus esculentus)是一种新兴油料作物,其块茎具有高效积累油脂的特性,然而其油脂合成调控机制尚不明确。前期研究表明,CeWRI2不仅能够互补拟南芥wri1-1突变体,其过表达还可显著提高烟草叶片油脂含量。为深入解析CeWRI2调控块茎油脂积累的分子网络,本研究通过酵母双杂交筛选获得17个互作候选蛋白,其中,包括隶属于HD-ZIP转录因子家族的CeHB1,通过酵母双杂交验进一步确定CeWRI2与CeHB1蛋白之间存在互作。基因表达分析显示,CeHB1在叶片、叶鞘、花、花茎、匍匐茎、根和块茎等多种组织中均有表达,但在块茎中表达丰度最高,这与CeWRI2的表达模式相似,提示其可能通过调控CeWRI2参与块茎发育及油脂合成与积累的过程。
油莎豆(Cyperus esculentus)是一种新兴油料作物,其块茎具有高效积累油脂的特性,然而其油脂合成调控机制尚不明确。前期研究表明,CeWRI2不仅能够互补拟南芥wri1-1突变体,其过表达还可显著提高烟草叶片油脂含量。为深入解析CeWRI2调控块茎油脂积累的分子网络,本研究通过酵母双杂交筛选获得17个互作候选蛋白,其中,包括隶属于HD-ZIP转录因子家族的CeHB1,通过酵母双杂交验进一步确定CeWRI2与CeHB1蛋白之间存在互作。基因表达分析显示,CeHB1在叶片、叶鞘、花、花茎、匍匐茎、根和块茎等多种组织中均有表达,但在块茎中表达丰度最高,这与CeWRI2的表达模式相似,提示其可能通过调控CeWRI2参与块茎发育及油脂合成与积累的过程。
当前状态:
, 最新更新时间: ,
doi: 10.15886/j.cnki.rdswxb.20260019
摘要:
Waltherione A是1种对根结线虫具有显著活性(LC50 0.09~3.54 mg·L−1)的植物源杀线化合物。为阐明其作用机制,本研究以秀丽隐杆线虫为模型,在前期确定10 mg·L-1为筛选浓度的基础上,通过比较野生型N2与抗性突变体A1在3和6 mg·L−1处理下的表型差异,完成了对突变体的基础解析。进而通过SNP mapping与全基因组重测序的系统筛选,结合RNAi验证,鉴定出Y32H12A.4(szy-2)、F47D12.4(hmg-1.2)和C28A5.4(ceh-43) 3个潜在靶标基因。分子对接模拟表明,Waltherione A能与三者形成高亲和力复合物(结合能分别为−6.3、−7.1和−6.9 kcal·mol−1)。结果表明,Waltherione A可能通过同时作用于转录调控因子HMG-1.2、发育编程因子CEH-43及磷酸酶信号蛋白SZY-2,干扰1条由转录与发育指令上层调控、磷酸酶信号关键执行的协同通路,从而发挥杀线作用。本研究系统揭示了Waltherione A的多靶标作用网络,为其作为新型绿色杀线剂的后续开发与机制应用提供了重要理论依据。
Waltherione A是1种对根结线虫具有显著活性(LC50 0.09~3.54 mg·L−1)的植物源杀线化合物。为阐明其作用机制,本研究以秀丽隐杆线虫为模型,在前期确定10 mg·L-1为筛选浓度的基础上,通过比较野生型N2与抗性突变体A1在3和6 mg·L−1处理下的表型差异,完成了对突变体的基础解析。进而通过SNP mapping与全基因组重测序的系统筛选,结合RNAi验证,鉴定出Y32H12A.4(szy-2)、F47D12.4(hmg-1.2)和C28A5.4(ceh-43) 3个潜在靶标基因。分子对接模拟表明,Waltherione A能与三者形成高亲和力复合物(结合能分别为−6.3、−7.1和−6.9 kcal·mol−1)。结果表明,Waltherione A可能通过同时作用于转录调控因子HMG-1.2、发育编程因子CEH-43及磷酸酶信号蛋白SZY-2,干扰1条由转录与发育指令上层调控、磷酸酶信号关键执行的协同通路,从而发挥杀线作用。本研究系统揭示了Waltherione A的多靶标作用网络,为其作为新型绿色杀线剂的后续开发与机制应用提供了重要理论依据。
当前状态:
, 最新更新时间: ,
doi: 10.15886/j.cnki.rdswxb.20250205
摘要:
在耕地资源日趋紧张、极端气候频发和人口规模激增的当下,植物工厂因其占地面积少、生产环境可控等优势,已逐渐成为农业生产的重要形式。但目前尚缺乏适用于植物工厂种植与生产的小麦专用品种,因此,本研究以创制适宜于植物工厂生产的小麦新种质为目标,通过分子标记辅助选择,成功创制出了适宜于植物工厂生产的矮秆、早熟小麦新种质。并通过外显子混池测序定位到了一个全新的控制小麦早熟的遗传位点(1B染色体)。矮秆早熟新种质的创制和早熟新遗传位点的定位,为小麦工厂化生产奠定了坚实的材料和理论基础。
在耕地资源日趋紧张、极端气候频发和人口规模激增的当下,植物工厂因其占地面积少、生产环境可控等优势,已逐渐成为农业生产的重要形式。但目前尚缺乏适用于植物工厂种植与生产的小麦专用品种,因此,本研究以创制适宜于植物工厂生产的小麦新种质为目标,通过分子标记辅助选择,成功创制出了适宜于植物工厂生产的矮秆、早熟小麦新种质。并通过外显子混池测序定位到了一个全新的控制小麦早熟的遗传位点(1B染色体)。矮秆早熟新种质的创制和早熟新遗传位点的定位,为小麦工厂化生产奠定了坚实的材料和理论基础。
当前状态:
, 最新更新时间: ,
doi: 10.15886/j.cnki.rdswxb.20250179
摘要:
为解决红托竹荪(Dictyophora rubrovolvata)在海南地区栽培中成本高、产量低等问题,采用梯度试验方法,系统优化菌棒基质与覆土基质组成。通过测定菌丝生长速度、满袋时间、原基形成时间、出菇时间、子实体形态指标及产量等关键参数,评估不同碳源、氮源、有机质对红托竹荪生长的影响。结果表明:以橡胶木屑为碳源、豆粕为氮源的A5菌棒配方表现最优,菌丝生长速度达12.62 mm·d-1,满袋时间为16.33 d,菌丝浓密粗壮且洁白。在覆土基质中添加不同比例苔藓泥炭土可显著促进菌丝生长,缩短原基形成与出菇时间,有效提高产量。其中,在光村镇基土中添加20%泥炭土时,平均单棒产量最高(93.76 g);在大成镇基土中添加30%泥炭土时,平均单棒产量最高(103.58 g);在新州镇基土中添加30%泥炭土,平均单棒产量最高(92.66 g)。本研究为热带地区红托竹荪的高效、低成本栽培提供了理论依据与技术支撑。
为解决红托竹荪(Dictyophora rubrovolvata)在海南地区栽培中成本高、产量低等问题,采用梯度试验方法,系统优化菌棒基质与覆土基质组成。通过测定菌丝生长速度、满袋时间、原基形成时间、出菇时间、子实体形态指标及产量等关键参数,评估不同碳源、氮源、有机质对红托竹荪生长的影响。结果表明:以橡胶木屑为碳源、豆粕为氮源的A5菌棒配方表现最优,菌丝生长速度达12.62 mm·d-1,满袋时间为16.33 d,菌丝浓密粗壮且洁白。在覆土基质中添加不同比例苔藓泥炭土可显著促进菌丝生长,缩短原基形成与出菇时间,有效提高产量。其中,在光村镇基土中添加20%泥炭土时,平均单棒产量最高(93.76 g);在大成镇基土中添加30%泥炭土时,平均单棒产量最高(103.58 g);在新州镇基土中添加30%泥炭土,平均单棒产量最高(92.66 g)。本研究为热带地区红托竹荪的高效、低成本栽培提供了理论依据与技术支撑。
当前状态:
, 最新更新时间: ,
doi: 10.15886/j.cnki.rdswxb.20250183
摘要:
旨在分析DNA疫苗与蛋白疫苗联合免疫对尘螨融合变应原诱导的过敏小鼠模型的治疗效果。本研究通过构建尘螨主要变应原融合表位真核表达质粒及原核表达质粒,制备DNA和蛋白联合疫苗。利用尘螨融合变应原Der p 1- Der f 1-Blo t 5诱导过敏小鼠模型,将其随机分为致敏组(Allergy)和疫苗组,每组6只,另外设置正常组(Naïve)为对照。其中,疫苗组注射相应的疫苗,致敏组注射等体积PBS(磷酸盐缓冲液),正常组则不做任何处理。通过检测小鼠血清总IgE(免疫球蛋白E)水平、气道高反应性变化、耳朵染料渗漏面积、肺部切片病理特征分析等,综合评估疫苗的治疗效果。结果表明,与致敏组相比,DNA疫苗与蛋白疫苗联合免疫组小鼠的血清总IgE水平显著下降、气道高反应性显著降低、耳部染料渗漏面积显著减少,肺组织炎症细胞浸润有所缓解、支气管内平均杯状细胞数减少、胶原纤维沉积程度减轻。综上所述,DNA疫苗与蛋白疫苗联合免疫对尘螨过敏小鼠模型具有较好的免疫治疗效应,可为尘螨过敏症防治型疫苗的研发提供重要的参考。
旨在分析DNA疫苗与蛋白疫苗联合免疫对尘螨融合变应原诱导的过敏小鼠模型的治疗效果。本研究通过构建尘螨主要变应原融合表位真核表达质粒及原核表达质粒,制备DNA和蛋白联合疫苗。利用尘螨融合变应原Der p 1- Der f 1-Blo t 5诱导过敏小鼠模型,将其随机分为致敏组(Allergy)和疫苗组,每组6只,另外设置正常组(Naïve)为对照。其中,疫苗组注射相应的疫苗,致敏组注射等体积PBS(磷酸盐缓冲液),正常组则不做任何处理。通过检测小鼠血清总IgE(免疫球蛋白E)水平、气道高反应性变化、耳朵染料渗漏面积、肺部切片病理特征分析等,综合评估疫苗的治疗效果。结果表明,与致敏组相比,DNA疫苗与蛋白疫苗联合免疫组小鼠的血清总IgE水平显著下降、气道高反应性显著降低、耳部染料渗漏面积显著减少,肺组织炎症细胞浸润有所缓解、支气管内平均杯状细胞数减少、胶原纤维沉积程度减轻。综上所述,DNA疫苗与蛋白疫苗联合免疫对尘螨过敏小鼠模型具有较好的免疫治疗效应,可为尘螨过敏症防治型疫苗的研发提供重要的参考。
当前状态:
, 最新更新时间: ,
doi: 10.15886/j.cnki.rdswxb.20250147
摘要:
在海南热带雨林国家公园尖峰岭片区调查时,发现了海南省植物新记录4种,分别为:南岭堇菜Viola nanlingensis J. S. Zhou & F. W. Xing、薄叶山柑Capparis tenera Dalz.、黄斑报春苣苔Primulina flavimaculata (W. T. Wang) Mich. Möller & A. Weber、东京魔芋Amorphophallus tonkinensis Engl. & Gehrm.。每种均给出实地拍摄的照片并进行了物种形态特征描述,补充了薄叶山柑在原始文献和中国植物志中果、种子的空白。凭证标本保存于上海辰山植物标本馆(CSH)与华南国家植物园标本馆(IBSC)。同时,对陈邦余1981年在植物分类学报中发表的海南黄杞属Engelhardia植物二新种论文中提及“云南黄杞Engelhardia spicata Lesch. ex Blume不产海南,原误定为云南黄杞的植物应是一新种海南黄杞Engelhardia hainanensis P. Y. Chen”给予纠正,即云南黄杞在海南存在分布,凭证标本存于华南植物园标本馆(IBSC)。
在海南热带雨林国家公园尖峰岭片区调查时,发现了海南省植物新记录4种,分别为:南岭堇菜Viola nanlingensis J. S. Zhou & F. W. Xing、薄叶山柑Capparis tenera Dalz.、黄斑报春苣苔Primulina flavimaculata (W. T. Wang) Mich. Möller & A. Weber、东京魔芋Amorphophallus tonkinensis Engl. & Gehrm.。每种均给出实地拍摄的照片并进行了物种形态特征描述,补充了薄叶山柑在原始文献和中国植物志中果、种子的空白。凭证标本保存于上海辰山植物标本馆(CSH)与华南国家植物园标本馆(IBSC)。同时,对陈邦余1981年在植物分类学报中发表的海南黄杞属Engelhardia植物二新种论文中提及“云南黄杞Engelhardia spicata Lesch. ex Blume不产海南,原误定为云南黄杞的植物应是一新种海南黄杞Engelhardia hainanensis P. Y. Chen”给予纠正,即云南黄杞在海南存在分布,凭证标本存于华南植物园标本馆(IBSC)。
当前状态:
, 最新更新时间: ,
doi: 10.15886/j.cnki.rdswxb.20250178
摘要:
毛蠓亚属(Dasyhelea)是蠓科(Ceratopogonidae)毛蠓属Dasyhelea中多样性最高的类群,目前已记录400余种,中国报道了56种,而海南岛此前仅记录4种。通过对海南岛热带雨林地区的系统采集,结合形态学与DNA条形码(COI基因)分析,鉴定并描述了毛蠓亚属2新种——黎母山毛蠓(Dasyhelea limushanensis sp. nov.)与二叉毛蠓(D. bifurca sp. nov.),同时报道了海南新纪录种优雅毛蠓(D. abronica)。本研究详细描述了新种的形态学特征,并附有鉴定特征图及COⅠ序列数据。
毛蠓亚属(Dasyhelea)是蠓科(Ceratopogonidae)毛蠓属Dasyhelea中多样性最高的类群,目前已记录400余种,中国报道了56种,而海南岛此前仅记录4种。通过对海南岛热带雨林地区的系统采集,结合形态学与DNA条形码(COI基因)分析,鉴定并描述了毛蠓亚属2新种——黎母山毛蠓(Dasyhelea limushanensis sp. nov.)与二叉毛蠓(D. bifurca sp. nov.),同时报道了海南新纪录种优雅毛蠓(D. abronica)。本研究详细描述了新种的形态学特征,并附有鉴定特征图及COⅠ序列数据。
当前状态:
, 最新更新时间: ,
doi: 10.15886/j.cnki.rdswxb.20250145
摘要:
以天山北坡草地为例,使用未受放牧影响的 LAI 时间序列来模拟未受放牧影响的生长轨迹,并用光能利用率模型计算未受放牧影响的净初级生产力(net primary productivity, NPP)。在此基础上,建立1个基于未受放牧影响的 NPP 的载畜阈值模型,用于描述不同放牧压力下的退化时间和阈值分布。结果表明,未受放牧影响的 NPP 的空间分布呈现“西高东低、山区高于平原”的特点。在当前载畜水平以及减少放牧 10%、30% 的情景下,草地退化时间总体均处于 1~18 a,部分区域出现临界载畜量为零的情况,说明当前已处于或超过生态承载极限。随着载畜量的降低,部分像元达到退化阈值的时间显著推迟,表明适度减少放牧可在局部区域延缓草地退化的发生。在RCP4.5 和 RCP8.5 情景下,临界载畜量在 3.59~9.60 SU·hm−2之间,载畜阈值与退化年限的总体差异有限,但区域差异明显。本研究提出的基于未受放牧影响的 NPP 的载畜阈值模拟方法,可以为定量识别草地生态的承受能力和实施差异化的放牧管理提供科学依据。
以天山北坡草地为例,使用未受放牧影响的 LAI 时间序列来模拟未受放牧影响的生长轨迹,并用光能利用率模型计算未受放牧影响的净初级生产力(net primary productivity, NPP)。在此基础上,建立1个基于未受放牧影响的 NPP 的载畜阈值模型,用于描述不同放牧压力下的退化时间和阈值分布。结果表明,未受放牧影响的 NPP 的空间分布呈现“西高东低、山区高于平原”的特点。在当前载畜水平以及减少放牧 10%、30% 的情景下,草地退化时间总体均处于 1~18 a,部分区域出现临界载畜量为零的情况,说明当前已处于或超过生态承载极限。随着载畜量的降低,部分像元达到退化阈值的时间显著推迟,表明适度减少放牧可在局部区域延缓草地退化的发生。在RCP4.5 和 RCP8.5 情景下,临界载畜量在 3.59~9.60 SU·hm−2之间,载畜阈值与退化年限的总体差异有限,但区域差异明显。本研究提出的基于未受放牧影响的 NPP 的载畜阈值模拟方法,可以为定量识别草地生态的承受能力和实施差异化的放牧管理提供科学依据。
当前状态:
, 最新更新时间: ,
doi: 10.15886/j.cnki.rdswxb.20250111
摘要:
伞护种理论强调通过保护某一目标物种及其栖息地,可间接实现对同域分布物种的整体保护。海南长臂猿(Nomascus hainanus)是世界上最濒危的灵长类之一,仅分布于海南热带雨林国家公园斧头岭片区,被视为重要的旗舰种与潜在伞护种。本研究基于红外相机监测数据,对比分析了海南长臂猿分布区斧头岭与非分布区雅加大岭的生物多样性特征,旨在验证长臂猿的伞护作用。研究结果表明,两地在地理位置、海拔和植被类型上较为相似,但物种组成与群落结构存在显著差异。斧头岭共记录兽类与鸟类 47 种,显著高于雅加大岭的 40 种;随着监测时间增加,两地区物种数均趋于稳定,但斧头岭始终保持更高的物种丰富度和均匀度。资源竞争者和潜在捕食者的出现频率高,反映出复杂的种间关系与更高的生态系统稳健性。研究结果验证了海南长臂猿的伞护效应:长臂猿分布区不仅拥有更高的物种多样性,而且维持了更完整的群落结构与生态功能,这为伞护种理论在热带岛屿生态系统中的应用提供了实证支持。
伞护种理论强调通过保护某一目标物种及其栖息地,可间接实现对同域分布物种的整体保护。海南长臂猿(Nomascus hainanus)是世界上最濒危的灵长类之一,仅分布于海南热带雨林国家公园斧头岭片区,被视为重要的旗舰种与潜在伞护种。本研究基于红外相机监测数据,对比分析了海南长臂猿分布区斧头岭与非分布区雅加大岭的生物多样性特征,旨在验证长臂猿的伞护作用。研究结果表明,两地在地理位置、海拔和植被类型上较为相似,但物种组成与群落结构存在显著差异。斧头岭共记录兽类与鸟类 47 种,显著高于雅加大岭的 40 种;随着监测时间增加,两地区物种数均趋于稳定,但斧头岭始终保持更高的物种丰富度和均匀度。资源竞争者和潜在捕食者的出现频率高,反映出复杂的种间关系与更高的生态系统稳健性。研究结果验证了海南长臂猿的伞护效应:长臂猿分布区不仅拥有更高的物种多样性,而且维持了更完整的群落结构与生态功能,这为伞护种理论在热带岛屿生态系统中的应用提供了实证支持。
当前状态:
, 最新更新时间: ,
doi: 10.15886/j.cnki.rdswxb.20250065
摘要:
虫黄藻与珊瑚共生,为揭示其与珊瑚相关联的生理机制,本研究从美丽鹿角珊瑚(Acropora formosa)中分离出虫黄藻Cladocopium C1 sp.。以冲洗或剪切的方式使珊瑚释放共生虫黄藻,使用倒置显微镜镜检观察确定是否分离出虫黄藻,每两周对虫黄藻进行1次离心、稀释、转接和培养,对培养的虫黄藻进行Sanger测序和高通量测序。倒置显微镜及电子显微镜的观察显示,虫黄藻Cladocopium C1 sp.细胞有着完整的结构,细胞质内具有多个发达的叶绿体、线粒体和淀粉核等。在NCBI平台比对Sanger测序的结果表明,分离的虫黄藻为美丽鹿角珊瑚的主导虫黄藻Cladocopium C1 sp.;高通量测序结果表明,虫黄藻Cladocopium C1 sp.细胞相对丰度为98%。本研究从美丽鹿角珊瑚中分离出虫黄藻Cladocopium C1 sp.,为深入了解虫黄藻在与珊瑚的共生中起作用,以及虫黄藻与珊瑚之间相互作用的机制提供了科学研究基础。
虫黄藻与珊瑚共生,为揭示其与珊瑚相关联的生理机制,本研究从美丽鹿角珊瑚(Acropora formosa)中分离出虫黄藻Cladocopium C1 sp.。以冲洗或剪切的方式使珊瑚释放共生虫黄藻,使用倒置显微镜镜检观察确定是否分离出虫黄藻,每两周对虫黄藻进行1次离心、稀释、转接和培养,对培养的虫黄藻进行Sanger测序和高通量测序。倒置显微镜及电子显微镜的观察显示,虫黄藻Cladocopium C1 sp.细胞有着完整的结构,细胞质内具有多个发达的叶绿体、线粒体和淀粉核等。在NCBI平台比对Sanger测序的结果表明,分离的虫黄藻为美丽鹿角珊瑚的主导虫黄藻Cladocopium C1 sp.;高通量测序结果表明,虫黄藻Cladocopium C1 sp.细胞相对丰度为98%。本研究从美丽鹿角珊瑚中分离出虫黄藻Cladocopium C1 sp.,为深入了解虫黄藻在与珊瑚的共生中起作用,以及虫黄藻与珊瑚之间相互作用的机制提供了科学研究基础。
当前状态:
, 最新更新时间: ,
doi: 10.15886/j.cnki.rdswxb.20250189
摘要:
孟氏隐唇瓢虫(Cryptolaemus montrouzieri)是防治大洋臀纹粉蚧(Planococcus minor)的重要捕食性天敌之一。为筛选对大洋臀纹粉蚧高效、对孟氏隐唇瓢虫安全的化学药剂,本文采用浸渍法和滤纸接触法测定了6种杀虫剂对大洋臀纹粉蚧雌成虫及孟氏隐唇瓢虫4龄幼虫和成虫的毒力,并以益害毒性比和安全系数评价对天敌的安全性。研究结果表明,1)经药剂处理24 h后,6种杀虫剂对大洋臀纹粉蚧的毒力从高到低依次为10%啶虫脒乳油(LC50=3.918 mg·L−1)>22%氟啶虫胺腈悬浮液(LC50=13.343 mg·L−1)>25%噻虫嗪水分散粒剂(LC50=23.290 mg·L−1)>1.8%阿维菌素乳油(LC50=58.173 mg·L−1)>20%呋虫胺悬浮剂(LC50=111.008 mg·L−1)>25 g·L−1联苯菊酯乳油(LC50=141.131 mg·L−1);2)22%氟啶虫胺腈悬浮液对孟氏隐唇瓢虫4龄幼虫和成虫的毒力均为最低,1.8%阿维菌素乳油对孟氏隐唇瓢虫4龄幼虫毒力最高,25 g·L−1联苯菊酯乳油对瓢虫成虫毒力最高;3)结合益害毒性比和安全系数,10%啶虫脒乳油和22%氟啶虫胺腈悬浮剂对大洋臀纹粉蚧毒力高和对孟氏隐唇瓢虫毒力低。建议田间可轮换使用上述2种农药防治粉蚧,以实现高效控害与保护天敌的协同治理。
孟氏隐唇瓢虫(Cryptolaemus montrouzieri)是防治大洋臀纹粉蚧(Planococcus minor)的重要捕食性天敌之一。为筛选对大洋臀纹粉蚧高效、对孟氏隐唇瓢虫安全的化学药剂,本文采用浸渍法和滤纸接触法测定了6种杀虫剂对大洋臀纹粉蚧雌成虫及孟氏隐唇瓢虫4龄幼虫和成虫的毒力,并以益害毒性比和安全系数评价对天敌的安全性。研究结果表明,1)经药剂处理24 h后,6种杀虫剂对大洋臀纹粉蚧的毒力从高到低依次为10%啶虫脒乳油(LC50=3.918 mg·L−1)>22%氟啶虫胺腈悬浮液(LC50=13.343 mg·L−1)>25%噻虫嗪水分散粒剂(LC50=23.290 mg·L−1)>1.8%阿维菌素乳油(LC50=58.173 mg·L−1)>20%呋虫胺悬浮剂(LC50=111.008 mg·L−1)>25 g·L−1联苯菊酯乳油(LC50=141.131 mg·L−1);2)22%氟啶虫胺腈悬浮液对孟氏隐唇瓢虫4龄幼虫和成虫的毒力均为最低,1.8%阿维菌素乳油对孟氏隐唇瓢虫4龄幼虫毒力最高,25 g·L−1联苯菊酯乳油对瓢虫成虫毒力最高;3)结合益害毒性比和安全系数,10%啶虫脒乳油和22%氟啶虫胺腈悬浮剂对大洋臀纹粉蚧毒力高和对孟氏隐唇瓢虫毒力低。建议田间可轮换使用上述2种农药防治粉蚧,以实现高效控害与保护天敌的协同治理。
当前状态:
, 最新更新时间: ,
doi: 10.15886/j.cnki.rdswxb.20250191
摘要:
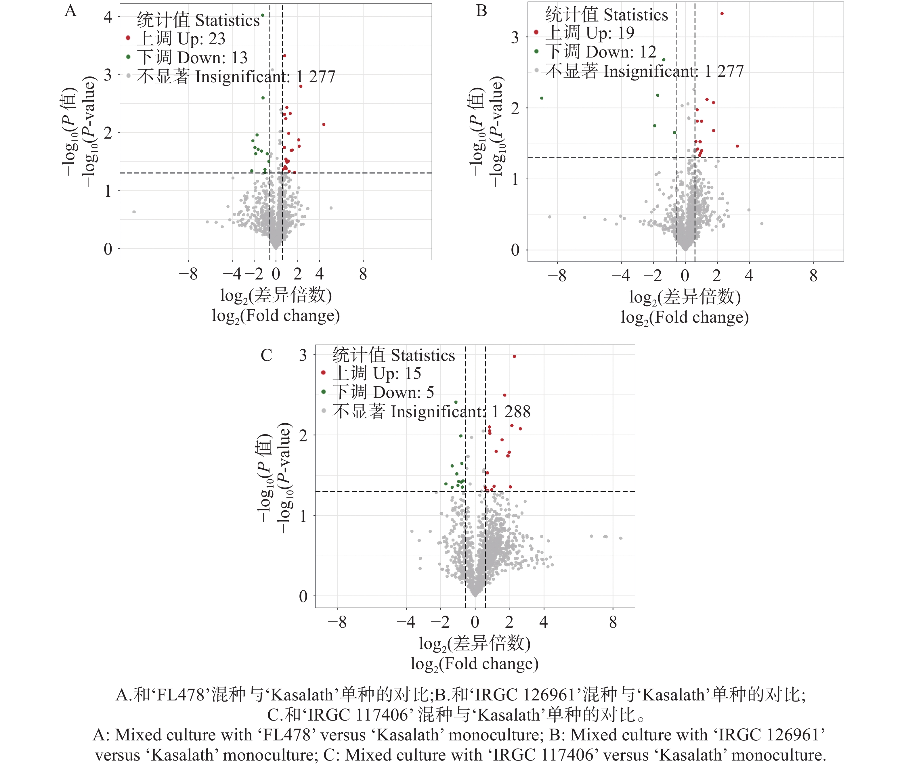
水稻(Oryza sativa)品种在幼苗期的根际互作对群体结构建成与资源获取具有重要影响,为了探究其化学生态机制,在可控条件下,通过配对混种试验,比较了‘Kasalath’与‘FL478’、‘IRGC126961 ’、‘IRGC 117406 ’的根系互作效应,系统分析了根系形态差异及根系分泌物代谢特征。结果表明,混种条件下‘Kasalath’根系生长保持稳定,而3个伴生品种的根面积与最大根长均受到显著抑制,降幅达 30%~46%,呈现出明显的非对称抑制效应。代谢组学共鉴定到 1 307 种代谢物,受抑制品种在混种后均发生显著代谢重构,主要涉及脂类、氨基酸衍生物、黄酮类及多胺类等代谢途径。尽管‘Kasalath’表型稳定,但其代谢谱在不同混种组合中仍发生特异性变化,涉及核苷酸代谢、苯丙烷代谢和谷胱甘肽代谢等通路。综合表型与代谢组数据可知,‘Kasalath’通过较强的根际竞争能力与代谢稳态维持机制抑制伴生品种根系生长,而伴生品种代谢补偿能力不足,导致生长受抑。
水稻(Oryza sativa)品种在幼苗期的根际互作对群体结构建成与资源获取具有重要影响,为了探究其化学生态机制,在可控条件下,通过配对混种试验,比较了‘Kasalath’与‘FL478’、‘IRGC
当前状态:
, 最新更新时间: ,
doi: 10.15886/j.cnki.rdswxb.20250144
摘要:
为提高海南地区珍贵制种土地资源的利用效率并保障优质大豆种子生产,本研究探讨了种植密度对不同基因型大豆在海南生态条件下产量、光合生理、农艺性状与品质性状的调控效应,为合理密植提供理论依据。试验选取农业农村部办公厅推介的10个主导大豆品种,设置40万株·hm−2(D1)、60万株·hm−2(D2)、80万株·hm-−2(D3)和100万株·hm−2(D4)4个种植密度处理,系统分析密度对大豆农艺性状、品质指标、光合特性及产量构成因素的影响。结果表明,随密度增加,大豆开花期和成熟期无显著变化;单株粒数、单株荚数与有效节数均显著降低;株高则呈逐渐下降或先升后降的变化趋势。密度处理对品质性状及光合参数具有显著调控效应:蛋白质含量总体呈下降或先升后降趋势,脂肪含量普遍下降,而净光合速率(Pn)随密度上升呈增加趋势。产量因品种差异对密度的响应显著不同,大部分品种,如‘绥农52’、‘黑农531’,在中低等密度(40万株·hm−2(D1)或60万株·hm−2(D2))下产量最高,而少数品种,如‘中黄901’、‘黑农84’,在较高密度(80万株·hm−2(D3))下仍保持高产。本研究阐明种植密度通过影响光能利用效率与株型表现,进而调控大豆产量和品质形成的复杂生理机制。结果表明,大豆基于品种特性确立适宜密度的必要性,为实现海南地区大豆优质高产栽培提供科学依据和理论参考。
为提高海南地区珍贵制种土地资源的利用效率并保障优质大豆种子生产,本研究探讨了种植密度对不同基因型大豆在海南生态条件下产量、光合生理、农艺性状与品质性状的调控效应,为合理密植提供理论依据。试验选取农业农村部办公厅推介的10个主导大豆品种,设置40万株·hm−2(D1)、60万株·hm−2(D2)、80万株·hm-−2(D3)和100万株·hm−2(D4)4个种植密度处理,系统分析密度对大豆农艺性状、品质指标、光合特性及产量构成因素的影响。结果表明,随密度增加,大豆开花期和成熟期无显著变化;单株粒数、单株荚数与有效节数均显著降低;株高则呈逐渐下降或先升后降的变化趋势。密度处理对品质性状及光合参数具有显著调控效应:蛋白质含量总体呈下降或先升后降趋势,脂肪含量普遍下降,而净光合速率(Pn)随密度上升呈增加趋势。产量因品种差异对密度的响应显著不同,大部分品种,如‘绥农52’、‘黑农531’,在中低等密度(40万株·hm−2(D1)或60万株·hm−2(D2))下产量最高,而少数品种,如‘中黄901’、‘黑农84’,在较高密度(80万株·hm−2(D3))下仍保持高产。本研究阐明种植密度通过影响光能利用效率与株型表现,进而调控大豆产量和品质形成的复杂生理机制。结果表明,大豆基于品种特性确立适宜密度的必要性,为实现海南地区大豆优质高产栽培提供科学依据和理论参考。
当前状态:
, 最新更新时间: ,
doi: 10.15886/j.cnki.rdswxb.20250197
摘要:
为探究鸟媒传粉植物红花芒毛苣苔(Aeschynanthus moningeriae)合生花药的传粉适应意义,研究了海南五指山分布的红花芒毛苣苔种群开花生物学、合生花药的发育过程与力学特性及其对传粉过程的影响。结果表明:1)红花芒毛苣苔二强雄蕊的一长一短2对花药的顶端在花蕾期就已呈黏合状态,并在整个花期发育过程中保持合生状态;长、短雄蕊的合生花药最终分别形成约180°(平行)和115°(倒“V”型)的角度。2)短雄蕊的花药合生程度更大,合生力学强度在向上(F=0.159±0.031N)、向下(F=0.211±0.034N)方向上都显著高于长雄蕊合生花药(向上:F=0.127±0.020 N;向下:F=0.117±0.018 N)。3)叉尾太阳鸟(Aethopyga latouchii)是其唯一有效传粉者,对红花芒毛苣苔红色花冠及裂片上的黑色条纹(蜜导)敏感;长雄蕊和短雄蕊的合生花药主要分别接触鸟的额头和鸟喙基部,在鸟类头部形成更大范围的花粉沉积区,从而提高了后续访花过程柱头接受花粉的概率。由于访花时鸟喙基部的冲击力较大,短雄蕊更强的合生程度和强度可以保持花药合生状态,维持花药相对稳定的位置和促进花粉输出。
为探究鸟媒传粉植物红花芒毛苣苔(Aeschynanthus moningeriae)合生花药的传粉适应意义,研究了海南五指山分布的红花芒毛苣苔种群开花生物学、合生花药的发育过程与力学特性及其对传粉过程的影响。结果表明:1)红花芒毛苣苔二强雄蕊的一长一短2对花药的顶端在花蕾期就已呈黏合状态,并在整个花期发育过程中保持合生状态;长、短雄蕊的合生花药最终分别形成约180°(平行)和115°(倒“V”型)的角度。2)短雄蕊的花药合生程度更大,合生力学强度在向上(F=0.159±0.031N)、向下(F=0.211±0.034N)方向上都显著高于长雄蕊合生花药(向上:F=0.127±0.020 N;向下:F=0.117±0.018 N)。3)叉尾太阳鸟(Aethopyga latouchii)是其唯一有效传粉者,对红花芒毛苣苔红色花冠及裂片上的黑色条纹(蜜导)敏感;长雄蕊和短雄蕊的合生花药主要分别接触鸟的额头和鸟喙基部,在鸟类头部形成更大范围的花粉沉积区,从而提高了后续访花过程柱头接受花粉的概率。由于访花时鸟喙基部的冲击力较大,短雄蕊更强的合生程度和强度可以保持花药合生状态,维持花药相对稳定的位置和促进花粉输出。
当前状态:
, 最新更新时间: ,
doi: 10.15886/j.cnki.rdswxb.20250188
摘要:
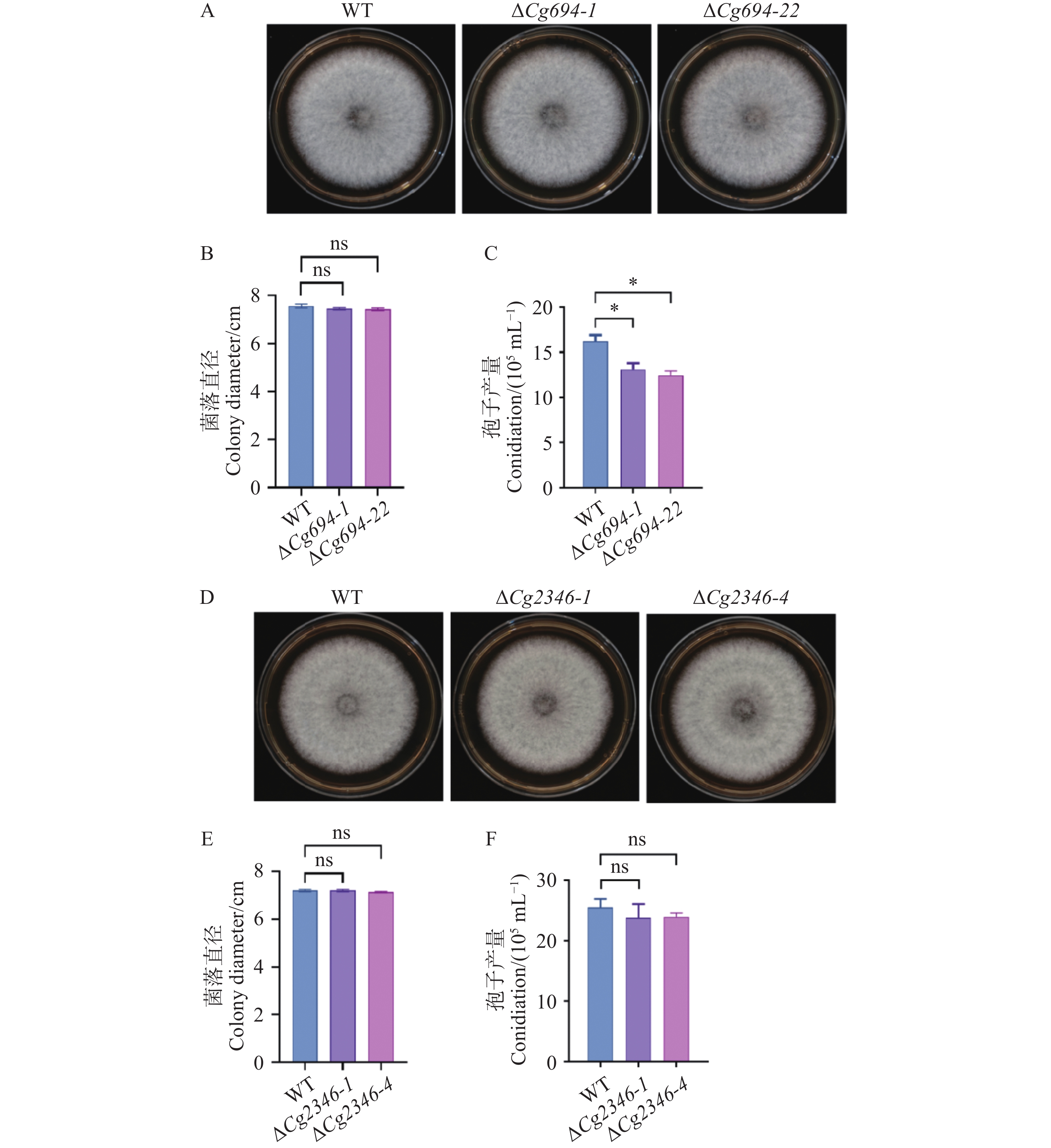
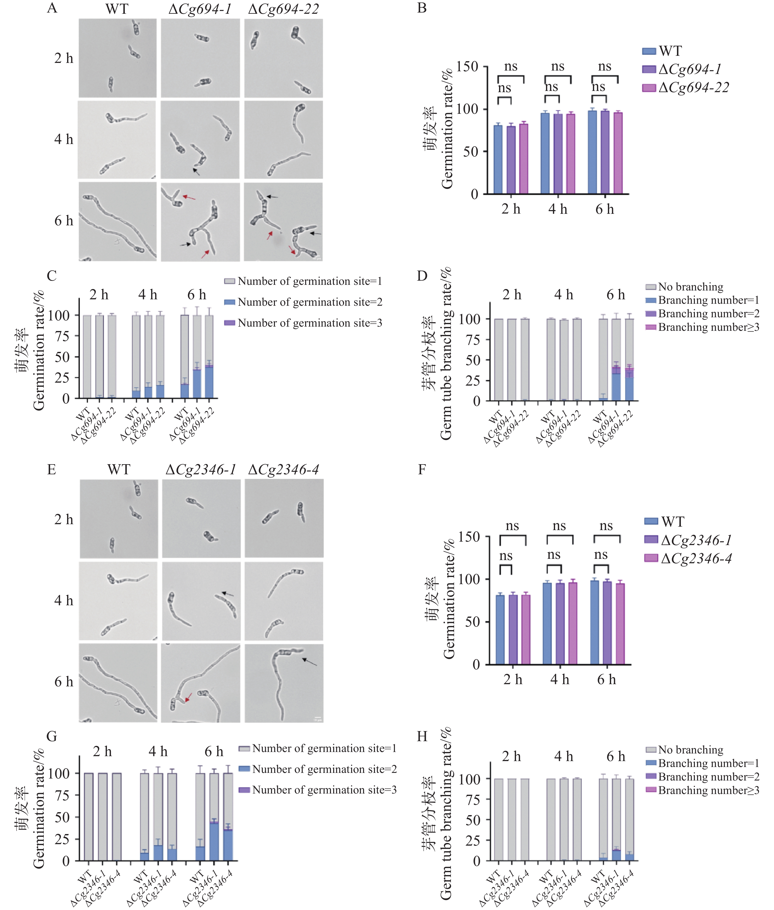
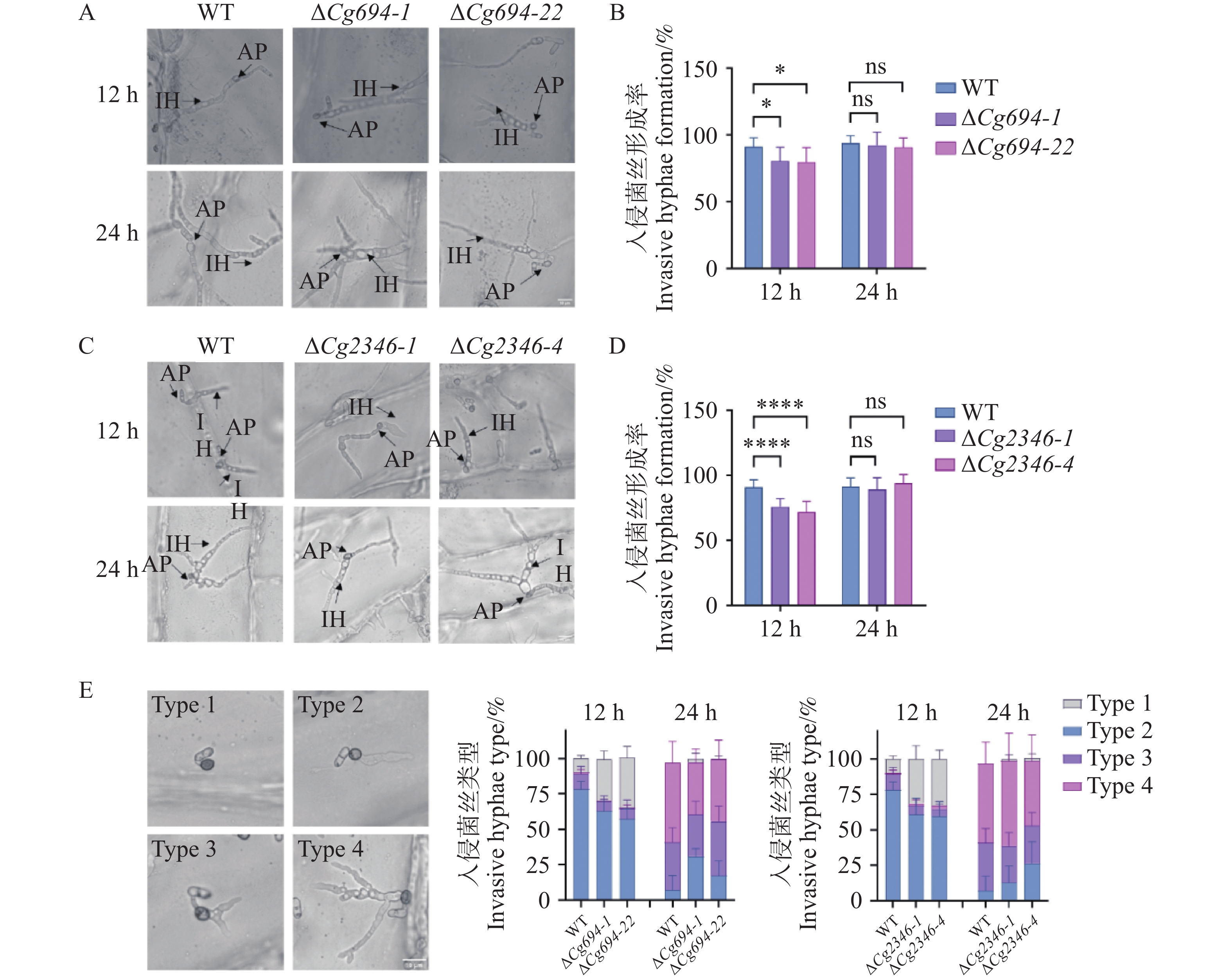
胶胞炭疽菌(Colletotrichum gloeosporioides)在对橡胶树的侵染过程中会分泌许多蛋白效应子,但是目前关于它们在克服植物免疫中发挥的作用仍知之甚少。开展橡胶树胶孢炭疽菌潜在效应蛋白的研究可以为炭疽病害的防治提供理论基础。本研究在橡胶树胶孢炭疽菌中预测到2个潜在效应蛋白Cg694和Cg2346,实时荧光定量分析显示,与胶孢炭疽菌营养菌丝阶段相比,Cg694和Cg2346基因在孢子、萌发和附着胞发育阶段表达量显著上调。通过烟草(Nicotiana benthamiana)表皮细胞中瞬时表达体系(绿色荧光蛋白Green fluorescent protein)对其亚细胞定位情况进行了观察,结果发现,Cg694和Cg2346基因均定位在细胞核和细胞膜,且它们的瞬时表达会诱导烟草叶片出现坏死。随后,分别构建了这2个基因的敲除突变体ΔCg694和ΔCg2346,并对其营养生长以及致病相关表型进行了分析。研究发现,ΔCg694和ΔCg2346基因敲除突变体的萌发芽管极性生长的能力增强、在洋葱(Allium cepa)表皮细胞中的前期的入侵菌丝形成率降低,其中,ΔCg2346突变体的附着胞形成能力降低,但ΔCg694和ΔCg2346突变体对橡胶树叶片上的致病力均没有出现显著变化。实验结果显示,Cg694和Cg2346会引起胶胞炭疽菌的芽管极性生长能力增强和前期入侵能力减弱等表型的改变,但其潜在的功能有待进一步研究。
胶胞炭疽菌(Colletotrichum gloeosporioides)在对橡胶树的侵染过程中会分泌许多蛋白效应子,但是目前关于它们在克服植物免疫中发挥的作用仍知之甚少。开展橡胶树胶孢炭疽菌潜在效应蛋白的研究可以为炭疽病害的防治提供理论基础。本研究在橡胶树胶孢炭疽菌中预测到2个潜在效应蛋白Cg694和Cg2346,实时荧光定量分析显示,与胶孢炭疽菌营养菌丝阶段相比,Cg694和Cg2346基因在孢子、萌发和附着胞发育阶段表达量显著上调。通过烟草(Nicotiana benthamiana)表皮细胞中瞬时表达体系(绿色荧光蛋白Green fluorescent protein)对其亚细胞定位情况进行了观察,结果发现,Cg694和Cg2346基因均定位在细胞核和细胞膜,且它们的瞬时表达会诱导烟草叶片出现坏死。随后,分别构建了这2个基因的敲除突变体ΔCg694和ΔCg2346,并对其营养生长以及致病相关表型进行了分析。研究发现,ΔCg694和ΔCg2346基因敲除突变体的萌发芽管极性生长的能力增强、在洋葱(Allium cepa)表皮细胞中的前期的入侵菌丝形成率降低,其中,ΔCg2346突变体的附着胞形成能力降低,但ΔCg694和ΔCg2346突变体对橡胶树叶片上的致病力均没有出现显著变化。实验结果显示,Cg694和Cg2346会引起胶胞炭疽菌的芽管极性生长能力增强和前期入侵能力减弱等表型的改变,但其潜在的功能有待进一步研究。
当前状态:
, 最新更新时间: ,
doi: 10.15886/j.cnki.rdswxb.20250106
摘要:
为探究MYB转录因子基因是否参与了盐胁迫下对海雀稗(Paspalum vaginatum Sw.)生长发育的调控,本研究分析了盐胁迫对海雀稗生长的影响,克隆了PvMYB1基因,通过生物信息学及基因表达两种分析方法展开研究。结果表明:盐胁迫抑制了海雀稗地上部和根系生长,具体表现为总根长、根表面积及根体积的降低。海雀稗PvMYB1基因全长为1 098 bp,编码365个氨基酸残基,蛋白分子量为 39.26 kDa,属于R2R3-MYB家族,亚细胞定位预测 PvMYB1蛋白定位于细胞核中。实时荧光定量PCR结果显示,PvMYB1基因在叶中的表达量高于在根中的表达量;不同时段NaCl处理结果显示,30 g·L−1 NaCl处理显著提升了PvMYB1基因的转录水平。此外,在不同NaCl浓度处理的条件下,在NaCl浓度升至15 g·L−1时,根和叶中的PvMYB1基因的表达量显著上调。本研究结果揭示了PvMYB1可能参与了海雀稗对NaCl胁迫的应答。
为探究MYB转录因子基因是否参与了盐胁迫下对海雀稗(Paspalum vaginatum Sw.)生长发育的调控,本研究分析了盐胁迫对海雀稗生长的影响,克隆了PvMYB1基因,通过生物信息学及基因表达两种分析方法展开研究。结果表明:盐胁迫抑制了海雀稗地上部和根系生长,具体表现为总根长、根表面积及根体积的降低。海雀稗PvMYB1基因全长为1 098 bp,编码365个氨基酸残基,蛋白分子量为 39.26 kDa,属于R2R3-MYB家族,亚细胞定位预测 PvMYB1蛋白定位于细胞核中。实时荧光定量PCR结果显示,PvMYB1基因在叶中的表达量高于在根中的表达量;不同时段NaCl处理结果显示,30 g·L−1 NaCl处理显著提升了PvMYB1基因的转录水平。此外,在不同NaCl浓度处理的条件下,在NaCl浓度升至15 g·L−1时,根和叶中的PvMYB1基因的表达量显著上调。本研究结果揭示了PvMYB1可能参与了海雀稗对NaCl胁迫的应答。
当前状态:
, 最新更新时间: ,
doi: 10.15886/j.cnki.rdswxb.20250199
摘要:
黄晶果(Pouteria caimito)属山榄科桃榄属常绿乔木,具有较高的种植效益,但在自然状态下落果现象较为严重,极大影响了黄晶果经济效益。本研究通过调查‘白金’、‘盛大一号’、‘熊赞’、‘久大’和‘冬蜜’等品种黄晶果的着果特性,结果发现,黄晶果果实发育的各阶段均存在较为严重的落果,且每结果枝成熟果实着果个数多为1~2个,着果部位多位于枝条的中基部。以‘冬蜜’和‘白金’为试验对象,根据黄晶果着果特性进行疏果处理,试验设置3个留果量,分别为每结果枝留1个果(T1)、2个果(T2)和3个果(T3),通过测定枝条着果个数、果实生长动态和果实品质等指标,综合评估黄晶果的最佳留果量。结果显示,留果量的减少可以提高黄晶果的着果个数,且T1处理组的挂果枝率和成熟果数量显著高于T2和T3处理组。果实动态发育测量显示,随着留果量的增加,果实纵横径的生长速率逐渐较小,但对果形指数影响不大。单果质量、可食率和可溶性固形物随着留果量的增加而减少,且T1和T2处理组的固酸比显著高于T3处理组。因此,合适的留果量可以减少果实发育过程中的落果,随着留果量的减少可显著提高黄晶果的着果个数和果实发育速率,以每结果枝留1个果实的单果质量较大,可食率和可溶性固形物含量高,品质最佳。
黄晶果(Pouteria caimito)属山榄科桃榄属常绿乔木,具有较高的种植效益,但在自然状态下落果现象较为严重,极大影响了黄晶果经济效益。本研究通过调查‘白金’、‘盛大一号’、‘熊赞’、‘久大’和‘冬蜜’等品种黄晶果的着果特性,结果发现,黄晶果果实发育的各阶段均存在较为严重的落果,且每结果枝成熟果实着果个数多为1~2个,着果部位多位于枝条的中基部。以‘冬蜜’和‘白金’为试验对象,根据黄晶果着果特性进行疏果处理,试验设置3个留果量,分别为每结果枝留1个果(T1)、2个果(T2)和3个果(T3),通过测定枝条着果个数、果实生长动态和果实品质等指标,综合评估黄晶果的最佳留果量。结果显示,留果量的减少可以提高黄晶果的着果个数,且T1处理组的挂果枝率和成熟果数量显著高于T2和T3处理组。果实动态发育测量显示,随着留果量的增加,果实纵横径的生长速率逐渐较小,但对果形指数影响不大。单果质量、可食率和可溶性固形物随着留果量的增加而减少,且T1和T2处理组的固酸比显著高于T3处理组。因此,合适的留果量可以减少果实发育过程中的落果,随着留果量的减少可显著提高黄晶果的着果个数和果实发育速率,以每结果枝留1个果实的单果质量较大,可食率和可溶性固形物含量高,品质最佳。
当前状态:
, 最新更新时间: ,
doi: 10.15886/j.cnki.rdswxb.20250160
摘要:
为了解海南黑山羊犬埃里希体(Ehrlichia canis)感染的情况及其分子特征与遗传关系。本调查共采集8个地区(海口、澄迈、定安、白沙、东方、文昌、五指山、儋州)黑山羊抗凝血样本1 061份,通过PCR扩增E. canis的16S rRNA与groEL基因进行检测和系统发育分析。结果显示阳性样本34份,总阳性率3.2%,其中定安县的检出率最高(11.40%),这提示该病原在该地区存在区域性流行。系统发育分析结果表明,海南黑山羊来源的E. canis样本聚为同一分支,或来源于共同感染源。海南黑山羊来源的E. canis的16S rRNA序列与巴西株(KF972447.1)亲缘性最近,而其groEL基因与中国北京株(MW428317.1)亲缘性最高,并与中国的北京、云南序列形成旁系群,显示出地理遗传分化差异性。本研究首次在海南黑山羊中获得E. canis分子依据,揭示E. canis可能通过蜱虫实现跨宿主传播,为后续E. canis的分子流行病学(molecular epidemiology)研究及其防控提供参考。
为了解海南黑山羊犬埃里希体(Ehrlichia canis)感染的情况及其分子特征与遗传关系。本调查共采集8个地区(海口、澄迈、定安、白沙、东方、文昌、五指山、儋州)黑山羊抗凝血样本1 061份,通过PCR扩增E. canis的16S rRNA与groEL基因进行检测和系统发育分析。结果显示阳性样本34份,总阳性率3.2%,其中定安县的检出率最高(11.40%),这提示该病原在该地区存在区域性流行。系统发育分析结果表明,海南黑山羊来源的E. canis样本聚为同一分支,或来源于共同感染源。海南黑山羊来源的E. canis的16S rRNA序列与巴西株(KF972447.1)亲缘性最近,而其groEL基因与中国北京株(MW428317.1)亲缘性最高,并与中国的北京、云南序列形成旁系群,显示出地理遗传分化差异性。本研究首次在海南黑山羊中获得E. canis分子依据,揭示E. canis可能通过蜱虫实现跨宿主传播,为后续E. canis的分子流行病学(molecular epidemiology)研究及其防控提供参考。
当前状态:
, 最新更新时间: ,
doi: 10.15886/j.cnki.rdswxb.20250200
摘要:
为了更好地评价和开发利用白木香(Aquilaria sinensis)优良种质,测定了32份白木香奇楠种质的叶片、花和果实的23个数量性状与19个质量性状,通过遗传多样性指数、相关性分析、主成分分析及聚类分析进行综合评价。结果表明,白木香奇楠种质表型遗传多样性丰富。数量性状变异系数为9.04%~34.77%,遗传多样性指数(H′)为1.73~2.09,其中叶片长宽、萼筒长、萼片长宽及果实宽度的多样性指数较高;质量性状多样性指数(H′)为0.234~1.285,以叶型多样性最高。相关性分析表明,叶片、叶柄与花性状多呈极显著正相关,而叶厚度与花性状、果柄长呈显著负相关。综合分析显示,叶型与幼枝颜色可作为较理想的表型鉴定指标。主成分分析提取8个主成分,累计贡献率为72.68%,其中主成分1~4分别反映花瓣、萼片、果实和叶片的变异来源,对奇楠种质表型变异的贡献值大。聚类分析将32份种质分为3个类群:类群Ⅰ包括16份种质,性状变异丰富,幼枝灰褐色,叶片偏大、略卷曲;类群Ⅱ包括12份种质,叶与花性状个体差异显著,蒴果不对称,果皮褶皱少;类群Ⅲ包括4份种质,性状较为一致,叶片偏小、阔椭圆形,蒴果前端尖,中线不明显。32份白木香种质资源具有较高的表型多样性,其中叶型、幼枝颜色和果实形状等性状区分度较好,可用于种质资源的表型鉴定。本研究结果为白木香种质资源分类、核心种质筛选及育种工作提供了依据。
为了更好地评价和开发利用白木香(Aquilaria sinensis)优良种质,测定了32份白木香奇楠种质的叶片、花和果实的23个数量性状与19个质量性状,通过遗传多样性指数、相关性分析、主成分分析及聚类分析进行综合评价。结果表明,白木香奇楠种质表型遗传多样性丰富。数量性状变异系数为9.04%~34.77%,遗传多样性指数(H′)为1.73~2.09,其中叶片长宽、萼筒长、萼片长宽及果实宽度的多样性指数较高;质量性状多样性指数(H′)为0.234~1.285,以叶型多样性最高。相关性分析表明,叶片、叶柄与花性状多呈极显著正相关,而叶厚度与花性状、果柄长呈显著负相关。综合分析显示,叶型与幼枝颜色可作为较理想的表型鉴定指标。主成分分析提取8个主成分,累计贡献率为72.68%,其中主成分1~4分别反映花瓣、萼片、果实和叶片的变异来源,对奇楠种质表型变异的贡献值大。聚类分析将32份种质分为3个类群:类群Ⅰ包括16份种质,性状变异丰富,幼枝灰褐色,叶片偏大、略卷曲;类群Ⅱ包括12份种质,叶与花性状个体差异显著,蒴果不对称,果皮褶皱少;类群Ⅲ包括4份种质,性状较为一致,叶片偏小、阔椭圆形,蒴果前端尖,中线不明显。32份白木香种质资源具有较高的表型多样性,其中叶型、幼枝颜色和果实形状等性状区分度较好,可用于种质资源的表型鉴定。本研究结果为白木香种质资源分类、核心种质筛选及育种工作提供了依据。
当前状态:
, 最新更新时间: ,
doi: 10.15886/j.cnki.rdswxb.20250159
摘要:
为了解海南热带雨林国家公园水生植物的资源现状,基于野外调查和文献整理,对该国家公园水生植物物种组成和区系特征进行分析。结果表明,(1)共统计到水生植物95科255属468种,其中,被子植物以432种占据绝对优势。(2)科、属内物种丰富度均呈现“核心−边缘”分布格局,即物种高度集中于少数优势科、属中。(3)生长型以草本为主,生活型以多年生为主,生态型以湿生−挺水植物为主导。(4)重点保护野生植物11种,中国特有种24种,受威胁植物13种。(5)外来入侵植物57种,具危害性入侵种占比高达80.70%,主要来源于美洲。(6)科、属地理区系均具有强烈的热带性质,且属的R/T值高达8.95。研究显示,海南热带雨林国家公园水生植物热带色彩鲜明,保护价值突出,但面临多种外来入侵植物威胁,建议加强珍稀物种的保护与外来入侵种防控。
为了解海南热带雨林国家公园水生植物的资源现状,基于野外调查和文献整理,对该国家公园水生植物物种组成和区系特征进行分析。结果表明,(1)共统计到水生植物95科255属468种,其中,被子植物以432种占据绝对优势。(2)科、属内物种丰富度均呈现“核心−边缘”分布格局,即物种高度集中于少数优势科、属中。(3)生长型以草本为主,生活型以多年生为主,生态型以湿生−挺水植物为主导。(4)重点保护野生植物11种,中国特有种24种,受威胁植物13种。(5)外来入侵植物57种,具危害性入侵种占比高达80.70%,主要来源于美洲。(6)科、属地理区系均具有强烈的热带性质,且属的R/T值高达8.95。研究显示,海南热带雨林国家公园水生植物热带色彩鲜明,保护价值突出,但面临多种外来入侵植物威胁,建议加强珍稀物种的保护与外来入侵种防控。
当前状态:
, 最新更新时间: ,
doi: 10.15886/j.cnki.rdswxb.20250136
摘要:
海南热带雨林国家公园是中国唯一有高速公路穿越的国家公园。为揭示高速公路穿越段对海南热带雨林国家公园的可能潜在影响,本研究选取高速公路穿越段的3个地点(什运、毛阳、番阳),研究了道路两侧不同距离及对照样地的表层土壤铬(Cr)、镍(Ni)、铅(Pb)、铜(Cu)、锌(Zn)的含量、空间分布及其主要来源。结果发现:(1)Cr和Ni是土壤主要的累积元素,特别是什运和毛阳路段土壤Cr含量超出对照样地分别达100%和83.33%;(2)土壤重金属含量总体上呈现随道路距离的增加而降低,或先增后减的趋势,含量峰值多出现在高速公路0-10 m的范围;(3)地累积指数显示,部分地点Cr、Ni和Zn处于无污染到低污染水平;整体生态风险低;(4)土壤Cr的主要来源为交通排放;Pb、Cu、Zn主要受成土母质影响,Ni则为混合来源。海南热带雨林国家公园的高速公路穿越段当前土壤重金属生态风险较低,但Cr和Ni有逐渐累积的趋势。建议加强高速公路穿越段的植被恢复与管理、完善道路径流收集处理措施、重点监测高速公路跨越昌化江路段等生态敏感及脆弱点的动态,防控土壤重金属累积及迁移,保障海南热带雨林国家公园生态安全和高质量建设。
海南热带雨林国家公园是中国唯一有高速公路穿越的国家公园。为揭示高速公路穿越段对海南热带雨林国家公园的可能潜在影响,本研究选取高速公路穿越段的3个地点(什运、毛阳、番阳),研究了道路两侧不同距离及对照样地的表层土壤铬(Cr)、镍(Ni)、铅(Pb)、铜(Cu)、锌(Zn)的含量、空间分布及其主要来源。结果发现:(1)Cr和Ni是土壤主要的累积元素,特别是什运和毛阳路段土壤Cr含量超出对照样地分别达100%和83.33%;(2)土壤重金属含量总体上呈现随道路距离的增加而降低,或先增后减的趋势,含量峰值多出现在高速公路0-10 m的范围;(3)地累积指数显示,部分地点Cr、Ni和Zn处于无污染到低污染水平;整体生态风险低;(4)土壤Cr的主要来源为交通排放;Pb、Cu、Zn主要受成土母质影响,Ni则为混合来源。海南热带雨林国家公园的高速公路穿越段当前土壤重金属生态风险较低,但Cr和Ni有逐渐累积的趋势。建议加强高速公路穿越段的植被恢复与管理、完善道路径流收集处理措施、重点监测高速公路跨越昌化江路段等生态敏感及脆弱点的动态,防控土壤重金属累积及迁移,保障海南热带雨林国家公园生态安全和高质量建设。
当前状态:
, 最新更新时间: ,
doi: 10.15886/j.cnki.rdswxb.20250167
摘要:
为了分析榴莲(Durio zibethinus)LEA基因家族的特征和潜在功能,探究DzLEAs基因在榴莲抵御低温胁迫中的作用,通过生物信息学方法对榴莲LEA基因家族成员进行全基因组鉴定,并对其理化性质、系统进化关系、染色体定位、亚细胞定位、共线性、启动子顺式作用元件、GO和KEGG富集,以及在低温胁迫处理后的表达情况进行分析。结果表明,从榴莲基因组中共鉴定到46个基因家族成员,分为LEA1、LEA2、LEA3、LEA4、LEA5、LEA6、DHN和SMP8个亚族,分布于18条染色体上。家族成员的编码蛋白含有65~467个氨基酸;等电点介于4.33~9.79之间;大多数LEA蛋白为小分子亲水性蛋白,在细胞核、细胞质、线粒体、叶绿体、质膜和细胞外均有分布。基因结构分析表明,91%DzLEAs基因具有较少内含子(<3)。在16个DzLEAs基因的启动子区存在与低温胁迫相关的元件(LTR)。榴莲种内以及榴莲与拟南芥种间共线性分析分别发现28和46对同源基因。GO富集分析表明,有6个LEA基因家族成员均在“对寒冷的反应”和“对缺水的反应”显著富集。qRT-PCR验证结果显示,6个DzLEAs基因和4个非DzLEAs基因表达趋势与转录组结果基本一致,均响应低温胁迫呈现不同程度上调表达。研究结果为进一步探讨榴莲DzLEAs基因响应低温胁迫的分子机制提供参考。
为了分析榴莲(Durio zibethinus)LEA基因家族的特征和潜在功能,探究DzLEAs基因在榴莲抵御低温胁迫中的作用,通过生物信息学方法对榴莲LEA基因家族成员进行全基因组鉴定,并对其理化性质、系统进化关系、染色体定位、亚细胞定位、共线性、启动子顺式作用元件、GO和KEGG富集,以及在低温胁迫处理后的表达情况进行分析。结果表明,从榴莲基因组中共鉴定到46个基因家族成员,分为LEA1、LEA2、LEA3、LEA4、LEA5、LEA6、DHN和SMP8个亚族,分布于18条染色体上。家族成员的编码蛋白含有65~467个氨基酸;等电点介于4.33~9.79之间;大多数LEA蛋白为小分子亲水性蛋白,在细胞核、细胞质、线粒体、叶绿体、质膜和细胞外均有分布。基因结构分析表明,91%DzLEAs基因具有较少内含子(<3)。在16个DzLEAs基因的启动子区存在与低温胁迫相关的元件(LTR)。榴莲种内以及榴莲与拟南芥种间共线性分析分别发现28和46对同源基因。GO富集分析表明,有6个LEA基因家族成员均在“对寒冷的反应”和“对缺水的反应”显著富集。qRT-PCR验证结果显示,6个DzLEAs基因和4个非DzLEAs基因表达趋势与转录组结果基本一致,均响应低温胁迫呈现不同程度上调表达。研究结果为进一步探讨榴莲DzLEAs基因响应低温胁迫的分子机制提供参考。
当前状态:
, 最新更新时间: ,
doi: 10.15886/j.cnki.rdswxb.20250163
摘要:
芒果作为我国重要的热带水果,在海南农业经济中占据关键地位。近年来,海南芒果产业因细菌性病害而受到严重危害。2025年4月至5月,对海南省昌江、东方、乐东及三亚等主要芒果产区开展了细菌性病害的调查和病样采集。结果显示,除已知的细菌性黑斑病外,还存在细菌性坏死病的危害。通过对分离菌株进行形态学观察、生理生化测定、基于16S rRNA、fusA、leuS、pyrG、rplB和rpoB基因的多位点系统发育分析,并结合科赫氏法则进行致病性验证,在10个分离菌株中有5株被鉴定为分散泛菌(Pantoea dispersa),确认为引起芒果细菌性坏死病病原菌。该病害在海南芒果上属首次报道,这对当地芒果产业的病害科学防控提供了重要依据。
芒果作为我国重要的热带水果,在海南农业经济中占据关键地位。近年来,海南芒果产业因细菌性病害而受到严重危害。2025年4月至5月,对海南省昌江、东方、乐东及三亚等主要芒果产区开展了细菌性病害的调查和病样采集。结果显示,除已知的细菌性黑斑病外,还存在细菌性坏死病的危害。通过对分离菌株进行形态学观察、生理生化测定、基于16S rRNA、fusA、leuS、pyrG、rplB和rpoB基因的多位点系统发育分析,并结合科赫氏法则进行致病性验证,在10个分离菌株中有5株被鉴定为分散泛菌(Pantoea dispersa),确认为引起芒果细菌性坏死病病原菌。该病害在海南芒果上属首次报道,这对当地芒果产业的病害科学防控提供了重要依据。
当前状态:
, 最新更新时间: ,
doi: 10.15886/j.cnki.rdswxb.20250174
摘要:
由尖孢镰刀菌黄瓜专化型(Fusarium oxysporum f.sp. cucumerinum)引起的黄瓜枯萎病是危害较严重的土传真菌病害之一,至今黄瓜枯萎病的有效防控仍是生产上的难点。本研究通过平板对峙法获得1株对黄瓜枯萎病菌具有显著拮抗作用的木霉菌株HL088,经形态学和分子生物学联合分析,被鉴定为近深绿木霉(Trichoderma paratroviride)。进一步通过硫酸铵分级沉淀与质谱分析,从该菌株固体发酵提取物中获得一种潜在的抑菌蛋白,壳聚糖酶TriCho75。原核表达与功能验证表明,重组蛋白TriCho75(15 μmol·L−1)能有效抑制黄瓜枯萎病菌的孢子萌发(抑制率96.44%)与菌丝生长(抑制率60.59%)。显微形态观察表明,重组蛋白TriCho75能造成黄瓜枯萎病菌孢子发生皱缩与畸形,并导致菌丝扭曲及粗细不均。以上结果表明,近深绿木霉HL088有成为黄瓜枯萎病生物防治剂的开发潜能。
由尖孢镰刀菌黄瓜专化型(Fusarium oxysporum f.sp. cucumerinum)引起的黄瓜枯萎病是危害较严重的土传真菌病害之一,至今黄瓜枯萎病的有效防控仍是生产上的难点。本研究通过平板对峙法获得1株对黄瓜枯萎病菌具有显著拮抗作用的木霉菌株HL088,经形态学和分子生物学联合分析,被鉴定为近深绿木霉(Trichoderma paratroviride)。进一步通过硫酸铵分级沉淀与质谱分析,从该菌株固体发酵提取物中获得一种潜在的抑菌蛋白,壳聚糖酶TriCho75。原核表达与功能验证表明,重组蛋白TriCho75(15 μmol·L−1)能有效抑制黄瓜枯萎病菌的孢子萌发(抑制率96.44%)与菌丝生长(抑制率60.59%)。显微形态观察表明,重组蛋白TriCho75能造成黄瓜枯萎病菌孢子发生皱缩与畸形,并导致菌丝扭曲及粗细不均。以上结果表明,近深绿木霉HL088有成为黄瓜枯萎病生物防治剂的开发潜能。
当前状态:
, 最新更新时间: ,
doi: 10.15886/j.cnki.rdswxb.20250137
摘要:
海南岛作为全球生物多样性热点地区之一,其生物多样性集中分布于海南热带雨林国家公园。烟叶报春苣苔(Primulina heterotricha)为海南岛特有植物,分布十分广泛,且具有黄花、紫花两种个体。首先,为明确不同地理种群花部特征的分化规律,通过测定不同地理种群的花大小、花喉宽度及花筒长等关键性状,分析地理隔离对花部性状分化的潜在驱动作用。其次,围绕两种花色分化及传粉机制差异,对比研究黄花和紫花个体的开花动态和访花昆虫及其访花行为,揭示不同花色种群可能存在的传粉机制差异。多元方差分析结果表明,不同地理种群间整体花部特征有显著差异(P<0.05),地理距离和海拔对其影响不显著;不同花色种群花部特征无显著差异(P>0.05)。在不同开花阶段,两种花色种群的雄蕊长度、雌蕊长度及雌雄异位程度均无显著差异(P>0.05),但随着花期柱头逐渐伸长并超过花药位置。访花昆虫观测显示,黄花种群的主要访花昆虫有黄黑无垫蜂与云南无垫蜂,紫花种群则为黄黑无垫蜂。因此,黄花个体具有更泛化的访花者,紫花个体传粉更加特化。本研究对烟叶报春苣苔不同地理种群花部特征的分化规律、花色多样性的传粉适应进行了研究,为海南热带雨林国家公园生物多样性保护、传粉服务功能评估提供了科学依据。
海南岛作为全球生物多样性热点地区之一,其生物多样性集中分布于海南热带雨林国家公园。烟叶报春苣苔(Primulina heterotricha)为海南岛特有植物,分布十分广泛,且具有黄花、紫花两种个体。首先,为明确不同地理种群花部特征的分化规律,通过测定不同地理种群的花大小、花喉宽度及花筒长等关键性状,分析地理隔离对花部性状分化的潜在驱动作用。其次,围绕两种花色分化及传粉机制差异,对比研究黄花和紫花个体的开花动态和访花昆虫及其访花行为,揭示不同花色种群可能存在的传粉机制差异。多元方差分析结果表明,不同地理种群间整体花部特征有显著差异(P<0.05),地理距离和海拔对其影响不显著;不同花色种群花部特征无显著差异(P>0.05)。在不同开花阶段,两种花色种群的雄蕊长度、雌蕊长度及雌雄异位程度均无显著差异(P>0.05),但随着花期柱头逐渐伸长并超过花药位置。访花昆虫观测显示,黄花种群的主要访花昆虫有黄黑无垫蜂与云南无垫蜂,紫花种群则为黄黑无垫蜂。因此,黄花个体具有更泛化的访花者,紫花个体传粉更加特化。本研究对烟叶报春苣苔不同地理种群花部特征的分化规律、花色多样性的传粉适应进行了研究,为海南热带雨林国家公园生物多样性保护、传粉服务功能评估提供了科学依据。
当前状态:
, 最新更新时间: ,
doi: 10.15886/j.cnki.rdswxb.20250128
摘要:
为了探讨不同种质海雀稗叶乳突与耐盐性之间的潜在关系,本研究以40份海雀稗种质(Paspalum vaginatum)为材料,在200 mmol·L-1的NaCl处理条件下进行研究,通过测量叶乳突单个长、单个宽、簇宽等指标并通过相关性分析、主成分分析及聚类分析开展系统研究。结果表明,不同种质海雀稗的叶乳突各性状指标间均存在显著差异(P<0.05),且性状间呈显著(P<0.05)正相关或负相关;胁迫前后叶乳突单个长、单个宽和面积均呈极显著正相关(P<0.001),胁迫后叶乳突簇宽和单个宽与胁迫复水后第二天呈显著负相关(P<0.05)。主成分分析表明,主成分1和主成分2累计贡献率79.75%,叶乳突形态变异主要源于叶乳突单个长、单个宽、面积。聚类分析将种质划分为4个类群, A类群叶乳突胁迫后明显变小,叶乳突面积减小了38.09%,且A类群耐盐性较差;D类群胁迫后叶乳突变大,叶乳突总簇宽增加了14.77%,耐盐性较好;B、C类群叶乳突除个别指标外均减小。
为了探讨不同种质海雀稗叶乳突与耐盐性之间的潜在关系,本研究以40份海雀稗种质(Paspalum vaginatum)为材料,在200 mmol·L-1的NaCl处理条件下进行研究,通过测量叶乳突单个长、单个宽、簇宽等指标并通过相关性分析、主成分分析及聚类分析开展系统研究。结果表明,不同种质海雀稗的叶乳突各性状指标间均存在显著差异(P<0.05),且性状间呈显著(P<0.05)正相关或负相关;胁迫前后叶乳突单个长、单个宽和面积均呈极显著正相关(P<0.001),胁迫后叶乳突簇宽和单个宽与胁迫复水后第二天呈显著负相关(P<0.05)。主成分分析表明,主成分1和主成分2累计贡献率79.75%,叶乳突形态变异主要源于叶乳突单个长、单个宽、面积。聚类分析将种质划分为4个类群, A类群叶乳突胁迫后明显变小,叶乳突面积减小了38.09%,且A类群耐盐性较差;D类群胁迫后叶乳突变大,叶乳突总簇宽增加了14.77%,耐盐性较好;B、C类群叶乳突除个别指标外均减小。
当前状态:
, 最新更新时间: ,
doi: 10.15886/j.cnki.rdswxb.20250142
摘要:
以海南钻喙兰(Rhynchostylis gigantea)为研究对象,基于SNP分子标记系统分析其在破碎化风水林景观中的遗传多样性与群体结构。结果显示,3个局地群体(B、M、J)均保持中等水平的遗传多样性(Pi = 0.137~0.147,He = 0.132~0.145),但观测杂合度(Ho = 0.105~0.122)偏低,呈轻度至中度的近交系数(Fis = 0.049~0.107)。群体间的遗传分化为中等偏低(Fst = 0.026~0.058),其中,M与J群体差异最大。STRUCTURE、PCA和UPGMA分析结果一致表明,3个人居环境种群处于中等程度的遗传分化,存在一定程度的基因交流。本研究表明,即使在高度人类干扰的风水林景观中,传统遗留乔木仍能在一定程度上维持海南钻喙兰种群间的基因流,但随着宿主树减少和农业集约化增强,该类种群的遗传连通性和更新潜力可能持续下降。
以海南钻喙兰(Rhynchostylis gigantea)为研究对象,基于SNP分子标记系统分析其在破碎化风水林景观中的遗传多样性与群体结构。结果显示,3个局地群体(B、M、J)均保持中等水平的遗传多样性(Pi = 0.137~0.147,He = 0.132~0.145),但观测杂合度(Ho = 0.105~0.122)偏低,呈轻度至中度的近交系数(Fis = 0.049~0.107)。群体间的遗传分化为中等偏低(Fst = 0.026~0.058),其中,M与J群体差异最大。STRUCTURE、PCA和UPGMA分析结果一致表明,3个人居环境种群处于中等程度的遗传分化,存在一定程度的基因交流。本研究表明,即使在高度人类干扰的风水林景观中,传统遗留乔木仍能在一定程度上维持海南钻喙兰种群间的基因流,但随着宿主树减少和农业集约化增强,该类种群的遗传连通性和更新潜力可能持续下降。
当前状态:
, 最新更新时间: ,
doi: 10.15886/j.cnki.rdswxb.20250148
摘要:
本研究为探究南药益智(Alpinia oxyphylla)中Ⅲ型聚酮合酶(PKSⅢ)的分子特征及其在二苯基庚烷类化合物合成中的作用,从益智基因组中筛选 PKSⅢ 基因家族,选取候选基因 AoPKS5 进行结构与表达分析。基于基因组与转录组数据进行系统筛选和表达分析,结合系统发育树探讨其进化关系;利用生物信息学预测 AoPKS5 蛋白的理化性质与催化位点;通过RT-qPCR检测其组织表达,并构建 pNC-ET28-AoPKS5 载体在大肠杆菌BL21(DE3)中实现原核表达。结果显示,AoPKS5 全长1170 bp,编码389 个氨基酸,理论分子量42 kDa,等电点5.96,无信号肽与跨膜区,含典型 Cys–His–Asn 催化三联体和 GFGPG 保守序列。系统发育分析表明其与姜科植物 DCS 蛋白同源性较高;RT-qPCR结果显示在叶中表达最高。研究成功克隆并解析了 AoPKS5 基因,建立其原核表达体系,为阐明 Ⅲ 型 PKS 在益智二苯基庚烷类天然产物生物合成中的作用奠定基础。
本研究为探究南药益智(Alpinia oxyphylla)中Ⅲ型聚酮合酶(PKSⅢ)的分子特征及其在二苯基庚烷类化合物合成中的作用,从益智基因组中筛选 PKSⅢ 基因家族,选取候选基因 AoPKS5 进行结构与表达分析。基于基因组与转录组数据进行系统筛选和表达分析,结合系统发育树探讨其进化关系;利用生物信息学预测 AoPKS5 蛋白的理化性质与催化位点;通过RT-qPCR检测其组织表达,并构建 pNC-ET28-AoPKS5 载体在大肠杆菌BL21(DE3)中实现原核表达。结果显示,AoPKS5 全长
当前状态:
, 最新更新时间: ,
doi: 10.15886/j.cnki.rdswxb.20250067
摘要:
采用序批式反应器(SBR)处理生活污水,研究在低溶解氧(DO)协同低污泥负荷(Ns)作用下微膨胀活性污泥法的启动条件。同时,设计不同的进水COD/NH4+-N(C/N),考察其对脱氮除磷效能的影响。结果表明:1)在DO为0.5~0.8 mg·L−1和Ns为215.4~258.48 mg COD/L·d条件下,经短时间的恶性膨胀后微膨胀污泥法可以成功启动,此时污泥容积指数(SVI)稳定在262 mL·g−1左右;2)随着进水碳氮比(C/N)的升高,系统内的菌丝团数量和体积逐渐增加,其微生物群落发生显著变化,Thiothrix(丝硫细菌)的丰富度由30.21%上升至54.41%;3)进水C/N对COD和NH4+-N的去除效果影响较小,COD去除率可达97.21%,NH4+-N去除率均大于98%;4)进水C/N为4、6、11时,对TN、TP的去除效果有较大影响,系统对TN的平均去除率分别为37.15%、52.65%、77.94%,对TP的平均去除率分别为36.82%、45.71%和64.30%。
采用序批式反应器(SBR)处理生活污水,研究在低溶解氧(DO)协同低污泥负荷(Ns)作用下微膨胀活性污泥法的启动条件。同时,设计不同的进水COD/NH4+-N(C/N),考察其对脱氮除磷效能的影响。结果表明:1)在DO为0.5~0.8 mg·L−1和Ns为215.4~258.48 mg COD/L·d条件下,经短时间的恶性膨胀后微膨胀污泥法可以成功启动,此时污泥容积指数(SVI)稳定在262 mL·g−1左右;2)随着进水碳氮比(C/N)的升高,系统内的菌丝团数量和体积逐渐增加,其微生物群落发生显著变化,Thiothrix(丝硫细菌)的丰富度由30.21%上升至54.41%;3)进水C/N对COD和NH4+-N的去除效果影响较小,COD去除率可达97.21%,NH4+-N去除率均大于98%;4)进水C/N为4、6、11时,对TN、TP的去除效果有较大影响,系统对TN的平均去除率分别为37.15%、52.65%、77.94%,对TP的平均去除率分别为36.82%、45.71%和64.30%。
当前状态:
, 最新更新时间: ,
doi: 10.15886/j.cnki.rdswxb.202500077
摘要:
本研究针对海南热带雨林国家公园的黎母山景区进行大蚕蛾科的种类调查。通过2020–2024年的灯诱和踏查,共记录到黎母山大蚕蛾科15种,涵盖2个亚科、9属,其中有3个特有种。通过分析大蚕蛾的飞行期和上灯时间,发现大蚕蛾的活跃期主要集中在11月至8月之间,有56.34%的个体在03:00–06:00时间段被诱集。结合饲养记录,初步判断一化性昆虫有6种,二化性昆虫有2种,多化性昆虫有7种。此外,黎母山大蚕蛾科的区系特征与热带区系高度吻合,进一步证实了该地区独特的生态环境和丰富的生物多样性。本研究为进一步的物种保护和资源利用提供了科学依据。
本研究针对海南热带雨林国家公园的黎母山景区进行大蚕蛾科的种类调查。通过2020–2024年的灯诱和踏查,共记录到黎母山大蚕蛾科15种,涵盖2个亚科、9属,其中有3个特有种。通过分析大蚕蛾的飞行期和上灯时间,发现大蚕蛾的活跃期主要集中在11月至8月之间,有56.34%的个体在03:00–06:00时间段被诱集。结合饲养记录,初步判断一化性昆虫有6种,二化性昆虫有2种,多化性昆虫有7种。此外,黎母山大蚕蛾科的区系特征与热带区系高度吻合,进一步证实了该地区独特的生态环境和丰富的生物多样性。本研究为进一步的物种保护和资源利用提供了科学依据。
当前状态:
, 最新更新时间: ,
doi: 10.15886/j.cnki.rdswxb.20250098
摘要:
本研究旨在探究不同施氮水平对橡胶苗根系生长以及根系与根际真菌群落结构的影响,探明适宜的施氮浓度,为橡胶苗健康生长及壮苗提供参考依据。选用橡胶树热研7-33-97籽苗为试验材料,开展室外盆栽试验。本试验以不施氮(CK)、低氮(LN,0.32 g/kg)、中氮(MN,0.64 g/kg)、高氮(HN,1.28 g/kg)为处理,测量根系基本形态指标及根系与根际微生物真菌群落物种组成与多样性变化特征。研究结果表明:不同施氮水平对橡胶苗根系与根际物种组成有显著影响。根系真菌方面,低氮水平(LN)有利于维持担子菌门和糙孢孔目优势地位,而高氮水平(HN)使子囊菌门与粪壳菌目显著提高。根际真菌方面,低中氮水平(LN-MN)增加了未分类真菌与肉座菌目的相对丰度,高氮水平则显著抑制了担子菌门与环囊菌目的丰度。LN处理(0.32 g/kg)显著提升了根系及根际真菌α多样性,其根系真菌Shannon指数和Simpson指数分别达到3.22和0.904,较CK显著提高了15.84% 和12.26%。LN处理根际真菌Shannon(3.13)和Simpson(0.914)指数最大,较CK提升了 18.11% 和 16.46%。LN处理的根系真菌Chao1(385.97)和ACE(391.43)指数均达峰值,较CK显著增加了1.16倍 和 1.27倍。根际真菌Chao1和ACE指数在LN处理仍较N0显著提高了 72.01% 和 68.61%。不同施氮水平和不同区域位置对橡胶苗根系与根际真菌β多样性均存在极显著差异,且不同施氮水平影响更显著;不同施氮水平导致根系与根际真菌β多样性均存在极显著差异,且在根际中的影响大于根系真菌。主坐标分析表明,施氮处理(LN-HN)的菌群呈现趋同性聚类,而不施氮对照处理(CK)形成独立分支;根际真菌群落对氮素响应敏感性高于根系真菌,表现为R2差值达6.07%。本研究推荐LN处理(0.32 g/kg),有助于提高根系与根际真菌群落多样性与丰富度,以优化橡胶苗根际真菌群落结构。
本研究旨在探究不同施氮水平对橡胶苗根系生长以及根系与根际真菌群落结构的影响,探明适宜的施氮浓度,为橡胶苗健康生长及壮苗提供参考依据。选用橡胶树热研7-33-97籽苗为试验材料,开展室外盆栽试验。本试验以不施氮(CK)、低氮(LN,0.32 g/kg)、中氮(MN,0.64 g/kg)、高氮(HN,1.28 g/kg)为处理,测量根系基本形态指标及根系与根际微生物真菌群落物种组成与多样性变化特征。研究结果表明:不同施氮水平对橡胶苗根系与根际物种组成有显著影响。根系真菌方面,低氮水平(LN)有利于维持担子菌门和糙孢孔目优势地位,而高氮水平(HN)使子囊菌门与粪壳菌目显著提高。根际真菌方面,低中氮水平(LN-MN)增加了未分类真菌与肉座菌目的相对丰度,高氮水平则显著抑制了担子菌门与环囊菌目的丰度。LN处理(0.32 g/kg)显著提升了根系及根际真菌α多样性,其根系真菌Shannon指数和Simpson指数分别达到3.22和0.904,较CK显著提高了15.84% 和12.26%。LN处理根际真菌Shannon(3.13)和Simpson(0.914)指数最大,较CK提升了 18.11% 和 16.46%。LN处理的根系真菌Chao1(385.97)和ACE(391.43)指数均达峰值,较CK显著增加了1.16倍 和 1.27倍。根际真菌Chao1和ACE指数在LN处理仍较N0显著提高了 72.01% 和 68.61%。不同施氮水平和不同区域位置对橡胶苗根系与根际真菌β多样性均存在极显著差异,且不同施氮水平影响更显著;不同施氮水平导致根系与根际真菌β多样性均存在极显著差异,且在根际中的影响大于根系真菌。主坐标分析表明,施氮处理(LN-HN)的菌群呈现趋同性聚类,而不施氮对照处理(CK)形成独立分支;根际真菌群落对氮素响应敏感性高于根系真菌,表现为R2差值达6.07%。本研究推荐LN处理(0.32 g/kg),有助于提高根系与根际真菌群落多样性与丰富度,以优化橡胶苗根际真菌群落结构。
当前状态:
, 最新更新时间: ,
doi: 10.15886/j.cnki.rdswxb.20250100
摘要:
为挖掘木棉(Bombax ceiba)花水提取物(BWE)在抗氧化领域的应用潜能,通过研究BWE的不同料液比和煎煮时间对提取液中总黄酮含量及DPPH 自由基清除率、ABTS 阳离子自由基清除率、Fe3+的还原能力等体外抗氧化指标的影响,筛选出最佳料液比和煎煮时间的工艺参数,继而借助液相色谱-质谱联用(LC-MS)分析技术对其化学成分进行深度鉴定分析。结果表明:在一定范围内, BWE对DPPH、ABTS自由基的清除能力以及对Fe3+还原能力随浓度的升高而升高,最佳参数为料液比1∶12.5,煎煮时间1.5 h,其IC50分别为87.44和46.77 mg·L−1,但其Fe3+还原能力强于VC。BWE具有良好的抗氧化活性,在BWE中共识别出73个黄酮类化合物,其中,相对含量较高的4种化学成分依次为槲皮素−3−O−葡萄糖醛酸苷(49.99%)、飞燕草素−3−O−(6''−O−α−鼠李吡喃糖基−β−吡喃葡萄糖苷(8.24%)、芦丁(7.45%)和表儿茶素(5.65%)。
为挖掘木棉(Bombax ceiba)花水提取物(BWE)在抗氧化领域的应用潜能,通过研究BWE的不同料液比和煎煮时间对提取液中总黄酮含量及DPPH 自由基清除率、ABTS 阳离子自由基清除率、Fe3+的还原能力等体外抗氧化指标的影响,筛选出最佳料液比和煎煮时间的工艺参数,继而借助液相色谱-质谱联用(LC-MS)分析技术对其化学成分进行深度鉴定分析。结果表明:在一定范围内, BWE对DPPH、ABTS自由基的清除能力以及对Fe3+还原能力随浓度的升高而升高,最佳参数为料液比1∶12.5,煎煮时间1.5 h,其IC50分别为87.44和46.77 mg·L−1,但其Fe3+还原能力强于VC。BWE具有良好的抗氧化活性,在BWE中共识别出73个黄酮类化合物,其中,相对含量较高的4种化学成分依次为槲皮素−3−O−葡萄糖醛酸苷(49.99%)、飞燕草素−3−O−(6''−O−α−鼠李吡喃糖基−β−吡喃葡萄糖苷(8.24%)、芦丁(7.45%)和表儿茶素(5.65%)。
当前状态:
, 最新更新时间: ,
doi: 10.15886/j.cnki.rdswxb.20250089
摘要:
以琼枝(Betaphycus gelatinus)为研究对象,系统比较陆基工厂化与海区底播两种不同养殖模式对其生长特性及营养品质的影响,旨在为规模化养殖模式优化提供理论依据。通过60 d的养殖实验发现,在生长特性方面,海区底播养殖琼枝的分枝数、分枝长度、相对生长速率及质量增加率均显著高于陆基工厂化养殖(P<0.05),其中工厂化养殖琼枝的质量增加率为(117.18±6.02)%,相对生长速率为(1.29±0.06)%·d−1;而海区底播养殖琼枝的质量增加率为(196.87±5.72)%,相对生长速率为(1.81±0.04)%·d−1。在色素含量方面,工厂化养殖琼枝的叶绿素a、类胡萝卜素、藻红蛋白和藻蓝蛋白含量均显著高于海区底播养殖(P<0.05)。在卡拉胶含量与凝胶强度方面,两种养殖模式的琼枝均无显著差异(P>0.05)。工厂化养殖琼枝的呈味氨基酸含量更高,而海区底播养殖琼枝的氨基酸化学评分更优。此外,工厂化养殖琼枝的钾、锌含量较高,但钙、钠、镁、锰、铝含量低于海区底播养殖琼枝。研究结果表明,海区底播养殖模式有利于藻体生长与产量形成,而工厂化养殖模式有助于光合色素与呈味氨基酸的合成。
以琼枝(Betaphycus gelatinus)为研究对象,系统比较陆基工厂化与海区底播两种不同养殖模式对其生长特性及营养品质的影响,旨在为规模化养殖模式优化提供理论依据。通过60 d的养殖实验发现,在生长特性方面,海区底播养殖琼枝的分枝数、分枝长度、相对生长速率及质量增加率均显著高于陆基工厂化养殖(P<0.05),其中工厂化养殖琼枝的质量增加率为(117.18±6.02)%,相对生长速率为(1.29±0.06)%·d−1;而海区底播养殖琼枝的质量增加率为(196.87±5.72)%,相对生长速率为(1.81±0.04)%·d−1。在色素含量方面,工厂化养殖琼枝的叶绿素a、类胡萝卜素、藻红蛋白和藻蓝蛋白含量均显著高于海区底播养殖(P<0.05)。在卡拉胶含量与凝胶强度方面,两种养殖模式的琼枝均无显著差异(P>0.05)。工厂化养殖琼枝的呈味氨基酸含量更高,而海区底播养殖琼枝的氨基酸化学评分更优。此外,工厂化养殖琼枝的钾、锌含量较高,但钙、钠、镁、锰、铝含量低于海区底播养殖琼枝。研究结果表明,海区底播养殖模式有利于藻体生长与产量形成,而工厂化养殖模式有助于光合色素与呈味氨基酸的合成。
当前状态:
, 最新更新时间: ,
doi: 10.15886/j.cnki.rdswxb.20250096
摘要:
为探究泉州地区大面积种植丁香罗勒(Ocimum gratissimum)的潜力,开展引种试验以综合评价其生态适应性。系统比较了丁香罗勒农艺性状、产量及挥发油出油率和组成成分。结果表明,洛江试验点在株高、株幅、单株质量及产量方面均表现最优,具有较强的环境适应性与生长稳定性;挥发油得率与物候期密切相关,采收期(开花初期)挥发油得率(6.53~6.87 mL·kg−1)及丁香酚含量(69.49 %)最高,且符合《中国药典》标准。GC-MS分析共鉴定出27种成分,主要成分有丁香酚、大根香叶烯、β−石竹烯等;酚类化合物的相对含量最高,萜烯类和醇类化合物种类最丰富。综合表明,泉州洛江为适宜种植区,结合合理密植(39 000~45 000株·hm−2)与适时采收,可为实现高产高质挥发油提供栽培与利用依据。
为探究泉州地区大面积种植丁香罗勒(Ocimum gratissimum)的潜力,开展引种试验以综合评价其生态适应性。系统比较了丁香罗勒农艺性状、产量及挥发油出油率和组成成分。结果表明,洛江试验点在株高、株幅、单株质量及产量方面均表现最优,具有较强的环境适应性与生长稳定性;挥发油得率与物候期密切相关,采收期(开花初期)挥发油得率(6.53~6.87 mL·kg−1)及丁香酚含量(69.49 %)最高,且符合《中国药典》标准。GC-MS分析共鉴定出27种成分,主要成分有丁香酚、大根香叶烯、β−石竹烯等;酚类化合物的相对含量最高,萜烯类和醇类化合物种类最丰富。综合表明,泉州洛江为适宜种植区,结合合理密植(39 000~45 000株·hm−2)与适时采收,可为实现高产高质挥发油提供栽培与利用依据。
当前状态:
, 最新更新时间: ,
doi: 10.15886/j.cnki.rdswxb.20250113
摘要:
甘薯(Ipomoea batatas)是中国重要的粮食与经济作物,但根结线虫(Meloidogyne spp.)的危害严重制约其产量与品质。为筛选出高效、安全的防治甘薯根结线虫病的药剂,本研究在海南省昌江黎族自治县开展田间试验,系统评价了30%噻唑膦水乳剂与450 g·L−1三氟吡啶胺悬浮剂对甘薯根结线虫病的防控效果。结果表明,2种药剂均能显著(P< 0.05)降低病情指数与病薯率,其中,三氟吡啶胺表现出更优异的持效性,在定植后58 d和77 d的相对防效分别达93.82%和88.08%,显著高于噻唑膦处理组(80.58%和71.30%)。显微镜观察发现,三氟吡啶胺处理区根结线虫虫口密度降低96%以上,显著高于噻唑膦处理组(47.1%)。试验显示,三氟吡啶胺具有良好的田间应用潜力,是当前根结线虫抗性加剧背景下的理想替代药剂。
甘薯(Ipomoea batatas)是中国重要的粮食与经济作物,但根结线虫(Meloidogyne spp.)的危害严重制约其产量与品质。为筛选出高效、安全的防治甘薯根结线虫病的药剂,本研究在海南省昌江黎族自治县开展田间试验,系统评价了30%噻唑膦水乳剂与450 g·L−1三氟吡啶胺悬浮剂对甘薯根结线虫病的防控效果。结果表明,2种药剂均能显著(P< 0.05)降低病情指数与病薯率,其中,三氟吡啶胺表现出更优异的持效性,在定植后58 d和77 d的相对防效分别达93.82%和88.08%,显著高于噻唑膦处理组(80.58%和71.30%)。显微镜观察发现,三氟吡啶胺处理区根结线虫虫口密度降低96%以上,显著高于噻唑膦处理组(47.1%)。试验显示,三氟吡啶胺具有良好的田间应用潜力,是当前根结线虫抗性加剧背景下的理想替代药剂。
当前状态:
, 最新更新时间: ,
doi: 10.15886/j.cnki.rdswxb.20250083
摘要:
油茶为多年生木本油料树种,合理施肥对于油茶增产意义重大,其中合理的氮磷钾配比可提供均衡营养,对于提高油茶的生长和产量至关重要。为研制适合热区油茶林土壤状况的专用复合肥,我们采用4种权威的氮、磷、钾施肥配比施肥,然后对‘侯臣3号’(C. vietnamensis ‘Houchen 3’)油茶叶片养分含量、油茶林地土壤的理化性质和土壤酶活等指标进行测定,探讨不同氮磷钾配比对海南油茶林的影响。结果表明:施用不同氮磷钾配比复合肥均可显著提高油茶叶片的营养元素,以及油茶林土壤的理化性质和土壤酶活等指标。在提高叶片养分及土壤营养和生物活性方面,C(N∶P∶K = 1∶2∶2)和D(N∶P∶K = 10∶6∶8)氮磷钾配比总体上对热区油茶效果最好,特别是C处理和D处理对土壤速效钾的含量促进效果最大,分别在0~20 cm土层和20~40 cm土层比不施肥(CK2)对照提高了92.68%和116.17%,这对于针对性地提高海南油茶林地肥力和速效钾含量具有重要意义。论文结果对进一步筛选适合热区油茶的专用复合肥提供了数据,为油茶专用复合肥的后续研究奠定科学基础。
油茶为多年生木本油料树种,合理施肥对于油茶增产意义重大,其中合理的氮磷钾配比可提供均衡营养,对于提高油茶的生长和产量至关重要。为研制适合热区油茶林土壤状况的专用复合肥,我们采用4种权威的氮、磷、钾施肥配比施肥,然后对‘侯臣3号’(C. vietnamensis ‘Houchen 3’)油茶叶片养分含量、油茶林地土壤的理化性质和土壤酶活等指标进行测定,探讨不同氮磷钾配比对海南油茶林的影响。结果表明:施用不同氮磷钾配比复合肥均可显著提高油茶叶片的营养元素,以及油茶林土壤的理化性质和土壤酶活等指标。在提高叶片养分及土壤营养和生物活性方面,C(N∶P∶K = 1∶2∶2)和D(N∶P∶K = 10∶6∶8)氮磷钾配比总体上对热区油茶效果最好,特别是C处理和D处理对土壤速效钾的含量促进效果最大,分别在0~20 cm土层和20~40 cm土层比不施肥(CK2)对照提高了92.68%和116.17%,这对于针对性地提高海南油茶林地肥力和速效钾含量具有重要意义。论文结果对进一步筛选适合热区油茶的专用复合肥提供了数据,为油茶专用复合肥的后续研究奠定科学基础。
当前状态:
, 最新更新时间: ,
doi: 10.15886/j.cnki.rdswxb.20250072
摘要:
通过传统培养结合分子生物学方法,于桉树人工林的油桐尺蠖(Biston suppressaria)肠道中分离并鉴定具有致死效果的细菌,旨在筛选出具有致病性的菌株以开发新型生物防治手段。从自然感染致死的油桐尺蠖肠道中分离出15 株形态学特征显著差异的细菌,经16S rDNA 序列分析鉴定为肠杆菌属、沙雷氏菌属、芽孢杆菌属等 10 个属的细菌,其中,芽孢杆菌科菌株B6致死率最高。经饲喂法处理后的油桐尺蠖受到细菌侵染,在第7日累计校正死亡率达60.0%,且死亡虫体表现出特定致病特征,再次分离可获得与 B6 形态学一致的菌落。此外,B6对其他两种尺蛾科幼虫,包括大造桥虫(Mugwort looper)和小用克尺蛾(Jankowskia fuscaria)幼虫也存在一定的致病性。本研究结果表明芽孢杆菌科菌株B6可作为备选生防菌,为后续开发油桐尺蠖的绿色防控技术提供重要理论支撑。
通过传统培养结合分子生物学方法,于桉树人工林的油桐尺蠖(Biston suppressaria)肠道中分离并鉴定具有致死效果的细菌,旨在筛选出具有致病性的菌株以开发新型生物防治手段。从自然感染致死的油桐尺蠖肠道中分离出15 株形态学特征显著差异的细菌,经16S rDNA 序列分析鉴定为肠杆菌属、沙雷氏菌属、芽孢杆菌属等 10 个属的细菌,其中,芽孢杆菌科菌株B6致死率最高。经饲喂法处理后的油桐尺蠖受到细菌侵染,在第7日累计校正死亡率达60.0%,且死亡虫体表现出特定致病特征,再次分离可获得与 B6 形态学一致的菌落。此外,B6对其他两种尺蛾科幼虫,包括大造桥虫(Mugwort looper)和小用克尺蛾(Jankowskia fuscaria)幼虫也存在一定的致病性。本研究结果表明芽孢杆菌科菌株B6可作为备选生防菌,为后续开发油桐尺蠖的绿色防控技术提供重要理论支撑。
当前状态:
, 最新更新时间: ,
doi: 10.15886/j.cnki.rdswxb.20250097
摘要:
海南是中国重要的豇豆(Vigna unguiculata)种植区,其热带气候条件导致害虫的世代重叠严重、抗药性等问题突出,害虫的防治难度较大。抗虫品种的筛选是防治作物害虫的有效手段。本研究针对抗普通大蓟马品种研究相对匮乏的问题,试图通过对海南省儋州市57个豇豆品种全生育期害虫发生情况的系统调查,明确豇豆主要害虫种类、发生规律,同时进行抗蓟马豇豆品种的筛选。结果显示:1)海南儋州种植的豇豆主要害虫包括普通大蓟马(Megalurothrips usitatus)、豆蚜(Aphis craccivora)、白粉虱(Trialeurodes vaporariorum)、豆荚螟(Etiella zinckenella),其中普通大蓟马、豆蚜、白粉虱为优势害虫;2)各主要害虫的峰值分别为普通大蓟马在4月10日达到峰值154头·株−1,豆蚜和白粉虱在4月23日达到峰值179头·株−1和117头·株−1,豆荚螟为害较轻,在4月24日达到峰值43头·株−1;3)优势害虫种群动态呈现为在豇豆生长前期密度较低,4月中旬达高峰的特点;4)从空间上分析,集中为害部位为植株顶部幼嫩;5)从时间序列上分析,豇豆生长前期以普通大蓟马为主,豇豆生长中期以多害虫复合爆发,豇豆生长后期以豆蚜和白粉虱为优势种群。上述研究结果提示,豇豆田间防治时间上应注重前期,且重点防控普通大蓟马,同时加强后期对豆蚜和白粉虱的监测和治理。本研究评估出7个豇豆品种(‘靓翡8号’、‘热豇一号’、‘农望农宝118’、‘亚丰708’、‘翠绿18’、‘RADC755’、‘一把抓3号’)在田间表现出对普通大蓟马的相对较高的抗性,这些品种具备在田间进行推广种植的潜力,但是在抗性机制方面需进一步加强研究。
海南是中国重要的豇豆(Vigna unguiculata)种植区,其热带气候条件导致害虫的世代重叠严重、抗药性等问题突出,害虫的防治难度较大。抗虫品种的筛选是防治作物害虫的有效手段。本研究针对抗普通大蓟马品种研究相对匮乏的问题,试图通过对海南省儋州市57个豇豆品种全生育期害虫发生情况的系统调查,明确豇豆主要害虫种类、发生规律,同时进行抗蓟马豇豆品种的筛选。结果显示:1)海南儋州种植的豇豆主要害虫包括普通大蓟马(Megalurothrips usitatus)、豆蚜(Aphis craccivora)、白粉虱(Trialeurodes vaporariorum)、豆荚螟(Etiella zinckenella),其中普通大蓟马、豆蚜、白粉虱为优势害虫;2)各主要害虫的峰值分别为普通大蓟马在4月10日达到峰值154头·株−1,豆蚜和白粉虱在4月23日达到峰值179头·株−1和117头·株−1,豆荚螟为害较轻,在4月24日达到峰值43头·株−1;3)优势害虫种群动态呈现为在豇豆生长前期密度较低,4月中旬达高峰的特点;4)从空间上分析,集中为害部位为植株顶部幼嫩;5)从时间序列上分析,豇豆生长前期以普通大蓟马为主,豇豆生长中期以多害虫复合爆发,豇豆生长后期以豆蚜和白粉虱为优势种群。上述研究结果提示,豇豆田间防治时间上应注重前期,且重点防控普通大蓟马,同时加强后期对豆蚜和白粉虱的监测和治理。本研究评估出7个豇豆品种(‘靓翡8号’、‘热豇一号’、‘农望农宝118’、‘亚丰708’、‘翠绿18’、‘RADC755’、‘一把抓3号’)在田间表现出对普通大蓟马的相对较高的抗性,这些品种具备在田间进行推广种植的潜力,但是在抗性机制方面需进一步加强研究。
当前状态:
, 最新更新时间: ,
doi: 10.15886/j.cnki.rdswxb.20250095
摘要:
为了筛选有效防治香蕉枯萎病菌 (Fusarium oxysporum f. sp. cubense tropical race 4,Foc TR4) 的海洋放线菌及天然产物,本研究通过全基因组序列分析对具有抗Foc TR4活性的海洋放线菌HNM0301进行种水平的分类鉴定,采用antiSMASH 6.0 在线软件对其编码的次级代谢产物合成基因簇进行预测,利用现代天然产物分离鉴定手段对其抗Foc TR4的活性成分进行分离和结构鉴定。结果表明:菌株HNM0301被鉴定为三亚链霉菌(Streptomyces sanyensis),其基因组全长为6 635 340 bp,含有5 859个蛋白质编码基因(CDS),其中2 137、1 243和4 297个CDS分别在GO、KEGG和COG数据库得到功能注释;在基因组中预测到27个次级代谢合成基因簇,其中Cluster 16含有星孢菌素(staurosporine)合成的14个基因;从菌株HNM0301发酵液中分离得到了一个星孢菌素单体化合物,其抗Foc TR4的MIC为1.56 μg·mL−1,对Foc TR4分生孢子萌发的抑制率为85.4%,并导致Foc TR4菌丝膨胀、畸形。菌株HNM0301在抗香蕉枯萎病菌上具有一定的开发应用潜力。
为了筛选有效防治香蕉枯萎病菌 (Fusarium oxysporum f. sp. cubense tropical race 4,Foc TR4) 的海洋放线菌及天然产物,本研究通过全基因组序列分析对具有抗Foc TR4活性的海洋放线菌HNM0301进行种水平的分类鉴定,采用antiSMASH 6.0 在线软件对其编码的次级代谢产物合成基因簇进行预测,利用现代天然产物分离鉴定手段对其抗Foc TR4的活性成分进行分离和结构鉴定。结果表明:菌株HNM0301被鉴定为三亚链霉菌(Streptomyces sanyensis),其基因组全长为6 635 340 bp,含有5 859个蛋白质编码基因(CDS),其中2 137、1 243和4 297个CDS分别在GO、KEGG和COG数据库得到功能注释;在基因组中预测到27个次级代谢合成基因簇,其中Cluster 16含有星孢菌素(staurosporine)合成的14个基因;从菌株HNM0301发酵液中分离得到了一个星孢菌素单体化合物,其抗Foc TR4的MIC为1.56 μg·mL−1,对Foc TR4分生孢子萌发的抑制率为85.4%,并导致Foc TR4菌丝膨胀、畸形。菌株HNM0301在抗香蕉枯萎病菌上具有一定的开发应用潜力。
当前状态:
, 最新更新时间: ,
doi: 10.15886/j.cnki.rdswxb.20250071
摘要:
为了解目前蒂腐病研究热点和趋势,利用文献计量学方法,通过CiteSpace软件分析2009—2024年间Web of Science核心数据库中收录的367篇蒂腐病相关文献,研究蒂腐病领域的力量分布、知识基础、研究热点及前沿趋势等。结果表明,蒂腐病研究文献数量呈上升趋势,中国、美国和巴西发文量较多,国家之间的合作也较多。美国农业部是该领域顶尖的研究机构,中国领先机构为海南大学。研究机构间合作紧密,但中国机构在国际合作和学术影响力方面有待提升。蒂腐病研究领域发文量较高作者有Alkan Noam、Bai Jinhe等。通过关键词共现及突发性检测分析发现,目前蒂腐病研究热点包括病原菌鉴定、抗性及基因组研究。未来研究应加强跨学科合作,深入探讨蒂腐病的病理机制及防治策略,为作物健康生长提供保障。
为了解目前蒂腐病研究热点和趋势,利用文献计量学方法,通过CiteSpace软件分析2009—2024年间Web of Science核心数据库中收录的367篇蒂腐病相关文献,研究蒂腐病领域的力量分布、知识基础、研究热点及前沿趋势等。结果表明,蒂腐病研究文献数量呈上升趋势,中国、美国和巴西发文量较多,国家之间的合作也较多。美国农业部是该领域顶尖的研究机构,中国领先机构为海南大学。研究机构间合作紧密,但中国机构在国际合作和学术影响力方面有待提升。蒂腐病研究领域发文量较高作者有Alkan Noam、Bai Jinhe等。通过关键词共现及突发性检测分析发现,目前蒂腐病研究热点包括病原菌鉴定、抗性及基因组研究。未来研究应加强跨学科合作,深入探讨蒂腐病的病理机制及防治策略,为作物健康生长提供保障。
当前状态:
, 最新更新时间: ,
doi: 10.15886/j.cnki.rdswxb.20250082
摘要:
为探究橡胶林下栽培大球盖菇(Stropharia rugosoannulata)的高产优质基质配方,本研究以稻草和橡胶木屑作为原料,分析二者不同配比对大球盖菇的产量和品质的影响。设置5个稻草︰橡胶木屑干质量配比处理(1∶0、3∶1、1∶1、1∶3、0∶1),进行菌丝生长和田间出菇试验。结果表明,m稻草︰m橡胶木屑=1∶3时,综合得分最高,该基质培养的大球盖菇菌丝粗壮、密度大,平均接种52.75 d后出菇、采收期长达29 d,子实体产量为5.22 kg·m−2,生物转化率可达26.11%。
为探究橡胶林下栽培大球盖菇(Stropharia rugosoannulata)的高产优质基质配方,本研究以稻草和橡胶木屑作为原料,分析二者不同配比对大球盖菇的产量和品质的影响。设置5个稻草︰橡胶木屑干质量配比处理(1∶0、3∶1、1∶1、1∶3、0∶1),进行菌丝生长和田间出菇试验。结果表明,m稻草︰m橡胶木屑=1∶3时,综合得分最高,该基质培养的大球盖菇菌丝粗壮、密度大,平均接种52.75 d后出菇、采收期长达29 d,子实体产量为5.22 kg·m−2,生物转化率可达26.11%。
当前状态:
, 最新更新时间: ,
doi: 10.15886/j.cnki.rdswxb.20250005
摘要:
探讨层状双氢氧化物(Layered double hydroxides,LDH)纳米融合蛋白疫苗对猫犬融合变应原诱导小鼠模型的治疗效果,为猫犬过敏疾病的治疗提供了一种潜在的新型疫苗策略。实验步骤:1)制备猫犬融合变应原,并将其加载于层状双氢氧化物纳米材料上构建疫苗。2)选取BALB/c小鼠,通过腹腔注射和气管注入等方式进行猫犬融合变应原致敏,建立小鼠过敏模型。3)随后将过敏模型小鼠随机分为过敏模型组(Allergic model)、LDH组和疫苗组,每组6只。过敏模型组、LDH疫苗组小鼠分别给予磷酸盐缓冲液(Phosphate Buffered Saline,PBS)、LDH悬液、LDH纳米融合蛋白疫苗注射,正常组(Naïve)作为对照组不做任何处理。4)检测血清中IgE、肺呼吸阻力、体温变化、耳朵点刺以及病理切片等结果综合评价疫苗治疗效果。实验结果表明,与过敏模型组相比,经LDH纳米融合蛋白疫苗治疗后的疫苗组小鼠的反应:1)血清特异性IgE水平显著下降;2)肺呼吸阻力有所缓解;3)变应原诱发的体温极显著降低;4)耳朵染料渗漏面积极显著减小;5)肺部炎症浸润显著降低,杯状细胞数量减少但没有显著性差异,胶原沉积和纤维化程度减轻。综合上述结果,LDH纳米猫犬融合蛋白疫苗对猫犬融合变应原诱导的小鼠过敏模型具有较好的治疗效果,能够有效改善小鼠过敏症状,减轻过敏相关组织炎症反应。
探讨层状双氢氧化物(Layered double hydroxides,LDH)纳米融合蛋白疫苗对猫犬融合变应原诱导小鼠模型的治疗效果,为猫犬过敏疾病的治疗提供了一种潜在的新型疫苗策略。实验步骤:1)制备猫犬融合变应原,并将其加载于层状双氢氧化物纳米材料上构建疫苗。2)选取BALB/c小鼠,通过腹腔注射和气管注入等方式进行猫犬融合变应原致敏,建立小鼠过敏模型。3)随后将过敏模型小鼠随机分为过敏模型组(Allergic model)、LDH组和疫苗组,每组6只。过敏模型组、LDH疫苗组小鼠分别给予磷酸盐缓冲液(Phosphate Buffered Saline,PBS)、LDH悬液、LDH纳米融合蛋白疫苗注射,正常组(Naïve)作为对照组不做任何处理。4)检测血清中IgE、肺呼吸阻力、体温变化、耳朵点刺以及病理切片等结果综合评价疫苗治疗效果。实验结果表明,与过敏模型组相比,经LDH纳米融合蛋白疫苗治疗后的疫苗组小鼠的反应:1)血清特异性IgE水平显著下降;2)肺呼吸阻力有所缓解;3)变应原诱发的体温极显著降低;4)耳朵染料渗漏面积极显著减小;5)肺部炎症浸润显著降低,杯状细胞数量减少但没有显著性差异,胶原沉积和纤维化程度减轻。综合上述结果,LDH纳米猫犬融合蛋白疫苗对猫犬融合变应原诱导的小鼠过敏模型具有较好的治疗效果,能够有效改善小鼠过敏症状,减轻过敏相关组织炎症反应。
当前状态:
, 最新更新时间: ,
doi: 10.15886/j.cnki.rdswxb.20250027
摘要:
茎腐病会导致血叶兰植株的茎基部大面积腐烂,影响植株对营养物质的吸收。已有研究结果表明,木霉菌能有效抑制多种病原菌,是一种重要的生防真菌。本研究从血叶兰茎基部发病组织中分离得到1株致病效果较强的病原菌X.9,经形态学和分子生物学鉴定为尖孢镰刀菌。木霉菌与尖孢镰刀菌X.9平板对峙的结果表明,17株木霉菌能完全覆盖尖孢镰刀菌X.9且抑制率均达75%以上;进一步观察17株木霉菌非挥发代谢产物对X.9的抑菌作用,木霉菌株 JX013和SC009抑菌效果较好,抑菌率分别为41.27%和41.26%,经形态学和分子生物学鉴定JX013和SC009均为棘孢木霉。JX013和SC009与X.9作用后几丁质酶和葡聚糖酶都显著提高,表明木霉菌与病原菌作用时会分泌更多的细胞壁降解酶降解病原菌菌丝,从而抑制病原菌的生长。
茎腐病会导致血叶兰植株的茎基部大面积腐烂,影响植株对营养物质的吸收。已有研究结果表明,木霉菌能有效抑制多种病原菌,是一种重要的生防真菌。本研究从血叶兰茎基部发病组织中分离得到1株致病效果较强的病原菌X.9,经形态学和分子生物学鉴定为尖孢镰刀菌。木霉菌与尖孢镰刀菌X.9平板对峙的结果表明,17株木霉菌能完全覆盖尖孢镰刀菌X.9且抑制率均达75%以上;进一步观察17株木霉菌非挥发代谢产物对X.9的抑菌作用,木霉菌株 JX013和SC009抑菌效果较好,抑菌率分别为41.27%和41.26%,经形态学和分子生物学鉴定JX013和SC009均为棘孢木霉。JX013和SC009与X.9作用后几丁质酶和葡聚糖酶都显著提高,表明木霉菌与病原菌作用时会分泌更多的细胞壁降解酶降解病原菌菌丝,从而抑制病原菌的生长。
当前状态:
, 最新更新时间: ,
doi: 10.15886/j.cnki.rdswxb.20250013
摘要:
为了解海南省不同地区猪场蚊子种类及其携带病原微生物的情况,为猪场蚊媒疫病的科学防控提供可靠数据支持,本研究使用光触媒诱蚊灯在海南省白沙黎族自治县(BS)、定安县(DA)、乐东黎族自治县(LD)和文昌市(WC)等4个不同市县的猪场采集蚊子,通过形态学和PCR方法鉴定蚊媒种类。再通过宏基因组学测序方法分析蚊媒微生物群落构成及基因功能。结果显示,海南不同地区的猪场优势蚊种各不同,BS、DA、LD和WC的优势蚊种分别为达氏按蚊、中华按蚊、尖音库蚊和三带喙库蚊,占比分别为58.43%、55.46%、88.65%和57.84%。经宏基因组学微生物测序分析,BS、LD、WC等地区的蚊媒微生物在门水平上,广古菌门为优势古细菌门,而DA猪场的蚊媒优势古细菌门则为热古菌门;变形菌门是4地区猪场蚊媒的优势细菌门;子囊菌门为4个地区蚊媒的优势真菌门;BS、DA和LD的优势病毒门均为负链RNA病毒门,而WC的优势病毒门为科萨特病毒门。种水平上,毛肠短状螺旋体(Brachyspira pilosicoli)、布鲁氏菌(Brucella melitensis)、流产衣原体(Chlamydia abortus)、钩端螺旋体(Leptospira interrogans)和软骨滑液菌(Waddlia chondrophila)等细菌、枝顶孢霉(Acremonium asperulatum)、土曲霉(Aspergillus terreus)和犬小孢子菌(Microsporum canis)等真菌及埃及伊蚊病毒(Aedes aegypti anphevirus)和按蚊环状病毒(Anopheles annulipes orbivirus)等病毒对人和猪存在致病威胁。此外,海南不同地区猪场蚊媒的微生物在门水平上保持较高的稳定性,在种水平上呈现多样性,存在较高的致病风险。该研究为海南猪场的蚊媒及其蚊媒疾病防控提供科学依据,同时为评估该地区蚊媒病在公共卫生中的威胁提供了基础数据。
为了解海南省不同地区猪场蚊子种类及其携带病原微生物的情况,为猪场蚊媒疫病的科学防控提供可靠数据支持,本研究使用光触媒诱蚊灯在海南省白沙黎族自治县(BS)、定安县(DA)、乐东黎族自治县(LD)和文昌市(WC)等4个不同市县的猪场采集蚊子,通过形态学和PCR方法鉴定蚊媒种类。再通过宏基因组学测序方法分析蚊媒微生物群落构成及基因功能。结果显示,海南不同地区的猪场优势蚊种各不同,BS、DA、LD和WC的优势蚊种分别为达氏按蚊、中华按蚊、尖音库蚊和三带喙库蚊,占比分别为58.43%、55.46%、88.65%和57.84%。经宏基因组学微生物测序分析,BS、LD、WC等地区的蚊媒微生物在门水平上,广古菌门为优势古细菌门,而DA猪场的蚊媒优势古细菌门则为热古菌门;变形菌门是4地区猪场蚊媒的优势细菌门;子囊菌门为4个地区蚊媒的优势真菌门;BS、DA和LD的优势病毒门均为负链RNA病毒门,而WC的优势病毒门为科萨特病毒门。种水平上,毛肠短状螺旋体(Brachyspira pilosicoli)、布鲁氏菌(Brucella melitensis)、流产衣原体(Chlamydia abortus)、钩端螺旋体(Leptospira interrogans)和软骨滑液菌(Waddlia chondrophila)等细菌、枝顶孢霉(Acremonium asperulatum)、土曲霉(Aspergillus terreus)和犬小孢子菌(Microsporum canis)等真菌及埃及伊蚊病毒(Aedes aegypti anphevirus)和按蚊环状病毒(Anopheles annulipes orbivirus)等病毒对人和猪存在致病威胁。此外,海南不同地区猪场蚊媒的微生物在门水平上保持较高的稳定性,在种水平上呈现多样性,存在较高的致病风险。该研究为海南猪场的蚊媒及其蚊媒疾病防控提供科学依据,同时为评估该地区蚊媒病在公共卫生中的威胁提供了基础数据。
当前状态:
, 最新更新时间: ,
doi: 10.15886/j.cnki.rdswxb.20250001
摘要:
肾茶(Clerodendranthus spicatus)作为传统中药,具有多种生物活性,近年来,肾茶体外抗氧化活性研究众多,但关于其乙醇提取物在生物体内的抗氧化活性及健康影响研究尚不充分。本研究通过测定肾茶乙醇提取物(KTe)对DPPH、ABTS自由基的清除能力来评价KTe体外抗氧化活性;以秀丽隐杆线虫(Caenorhabditis elegans)作为供试对象,测定KTe对秀丽隐杆线虫的寿命、产卵、孵化情况、脂褐素含量、运动能力等生理指标,以评估体内抗氧化活性。结果表明,KTe具有良好的体外抗氧化活性,能促进低龄线虫各项生理指标,抑制老龄线虫各项生理指标;同时,可使得秀丽隐杆线虫的产卵量显著增加,但对孵化率无显著影响。所获得结果可为后续肾茶开发利用提供参考。
肾茶(Clerodendranthus spicatus)作为传统中药,具有多种生物活性,近年来,肾茶体外抗氧化活性研究众多,但关于其乙醇提取物在生物体内的抗氧化活性及健康影响研究尚不充分。本研究通过测定肾茶乙醇提取物(KTe)对DPPH、ABTS自由基的清除能力来评价KTe体外抗氧化活性;以秀丽隐杆线虫(Caenorhabditis elegans)作为供试对象,测定KTe对秀丽隐杆线虫的寿命、产卵、孵化情况、脂褐素含量、运动能力等生理指标,以评估体内抗氧化活性。结果表明,KTe具有良好的体外抗氧化活性,能促进低龄线虫各项生理指标,抑制老龄线虫各项生理指标;同时,可使得秀丽隐杆线虫的产卵量显著增加,但对孵化率无显著影响。所获得结果可为后续肾茶开发利用提供参考。
当前状态:
, 最新更新时间: ,
doi: 10.15886/j.cnki.rdswxb.20250041
摘要:
昆虫嗅觉系统在寄主识别、交配和产卵等行为中发挥关键作用,其中气味结合蛋白(Odorant-binding proteins, OBPs)在嗅觉信号传递过程中起重要作用。本研究针对红脉穗螟(Tirathaba rufivena)两个气味结合蛋白TrufOBP1和TrufOBP5进行了序列特征及与配体结合特性分析,并通过风洞实验验证其在行为调控中的作用。序列分析表明,TrufOBP1具有4个保守半胱氨酸,属Minus-C型OBP;TrufOBP5具有10个保守半胱氨酸,属于Plus-C型OBP。荧光竞争结合实验结果表明,TrufOBP1具有较广的结合谱,与11种配体结合,其中包括9种槟榔花挥发物和2种性信息素;TrufOBP5结合特异性强,仅与反式-4-甲氧基肉桂酸异辛酯和香兰素结合,推测其可能在寄主植物识别过程中发挥重要作用。风洞实验发现:寄主挥发物中,β-月桂烯、反式-4-甲氧基肉桂酸异辛酯和乙酸叶醇酯可引诱红脉穗螟雌成虫。性信息素组分2,2,6-三甲基-6-乙烯基四氢-2H-呋喃-3-醇引诱效果最强,此外,香兰素也表现出引诱活性。本研究揭示了TrufOBPs在红脉穗螟寄主识别和性信息素感受中的作用,为害虫行为调控提供了理论依据,并为基于嗅觉的绿色防控策略开发提供支持。
昆虫嗅觉系统在寄主识别、交配和产卵等行为中发挥关键作用,其中气味结合蛋白(Odorant-binding proteins, OBPs)在嗅觉信号传递过程中起重要作用。本研究针对红脉穗螟(Tirathaba rufivena)两个气味结合蛋白TrufOBP1和TrufOBP5进行了序列特征及与配体结合特性分析,并通过风洞实验验证其在行为调控中的作用。序列分析表明,TrufOBP1具有4个保守半胱氨酸,属Minus-C型OBP;TrufOBP5具有10个保守半胱氨酸,属于Plus-C型OBP。荧光竞争结合实验结果表明,TrufOBP1具有较广的结合谱,与11种配体结合,其中包括9种槟榔花挥发物和2种性信息素;TrufOBP5结合特异性强,仅与反式-4-甲氧基肉桂酸异辛酯和香兰素结合,推测其可能在寄主植物识别过程中发挥重要作用。风洞实验发现:寄主挥发物中,β-月桂烯、反式-4-甲氧基肉桂酸异辛酯和乙酸叶醇酯可引诱红脉穗螟雌成虫。性信息素组分2,2,6-三甲基-6-乙烯基四氢-2H-呋喃-3-醇引诱效果最强,此外,香兰素也表现出引诱活性。本研究揭示了TrufOBPs在红脉穗螟寄主识别和性信息素感受中的作用,为害虫行为调控提供了理论依据,并为基于嗅觉的绿色防控策略开发提供支持。
当前状态:
, 最新更新时间: ,
doi: 10.15886/j.cnki.rdswxb.20240204
摘要:
使用莠去津为唯一碳氮源的无机盐培养基,从10株木霉中筛选出一株莠去津降解能力最强的木霉菌株HN154;根据菌株HN154的菌落形态、分生孢子等形态学特征以及ITS与RPB2基因序列分析结果,将HN154鉴定为Trichoderma lentiforme。通过对降解条件优化发现,以无机盐培养基为基础培养基,当葡萄糖浓度为10 g·L−1、pH值为7、培养温度25 ℃和HN154接种量为1%时HN154降解莠去津效率最佳,降解率可达87.79%。通过响应面法优化后的最佳培养条件为葡萄糖浓度5.24 g·L−1,pH 7.78,接种量0.77%,温度25.5 ℃,木霉菌株HN154的降解率可达到89.02%。本研究结果为高效降解莠去津提供了菌株资源和技术支撑,也为探究微生物降解农药残留提供重要参考。
使用莠去津为唯一碳氮源的无机盐培养基,从10株木霉中筛选出一株莠去津降解能力最强的木霉菌株HN154;根据菌株HN154的菌落形态、分生孢子等形态学特征以及ITS与RPB2基因序列分析结果,将HN154鉴定为Trichoderma lentiforme。通过对降解条件优化发现,以无机盐培养基为基础培养基,当葡萄糖浓度为10 g·L−1、pH值为7、培养温度25 ℃和HN154接种量为1%时HN154降解莠去津效率最佳,降解率可达87.79%。通过响应面法优化后的最佳培养条件为葡萄糖浓度5.24 g·L−1,pH 7.78,接种量0.77%,温度25.5 ℃,木霉菌株HN154的降解率可达到89.02%。本研究结果为高效降解莠去津提供了菌株资源和技术支撑,也为探究微生物降解农药残留提供重要参考。
当前状态:
, 最新更新时间: ,
doi: 10.15886/j.cnki.rdswxb.20250004
摘要:
为便于水稻细菌性条斑病菌(Xanthomonas. oryzae pv. oryzicola, Xoc)的早期快速检测,本研究根据GenBank中公开报道的水稻细菌性条斑病菌特异性基因序列(序列号:XOCgx_RS03090)设计了重组酶聚合酶扩增(RPA)引物、Exo荧光探针组合及nfo探针组合,并构建含有Xoc基因序列的重组质粒作为阳性对照,建立了水稻细菌性条斑病菌的重组酶聚合酶扩增法(Exo-RPA)和侧流层析试纸条检测法(LFD-RPA)的技术体系,并评估了上述两种不同终端RPA检测方法的灵敏度和特异性,通过优化反应温度、反应时间明确了其对RPA方法扩增效果的影响。结果表明,Exo-RPA和LFD-RPA检测法对水稻细菌性条斑病菌检测的灵敏度均为4.96 copies·μL−1,反应的最佳温度均为39 ℃;优化后的Exo-RPA方法在12 min内检测出水稻细菌性条斑病菌,优化后的LFD-RPA可以在5 min内检测出水稻细菌性条斑病菌;与其他植物病原菌菌株一起进行检测,RPA检测方法可特异地检测出目标病原菌,该方法灵敏度高,特异性强,检测速度快,有望在水稻细菌性条斑病病原监测与病害的早期诊断上得到应用。
为便于水稻细菌性条斑病菌(Xanthomonas. oryzae pv. oryzicola, Xoc)的早期快速检测,本研究根据GenBank中公开报道的水稻细菌性条斑病菌特异性基因序列(序列号:XOCgx_RS03090)设计了重组酶聚合酶扩增(RPA)引物、Exo荧光探针组合及nfo探针组合,并构建含有Xoc基因序列的重组质粒作为阳性对照,建立了水稻细菌性条斑病菌的重组酶聚合酶扩增法(Exo-RPA)和侧流层析试纸条检测法(LFD-RPA)的技术体系,并评估了上述两种不同终端RPA检测方法的灵敏度和特异性,通过优化反应温度、反应时间明确了其对RPA方法扩增效果的影响。结果表明,Exo-RPA和LFD-RPA检测法对水稻细菌性条斑病菌检测的灵敏度均为4.96 copies·μL−1,反应的最佳温度均为39 ℃;优化后的Exo-RPA方法在12 min内检测出水稻细菌性条斑病菌,优化后的LFD-RPA可以在5 min内检测出水稻细菌性条斑病菌;与其他植物病原菌菌株一起进行检测,RPA检测方法可特异地检测出目标病原菌,该方法灵敏度高,特异性强,检测速度快,有望在水稻细菌性条斑病病原监测与病害的早期诊断上得到应用。
当前状态:
, 最新更新时间: ,
doi: 10.15886/j.cnki.rdswxb.20250025
摘要:
糖转运蛋白SWEET(sugars will eventually be exported transporter)在植物响应生物和非生物胁迫中起重要作用。为探讨铁皮石斛(Dendrobium catenatum)SWEET的基因功能,基于铁皮石斛基因组数据,利用生物信息学方法对SWEET基因家族进行鉴定,并对其在干旱胁迫下的表达模式进行分析。结果显示,铁皮石斛中共有27个DcSWEET基因,理化性质分析表明DcSWEET蛋白质分子量为22.44~33.11 kDa,等电点为8.47~9.63。系统发育分析表明DcSWEET蛋白可以划分为4个亚群,每个亚群具有保守的基序组成和基因结构。顺式作用元件分析表明,大量的生长发育相关元件、激素响应元件以及胁迫响应元件存在于DcSWEET基因启动子序列上。RNA-seq分析发现17个DcSWEET基因受干旱胁迫诱导上调表达。共表达网络分析显示DcSWEET4、DcSWEET11、DcSWEET13、DcSWEET18、DcSWEET27可能在铁皮石斛响应干旱胁迫中起主要作用。实时荧光定量PCR结果表明,茎和叶中的DcSWEET11、DcSWEET13,以及叶中的DcSWEET18基因受干旱胁迫显著上调表达,可作为铁皮石斛耐旱性的候选基因。本研究分析了铁皮石斛中响应干旱胁迫的关键DcSWEET基因,为将来提高铁皮石斛耐旱性提供分子依据。
糖转运蛋白SWEET(sugars will eventually be exported transporter)在植物响应生物和非生物胁迫中起重要作用。为探讨铁皮石斛(Dendrobium catenatum)SWEET的基因功能,基于铁皮石斛基因组数据,利用生物信息学方法对SWEET基因家族进行鉴定,并对其在干旱胁迫下的表达模式进行分析。结果显示,铁皮石斛中共有27个DcSWEET基因,理化性质分析表明DcSWEET蛋白质分子量为22.44~33.11 kDa,等电点为8.47~9.63。系统发育分析表明DcSWEET蛋白可以划分为4个亚群,每个亚群具有保守的基序组成和基因结构。顺式作用元件分析表明,大量的生长发育相关元件、激素响应元件以及胁迫响应元件存在于DcSWEET基因启动子序列上。RNA-seq分析发现17个DcSWEET基因受干旱胁迫诱导上调表达。共表达网络分析显示DcSWEET4、DcSWEET11、DcSWEET13、DcSWEET18、DcSWEET27可能在铁皮石斛响应干旱胁迫中起主要作用。实时荧光定量PCR结果表明,茎和叶中的DcSWEET11、DcSWEET13,以及叶中的DcSWEET18基因受干旱胁迫显著上调表达,可作为铁皮石斛耐旱性的候选基因。本研究分析了铁皮石斛中响应干旱胁迫的关键DcSWEET基因,为将来提高铁皮石斛耐旱性提供分子依据。
当前状态:
, 最新更新时间: ,
doi: 10.15886/j.cnki.rdswxb.20250036
摘要:
随着水产养殖业的集约化扩张与近海渔业资源的过度开发,沿海地区渔业经济呈现高速增长态势,这一发展直接催生了大规模取排水管道系统的建设需求。作为滨海湿地物质循环的核心载体,沉积物中碳(C)、氮(N)、磷(P)的赋存形态与生态化学计量特征是衡量有机质来源与降解状态的关键指标。管道铺设可能通过改变水动力条件、沉积过程以及微生物有机质的降解过程进一步改变沉积物的C、N、P及生态化学计量特征,本研究以海南省文昌市管道铺设区(A区)和自然潮滩区(B区)为研究对象,分析管道铺设对沉积物C、N、P及生态化学计量特征的影响。结果表明,A区总氮(TN)、总有机碳(TOC)、碳磷比(C∶P)和氮磷比(N∶P)较B区显著增加(+53.3%、+38.0%、+52.4%、+50.0%),而总碳(TC)和碳氮比(C∶N)降低(−8.7%、−21.8%)。此外,沉积物C、N、P含量及生态化学计量特征也随离岸距离的增加改变了水平分布格局,即沉积物的TC、TOC、C∶N和C∶P均表现为随离岸距离增加而减少,而TN和TP则呈相反趋势。在管道铺设与离岸距离的交互作用下,A区的TC、TOC、C∶N和C∶P变化幅度大于B区,且近岸差异大于远岸。本研究结果表明,管道铺设和离岸距离是影响沉积物C、N、P及生态化学计量特征的重要因素,而离岸距离和管道铺设的交互作用削弱了对沉积物C、N、P及生态化学计量特征的影响。
随着水产养殖业的集约化扩张与近海渔业资源的过度开发,沿海地区渔业经济呈现高速增长态势,这一发展直接催生了大规模取排水管道系统的建设需求。作为滨海湿地物质循环的核心载体,沉积物中碳(C)、氮(N)、磷(P)的赋存形态与生态化学计量特征是衡量有机质来源与降解状态的关键指标。管道铺设可能通过改变水动力条件、沉积过程以及微生物有机质的降解过程进一步改变沉积物的C、N、P及生态化学计量特征,本研究以海南省文昌市管道铺设区(A区)和自然潮滩区(B区)为研究对象,分析管道铺设对沉积物C、N、P及生态化学计量特征的影响。结果表明,A区总氮(TN)、总有机碳(TOC)、碳磷比(C∶P)和氮磷比(N∶P)较B区显著增加(+53.3%、+38.0%、+52.4%、+50.0%),而总碳(TC)和碳氮比(C∶N)降低(−8.7%、−21.8%)。此外,沉积物C、N、P含量及生态化学计量特征也随离岸距离的增加改变了水平分布格局,即沉积物的TC、TOC、C∶N和C∶P均表现为随离岸距离增加而减少,而TN和TP则呈相反趋势。在管道铺设与离岸距离的交互作用下,A区的TC、TOC、C∶N和C∶P变化幅度大于B区,且近岸差异大于远岸。本研究结果表明,管道铺设和离岸距离是影响沉积物C、N、P及生态化学计量特征的重要因素,而离岸距离和管道铺设的交互作用削弱了对沉积物C、N、P及生态化学计量特征的影响。
当前状态:
, 最新更新时间: ,
doi: 10.15886/j.cnki.rdswxb.20250016
摘要:
橡胶是中国重要的战略资源,由胶胞炭疽菌(Colletotrichum gloeosporioides)引起的炭疽病会大大影响橡胶产业的发展。开展橡胶树胶孢炭疽菌致病力相关基因的功能研究可以为病害防治提供理论基础。本研究在橡胶树胶孢炭疽菌中鉴定到一个编码羧肽酶Y抑制蛋白的基因Cgpeb。首先,通过原生质体转化体系构建了该基因的敲除突变株ΔCgpeb和互补菌株Res-ΔCgpeb,并对敲除突变株ΔCgpeb和互补菌株Res-ΔCgpeb营养生长以及致病能力相关表型进行了分析。研究发现Cgpeb基因敲除突变体ΔCgpeb菌落生长速率降低,分生孢子产量下降,且ΔCgpeb对橡胶树叶片和苹果的致病力明显下降。进一步分析发现,ΔCgpeb在洋葱表皮细胞中的入侵菌丝形成率显著降低。以上结果表明,Cgpeb在调控胶孢炭疽菌菌落生长、分生孢子产量以及致病能力中发挥重要作用。
橡胶是中国重要的战略资源,由胶胞炭疽菌(Colletotrichum gloeosporioides)引起的炭疽病会大大影响橡胶产业的发展。开展橡胶树胶孢炭疽菌致病力相关基因的功能研究可以为病害防治提供理论基础。本研究在橡胶树胶孢炭疽菌中鉴定到一个编码羧肽酶Y抑制蛋白的基因Cgpeb。首先,通过原生质体转化体系构建了该基因的敲除突变株ΔCgpeb和互补菌株Res-ΔCgpeb,并对敲除突变株ΔCgpeb和互补菌株Res-ΔCgpeb营养生长以及致病能力相关表型进行了分析。研究发现Cgpeb基因敲除突变体ΔCgpeb菌落生长速率降低,分生孢子产量下降,且ΔCgpeb对橡胶树叶片和苹果的致病力明显下降。进一步分析发现,ΔCgpeb在洋葱表皮细胞中的入侵菌丝形成率显著降低。以上结果表明,Cgpeb在调控胶孢炭疽菌菌落生长、分生孢子产量以及致病能力中发挥重要作用。
当前状态:
, 最新更新时间: ,
doi: 10.15886/j.cnki.rdswxb.20250037
摘要:
油梨(Persea americana)是一种营养价值丰富的水果,脂肪酸是其关键内在营养物质之一,乙酰辅酶A羧化酶(ACC)是脂肪酸合成的关键酶,对油脂积累和储存至关重要。本研究利用生物信息学方法对油梨PaACC基因的蛋白结构、进化关系以及启动子顺式作用元件等方面进行分析,并通过qRT-PCR对油梨不同器官以及果实不同发育时期表达量进行分析。油梨中共鉴定出7个PaACC基因,分别编码ACC的3个BC亚基、3个BCCP亚基和1个α-CT亚基,氨基酸数为251~776,平均分子量为49.95 kDa,均为亲水蛋白,不具有跨膜结构域。不同物种ACC蛋白系统发育分析显示,ACC蛋白按照亚基组成分为4个亚族。基因结构显示,PaACC都至少含有5个外显子,各成员都含有一定数量的内含子。PaACC基因家族中存在25个不同的保守基序,其中,PaACC1、PaACC2和PaACC3具有motif 14,PaACC4、PaACC5和PaACC6具有motif 1、2、3、4、5。在PaACC基因的启动子区域,鉴定出了一系列与光响应、激素响应、干旱胁迫以及低温胁迫响应相关的顺式作用元件,推测该基因在调控植物生长发育进程以及增强植物对非生物胁迫的耐受性等方面发挥重要作用。PaACC基因在不同组织中表达模式存在差异,其中PaACC4、PaACC5、PaACC7在果实S5时期表达量显著高于其他器官和时期。本研究为进一步研究PaACC基因在油梨脂肪酸合成中的功能提供理论基础。
油梨(Persea americana)是一种营养价值丰富的水果,脂肪酸是其关键内在营养物质之一,乙酰辅酶A羧化酶(ACC)是脂肪酸合成的关键酶,对油脂积累和储存至关重要。本研究利用生物信息学方法对油梨PaACC基因的蛋白结构、进化关系以及启动子顺式作用元件等方面进行分析,并通过qRT-PCR对油梨不同器官以及果实不同发育时期表达量进行分析。油梨中共鉴定出7个PaACC基因,分别编码ACC的3个BC亚基、3个BCCP亚基和1个α-CT亚基,氨基酸数为251~776,平均分子量为49.95 kDa,均为亲水蛋白,不具有跨膜结构域。不同物种ACC蛋白系统发育分析显示,ACC蛋白按照亚基组成分为4个亚族。基因结构显示,PaACC都至少含有5个外显子,各成员都含有一定数量的内含子。PaACC基因家族中存在25个不同的保守基序,其中,PaACC1、PaACC2和PaACC3具有motif 14,PaACC4、PaACC5和PaACC6具有motif 1、2、3、4、5。在PaACC基因的启动子区域,鉴定出了一系列与光响应、激素响应、干旱胁迫以及低温胁迫响应相关的顺式作用元件,推测该基因在调控植物生长发育进程以及增强植物对非生物胁迫的耐受性等方面发挥重要作用。PaACC基因在不同组织中表达模式存在差异,其中PaACC4、PaACC5、PaACC7在果实S5时期表达量显著高于其他器官和时期。本研究为进一步研究PaACC基因在油梨脂肪酸合成中的功能提供理论基础。
当前状态:
, 最新更新时间: ,
doi: 10.15886/j.cnki.rdswxb.20250032
摘要:
抗坏血酸过氧化物酶(ascorbate peroxidase,APX)在植物抵御逆境胁迫中有显著作用。为了探究APX在木薯抗普通花叶病毒病(cassava common mosaic virus, CsCMV)中的功能,通过分析CsCMV侵染过程中,APX酶活和MeAPXs的表达量发现,APX酶活下降,且MeAPX2的表达量显著下降,因此确定MeAPX2为候选基因进行进一步研究。通过构建MeAPX2抑制植株和指标测定,发现MeAPX2正调控木薯对CsCMV的抗性。进一步蛋白互作分析发现MeAPX2靶向结合CsCMV的外壳蛋白(coat protein,CP),且体内体外实验证实CP可抑制MeAPX2的活性。本研究结果显示,CsCMV侵染木薯过程会抑制APX酶活,MeAPX2通过直接靶向结合CP蛋白正调控木薯对CsCMV的抗性。
抗坏血酸过氧化物酶(ascorbate peroxidase,APX)在植物抵御逆境胁迫中有显著作用。为了探究APX在木薯抗普通花叶病毒病(cassava common mosaic virus, CsCMV)中的功能,通过分析CsCMV侵染过程中,APX酶活和MeAPXs的表达量发现,APX酶活下降,且MeAPX2的表达量显著下降,因此确定MeAPX2为候选基因进行进一步研究。通过构建MeAPX2抑制植株和指标测定,发现MeAPX2正调控木薯对CsCMV的抗性。进一步蛋白互作分析发现MeAPX2靶向结合CsCMV的外壳蛋白(coat protein,CP),且体内体外实验证实CP可抑制MeAPX2的活性。本研究结果显示,CsCMV侵染木薯过程会抑制APX酶活,MeAPX2通过直接靶向结合CP蛋白正调控木薯对CsCMV的抗性。
当前状态:
, 最新更新时间: ,
doi: 10.15886/j.cnki.rdswxb.20250029
摘要:
为了进一步了解TkBZRs基因在橡胶草(Taraxacum kok-saghyz)生长发育和抵抗逆境中的作用,本研究通过分析橡胶草的全基因组测序数据,对TkBZR/BES家族基因进行鉴定分析,得到了6个TkBZR/BES家族成员,分别命名为TkBZR1至TkBZR6,并探讨其在染色体上的分布、结构域特征、组织特异性和时空表达特征。结果显示,6个TkBZR/BES家族成员分布在6条独立的骨架上。系统发育树显示TkBZR/BES基因家族成员在进化上保守,橡胶草与莴苣的基因聚类在同一亚组,表明两者之间可能存在较近的亲缘关系。基因结构和保守结构域分析结果显示,除了TkBZR5外,其余TkBZR基因都包含2个外显子和1个内含子,所有成员都展示了高度保守的BES1_N结构域。表达模式分析发现,有5个成员在所有5个组织中表达,1个成员几乎不表达。此外,成功克隆获得表达丰度最高的TkBZR2基因,该基因编码307个氨基酸。将TkBZR2同源重组至原核表达载体上,重组成功后转入大肠杆菌E. coli BL21(DE3)中并表达TkBZR2重组蛋白。
为了进一步了解TkBZRs基因在橡胶草(Taraxacum kok-saghyz)生长发育和抵抗逆境中的作用,本研究通过分析橡胶草的全基因组测序数据,对TkBZR/BES家族基因进行鉴定分析,得到了6个TkBZR/BES家族成员,分别命名为TkBZR1至TkBZR6,并探讨其在染色体上的分布、结构域特征、组织特异性和时空表达特征。结果显示,6个TkBZR/BES家族成员分布在6条独立的骨架上。系统发育树显示TkBZR/BES基因家族成员在进化上保守,橡胶草与莴苣的基因聚类在同一亚组,表明两者之间可能存在较近的亲缘关系。基因结构和保守结构域分析结果显示,除了TkBZR5外,其余TkBZR基因都包含2个外显子和1个内含子,所有成员都展示了高度保守的BES1_N结构域。表达模式分析发现,有5个成员在所有5个组织中表达,1个成员几乎不表达。此外,成功克隆获得表达丰度最高的TkBZR2基因,该基因编码307个氨基酸。将TkBZR2同源重组至原核表达载体上,重组成功后转入大肠杆菌E. coli BL21(DE3)中并表达TkBZR2重组蛋白。
当前状态:
, 最新更新时间: ,
doi: 10.15886/j.cnki.rdswxb.20250031
摘要:
MYC2是一种重要的转录因子,可以调控植物萜类次生代谢产物的合成。然而,关于越南油茶(Camellia drupifera Lour.)中的CdMYC2转录因子知之甚少。本研究基于越南油茶的转录组注释数据获取了CdMYC2基因的相关序列信息。首次从越南油茶叶片中成功分离并克隆了一个CdMYC2基因,其CDS序列长度为1 515 bp,编码504个氨基酸,具有典型的bHLH-MYC_N super family和bHLH_SF super family 保守结构域,通过预测该基因位于细胞核中。多重序列比对结果进一步证实了扩增的CdMYC2属于MYC2家族转录因子。系统进化树显示,CdMYC2与同科同属植物茶树(Camellia sinensis)聚为一支,而与壳斗科栎属植物白栎(Quercus lobata)、夏栎(Quercus robur)的分支距离远。RT-qPCR结果表明,CdMYC2基因在叶片中的表达水平高于其他组织部位;而在果实的不同发育阶段中,9月份果实的CdMYC2表达量达到最高。本研究为后续探究MYC2转录因子在调控越南油茶三萜皂苷生物合成途径中的功能提供了重要的参考依据。
MYC2是一种重要的转录因子,可以调控植物萜类次生代谢产物的合成。然而,关于越南油茶(Camellia drupifera Lour.)中的CdMYC2转录因子知之甚少。本研究基于越南油茶的转录组注释数据获取了CdMYC2基因的相关序列信息。首次从越南油茶叶片中成功分离并克隆了一个CdMYC2基因,其CDS序列长度为1 515 bp,编码504个氨基酸,具有典型的bHLH-MYC_N super family和bHLH_SF super family 保守结构域,通过预测该基因位于细胞核中。多重序列比对结果进一步证实了扩增的CdMYC2属于MYC2家族转录因子。系统进化树显示,CdMYC2与同科同属植物茶树(Camellia sinensis)聚为一支,而与壳斗科栎属植物白栎(Quercus lobata)、夏栎(Quercus robur)的分支距离远。RT-qPCR结果表明,CdMYC2基因在叶片中的表达水平高于其他组织部位;而在果实的不同发育阶段中,9月份果实的CdMYC2表达量达到最高。本研究为后续探究MYC2转录因子在调控越南油茶三萜皂苷生物合成途径中的功能提供了重要的参考依据。
当前状态:
, 最新更新时间: ,
doi: 10.15886/j.cnki.rdswxb.20250030
摘要:
生肌调节因子(MRFs)在动物体骨骼肌生长发育过程中发挥着重要作用。本研究通过RT-PCR和RACE技术克隆得到鞍带石斑鱼5种生肌调节因子(MRFs)cDNA全长序列,包括MyoD1(1 962 bp)、MyoD2(1 466 bp)、MyoG(926 bp)、MRF4(1 052 bp)和Myf5(1 133 bp),分别编码297、270、251、238和242个氨基酸。通过氨基酸序列比对分析发现,5种MRFs均含有由60个氨基酸组成的碱性螺旋-环-螺旋(bHLH)保守结构域。进化树分析显示,MRFs分为两支,其中MyoD(MyoD1和MyoD2)与Myf5聚为一支,MRF4与MyoG聚为另一支,且各基因均与鲈形目鱼类聚为一支。实时荧光定量PCR结果显示,5种MRFs在骨骼肌中表达量较高,而在肝脏、心脏和肠道等组织中表达较低。该研究为揭示MRFs在鞍带石斑鱼骨骼肌生长发育中的作用机制奠定了基础。
生肌调节因子(MRFs)在动物体骨骼肌生长发育过程中发挥着重要作用。本研究通过RT-PCR和RACE技术克隆得到鞍带石斑鱼5种生肌调节因子(MRFs)cDNA全长序列,包括MyoD1(1 962 bp)、MyoD2(1 466 bp)、MyoG(926 bp)、MRF4(1 052 bp)和Myf5(1 133 bp),分别编码297、270、251、238和242个氨基酸。通过氨基酸序列比对分析发现,5种MRFs均含有由60个氨基酸组成的碱性螺旋-环-螺旋(bHLH)保守结构域。进化树分析显示,MRFs分为两支,其中MyoD(MyoD1和MyoD2)与Myf5聚为一支,MRF4与MyoG聚为另一支,且各基因均与鲈形目鱼类聚为一支。实时荧光定量PCR结果显示,5种MRFs在骨骼肌中表达量较高,而在肝脏、心脏和肠道等组织中表达较低。该研究为揭示MRFs在鞍带石斑鱼骨骼肌生长发育中的作用机制奠定了基础。
当前状态:
, 最新更新时间: ,
doi: 10.15886/j.cnki.rdswxb.20240197
摘要:
为解决文心兰(Oncidium hybridum)切花生产中出现的不定芽跳跃性发育打断正常花芽分化生长周期现象造成的切花产量下降问题,以文心兰‘博大一号’的花芽和营养芽为材料,利用高通量技术进行转录测序。结果获得127 452 717个高质量序列,共37.36 Gb,鉴定出7 671个差异表达基因(DEGs)。COG功能分类主要在信号转导途径和碳水化合物运输和代谢途径,DEGs显著富集的KEGG通路有淀粉和蔗糖代谢途径、植物激素信号转导等途径,其中植物激素信号转导途径获得78个DEGs,差异最显著的涉及生长素、细胞分裂素、水杨酸、赤霉素。还筛选到影响开花的相关转录因子和基因有13个,包括MADS1、AP2、FLK等。结果在一定程度上探析了生长素、细胞分裂素等激素及这些开花基因对文心兰花芽和营养芽分化的影响,为进一步深入研究文心兰生产过程中不定芽跳跃性发育现象形成的机制提供理论基础,便于后续提高文心兰生产效率和质量、优化文心兰栽培管理技术,这对推动我国兰花育种、种苗生产和产业发展具有十分重要的现实意义。
为解决文心兰(Oncidium hybridum)切花生产中出现的不定芽跳跃性发育打断正常花芽分化生长周期现象造成的切花产量下降问题,以文心兰‘博大一号’的花芽和营养芽为材料,利用高通量技术进行转录测序。结果获得127 452 717个高质量序列,共37.36 Gb,鉴定出7 671个差异表达基因(DEGs)。COG功能分类主要在信号转导途径和碳水化合物运输和代谢途径,DEGs显著富集的KEGG通路有淀粉和蔗糖代谢途径、植物激素信号转导等途径,其中植物激素信号转导途径获得78个DEGs,差异最显著的涉及生长素、细胞分裂素、水杨酸、赤霉素。还筛选到影响开花的相关转录因子和基因有13个,包括MADS1、AP2、FLK等。结果在一定程度上探析了生长素、细胞分裂素等激素及这些开花基因对文心兰花芽和营养芽分化的影响,为进一步深入研究文心兰生产过程中不定芽跳跃性发育现象形成的机制提供理论基础,便于后续提高文心兰生产效率和质量、优化文心兰栽培管理技术,这对推动我国兰花育种、种苗生产和产业发展具有十分重要的现实意义。
当前状态:
, 最新更新时间: ,
doi: 10.15886/j.cnki.rdswxb.20240203
摘要:
为了解海南热带雨林国家公园藓类植物的资源分布和物种多样性,笔者及团队成员于2022—2023年多次对黎母山主峰进行标本采集。通过形态学鉴定与文献查阅确认发现海南新记录属:假黄藓属(Actinodontium)及该属物种皱叶假黄藓[A. rhaphidostegum (Müll. Hal.) Bosch & Sande Lac.]。 笔者对新记录属与种的形态特征进行了描述并提供了特征图版,对生境以及地理分布等信息进行了介绍。本次新记录的发现丰富了海南苔藓植物资源资料。
为了解海南热带雨林国家公园藓类植物的资源分布和物种多样性,笔者及团队成员于2022—2023年多次对黎母山主峰进行标本采集。通过形态学鉴定与文献查阅确认发现海南新记录属:假黄藓属(Actinodontium)及该属物种皱叶假黄藓[A. rhaphidostegum (Müll. Hal.) Bosch & Sande Lac.]。 笔者对新记录属与种的形态特征进行了描述并提供了特征图版,对生境以及地理分布等信息进行了介绍。本次新记录的发现丰富了海南苔藓植物资源资料。
当前状态:
, 最新更新时间: ,
doi: 10.15886/j.cnki.rdswxb.20250035
摘要:
为了探究木薯(Manihot esculenta)ERF基因家族Ⅶ亚族在木薯应对生物胁迫中的潜在功能,本研究对该家族进行进行了全基因组扫描,在木薯基因组中鉴定了161个ERF基因,将其分为13个亚族。对Ⅶ亚族成员进行保守结构域、启动子顺式作用元件、互作蛋白、靶基因及表达模式分析。结果表明,该亚族成员均含有一个保守的AP2结构域,其启动子区域包含13种与植物生长发育、环境胁迫响应相关的顺式作用元件。表达模式分析发现,MeERF46、MeERF133、MeERF92基因均积极响应Xpm侵染,其中MeERF92表达量变化最显著;WGCNA和蛋白互作网络分析显示MeERF92可能参与了氧化应激过程,而MeERF133广泛参与了糖酵解过程。以上结果为深入研究ERF在木薯应答生物胁迫中的功能和作用机制提供了候选基因。
为了探究木薯(Manihot esculenta)ERF基因家族Ⅶ亚族在木薯应对生物胁迫中的潜在功能,本研究对该家族进行进行了全基因组扫描,在木薯基因组中鉴定了161个ERF基因,将其分为13个亚族。对Ⅶ亚族成员进行保守结构域、启动子顺式作用元件、互作蛋白、靶基因及表达模式分析。结果表明,该亚族成员均含有一个保守的AP2结构域,其启动子区域包含13种与植物生长发育、环境胁迫响应相关的顺式作用元件。表达模式分析发现,MeERF46、MeERF133、MeERF92基因均积极响应Xpm侵染,其中MeERF92表达量变化最显著;WGCNA和蛋白互作网络分析显示MeERF92可能参与了氧化应激过程,而MeERF133广泛参与了糖酵解过程。以上结果为深入研究ERF在木薯应答生物胁迫中的功能和作用机制提供了候选基因。
当前状态:
, 最新更新时间: ,
doi: 10.15886/j.cnki.rdswxb.20240088
摘要:
为了探究不同生长年份牛大力Callerya speciosa 根部总皂苷含量以及抗氧化活性的差异,为牛大力的综合开发利用提供科学依据,采用超声辅助提取法优化牛大力根部总皂苷提取工艺,再用紫外分光光度计测定4个生长年份(3年生、6年生、10年生、15年生)牛大力根部总皂苷含量,最后用DPPH自由基法和羟基自由基法进行抗氧化活性研究。结果表明:牛大力根部总皂苷超声辅提法的最佳提取条件是乙醇浓度为80%,料液比为1∶40,提取时间为40 min,提取次数为3次。4个生长年份牛大力中,6年生牛大力根部总皂苷含量最高,15年生牛大力根部总皂苷含量最低。牛大力根部总皂苷含量随着生长年份的增长呈现出先升高后下降的趋势。抗氧化活性测试发现,不同生长年份牛大力根部总皂苷均具有一定的体外抗氧化能力。牛大力总皂苷可作为一种潜在的天然抗氧化剂进行开发利用。
为了探究不同生长年份牛大力Callerya speciosa 根部总皂苷含量以及抗氧化活性的差异,为牛大力的综合开发利用提供科学依据,采用超声辅助提取法优化牛大力根部总皂苷提取工艺,再用紫外分光光度计测定4个生长年份(3年生、6年生、10年生、15年生)牛大力根部总皂苷含量,最后用DPPH自由基法和羟基自由基法进行抗氧化活性研究。结果表明:牛大力根部总皂苷超声辅提法的最佳提取条件是乙醇浓度为80%,料液比为1∶40,提取时间为40 min,提取次数为3次。4个生长年份牛大力中,6年生牛大力根部总皂苷含量最高,15年生牛大力根部总皂苷含量最低。牛大力根部总皂苷含量随着生长年份的增长呈现出先升高后下降的趋势。抗氧化活性测试发现,不同生长年份牛大力根部总皂苷均具有一定的体外抗氧化能力。牛大力总皂苷可作为一种潜在的天然抗氧化剂进行开发利用。
当前状态:
, 最新更新时间: ,
doi: 10.15886/j.cnki.rdswxb.20250026
摘要:
为了解参薯(Dioscorea alata)中BBR-BPC基因家族对其生长发育的调控作用,对参薯BBR-BPC基因家族的基因结构、系统进化、保守基序和编码蛋白理化性质进行分析,同时对BBR-BPC蛋白二级、三级结构进行预测,并验证了BBR-BPC基因与DELLA基因之间的互作关系。通过HMMsearch和BLAST分析,共在参薯基因组鉴定了6个BBR-BPC家族成员。这些基因蛋白特定存在差别明显,且存在可变剪切,共检测到10个剪接本。亚细胞定位分析发现,参薯BBR-BPC家族在细胞核内均有定位。Da4BBR-BPC2与参薯DaDELLA2的酵母双杂互作结果表明,Da4BBR-BPC2与DaDELLA2存在互作的关系,且发生在DaDELLA2基因的N端。
为了解参薯(Dioscorea alata)中BBR-BPC基因家族对其生长发育的调控作用,对参薯BBR-BPC基因家族的基因结构、系统进化、保守基序和编码蛋白理化性质进行分析,同时对BBR-BPC蛋白二级、三级结构进行预测,并验证了BBR-BPC基因与DELLA基因之间的互作关系。通过HMMsearch和BLAST分析,共在参薯基因组鉴定了6个BBR-BPC家族成员。这些基因蛋白特定存在差别明显,且存在可变剪切,共检测到10个剪接本。亚细胞定位分析发现,参薯BBR-BPC家族在细胞核内均有定位。Da4BBR-BPC2与参薯DaDELLA2的酵母双杂互作结果表明,Da4BBR-BPC2与DaDELLA2存在互作的关系,且发生在DaDELLA2基因的N端。
当前状态:
, 最新更新时间: ,
doi: 10.15886/j.cnki.rdswxb.20250015
摘要:
为研究巴西橡胶树(Hevea brasiliensis)bZIP转录因子在天然橡胶生物合成中的作用,本研究在实验室前期工作基础上,从橡胶树中克隆了1个bZIP类转录因子HbbZIP74基因,并对其进行了生物信息学分析和表达分析,成功构建pET28-HbbZIP74原核表达载体,在E. coli BL21(DE3)菌株中进行异源表达并对重组蛋白进行纯化。结果表明,HbbZIP74基因开放读码框(ORF)为486 bp,编码161个氨基酸,含有bZIP结构域,属于bZIP类转录因子S亚家族。HbbZIP74在胶乳和叶片中表达量较高,茉莉酸、脱落酸、乙烯和水杨酸可诱导胶乳中HbbZIP74表达。HbbZIP74-His重组蛋白异源表达最佳条件为1 mmol·L−1 IPTG, 37 ℃诱导3 h,但主要存在包涵体中。通过Ni-NTA亲和层析柱纯化获得大小约22 kDa的重组蛋白,与预期结果一致。该研究为进一步探究HbbZIP74在天然橡胶生物合成中的功能奠定了基础。
为研究巴西橡胶树(Hevea brasiliensis)bZIP转录因子在天然橡胶生物合成中的作用,本研究在实验室前期工作基础上,从橡胶树中克隆了1个bZIP类转录因子HbbZIP74基因,并对其进行了生物信息学分析和表达分析,成功构建pET28-HbbZIP74原核表达载体,在E. coli BL21(DE3)菌株中进行异源表达并对重组蛋白进行纯化。结果表明,HbbZIP74基因开放读码框(ORF)为486 bp,编码161个氨基酸,含有bZIP结构域,属于bZIP类转录因子S亚家族。HbbZIP74在胶乳和叶片中表达量较高,茉莉酸、脱落酸、乙烯和水杨酸可诱导胶乳中HbbZIP74表达。HbbZIP74-His重组蛋白异源表达最佳条件为1 mmol·L−1 IPTG, 37 ℃诱导3 h,但主要存在包涵体中。通过Ni-NTA亲和层析柱纯化获得大小约22 kDa的重组蛋白,与预期结果一致。该研究为进一步探究HbbZIP74在天然橡胶生物合成中的功能奠定了基础。
当前状态:
, 最新更新时间: ,
doi: 10.15886/j.cnki.rdswxb.20240161
摘要:
戴尔有孢圆酵母(Torulaspora delbrueckii,Td)是目前研究最多的非酿酒酵母之一,被广泛应用于各类果酒酿造中,与酿酒酵母共同发酵,能够提高果酒风味的多样性。本次试验从海南乐东佛罗镇的哈密瓜表皮上筛选出1株野生型酵母,通过对菌株进行表型观察及基于18S rDNA测序构建该菌株的系统发育树,鉴定为Td。在果酒发酵条件下,Td在酒精含量4%~20%、pH2.8~3.6、二氧化硫浓度100~500 mg·L−1下均能够正常生长,在酒精含量4%、pH3.6、二氧化硫浓度300 mg·L−1的环境下生长量最高。试验结果表明,Td不产生硫化氢,不会对酿酒酵母产生嗜杀效应,而且能提高哈密瓜果酒的风味,可用于哈密瓜果酒生产中。
戴尔有孢圆酵母(Torulaspora delbrueckii,Td)是目前研究最多的非酿酒酵母之一,被广泛应用于各类果酒酿造中,与酿酒酵母共同发酵,能够提高果酒风味的多样性。本次试验从海南乐东佛罗镇的哈密瓜表皮上筛选出1株野生型酵母,通过对菌株进行表型观察及基于18S rDNA测序构建该菌株的系统发育树,鉴定为Td。在果酒发酵条件下,Td在酒精含量4%~20%、pH2.8~3.6、二氧化硫浓度100~500 mg·L−1下均能够正常生长,在酒精含量4%、pH3.6、二氧化硫浓度300 mg·L−1的环境下生长量最高。试验结果表明,Td不产生硫化氢,不会对酿酒酵母产生嗜杀效应,而且能提高哈密瓜果酒的风味,可用于哈密瓜果酒生产中。
2026, 17(2): 165-174.
doi: 10.15886/j.cnki.rdswxb.20240185
摘要:
为明确铝胁迫对成龄橡胶树(Hevea brasiliensis)胶乳产量、生理参数和死皮病发生率的影响,以开割8年的‘热研7-33-97’橡胶树为材料,利用2个不同pH的对照溶液(T0为超纯水,pH7.0;T1为用盐酸调节pH4.2的超纯水溶液)和4个浓度的AlCl3溶液(T2~T5分别为50、100、200和400 mmol·L−1的铝溶液,pH均为4.2)对割面进行处理,观察不同铝溶液处理早期、中期和后期橡胶树排胶体积、干胶产量、胶乳生理参数、死皮发生率和等级的变化。结果表明,割面铝处理早期的排胶体积和干胶产量增加,中期下降到与对照持平水平,后期低于对照,但10刀的总排胶体积和干胶产量与对照无显著差异;铝处理提高早中后3个时期胶乳的干胶含量、早期胶乳黄色体破裂指数和后期胶乳的硫醇含量,说明铝处理导致排胶能力变差;铝处理也导致早中后期胶乳蔗糖含量降低、后期胶乳镁离子浓度下降和无机磷浓度上升,说明铝处理也导致了产胶性能变差;另外,高浓度铝处理也会导致死皮发生率和死皮等级的增加。试验结果显示,高于50 mmol·L−1的铝溶液处理割面短期可以增加排胶体积,维持一定时期内干胶产量的稳定,但会导致排胶和产胶能力的下降,诱导死皮病发生,不利于维持长期胶乳产量的稳定。
为明确铝胁迫对成龄橡胶树(Hevea brasiliensis)胶乳产量、生理参数和死皮病发生率的影响,以开割8年的‘热研7-33-97’橡胶树为材料,利用2个不同pH的对照溶液(T0为超纯水,pH7.0;T1为用盐酸调节pH4.2的超纯水溶液)和4个浓度的AlCl3溶液(T2~T5分别为50、100、200和400 mmol·L−1的铝溶液,pH均为4.2)对割面进行处理,观察不同铝溶液处理早期、中期和后期橡胶树排胶体积、干胶产量、胶乳生理参数、死皮发生率和等级的变化。结果表明,割面铝处理早期的排胶体积和干胶产量增加,中期下降到与对照持平水平,后期低于对照,但10刀的总排胶体积和干胶产量与对照无显著差异;铝处理提高早中后3个时期胶乳的干胶含量、早期胶乳黄色体破裂指数和后期胶乳的硫醇含量,说明铝处理导致排胶能力变差;铝处理也导致早中后期胶乳蔗糖含量降低、后期胶乳镁离子浓度下降和无机磷浓度上升,说明铝处理也导致了产胶性能变差;另外,高浓度铝处理也会导致死皮发生率和死皮等级的增加。试验结果显示,高于50 mmol·L−1的铝溶液处理割面短期可以增加排胶体积,维持一定时期内干胶产量的稳定,但会导致排胶和产胶能力的下降,诱导死皮病发生,不利于维持长期胶乳产量的稳定。
2026, 17(2): 175-183.
doi: 10.15886/j.cnki.rdswxb.20240191
摘要:
为探究海雀稗(Paspalum vaginatum)的耐低氮特性,本研究以10份海雀稗种质为试验材料,采用水培法并设置全氮(5.0 mmol·L−1)和1/100氮(0.05 mmol·L−1) 2个氮浓度处理30 d,测定处理后的叶绿素含量、地上部鲜质量、草层高度等18个农艺性状并进行方差分析,比较探究10份海雀稗种质的耐低氮特性,对种质低氮耐受性进行综合评价。结果表明,相比正常氮处理,低氮处理的地上部鲜质量、地上部干质量、分蘖总长度和分蘖数等指标显著降低;根冠鲜质量比、根冠干质量比、地上部干物质含量、地下部干物质含量等指标显著增加。通过相关性分析、主成分分析和隶属分析,筛选出耐低氮的海雀稗种质17USA-03、17HN-39。
为探究海雀稗(Paspalum vaginatum)的耐低氮特性,本研究以10份海雀稗种质为试验材料,采用水培法并设置全氮(5.0 mmol·L−1)和1/100氮(0.05 mmol·L−1) 2个氮浓度处理30 d,测定处理后的叶绿素含量、地上部鲜质量、草层高度等18个农艺性状并进行方差分析,比较探究10份海雀稗种质的耐低氮特性,对种质低氮耐受性进行综合评价。结果表明,相比正常氮处理,低氮处理的地上部鲜质量、地上部干质量、分蘖总长度和分蘖数等指标显著降低;根冠鲜质量比、根冠干质量比、地上部干物质含量、地下部干物质含量等指标显著增加。通过相关性分析、主成分分析和隶属分析,筛选出耐低氮的海雀稗种质17USA-03、17HN-39。
2026, 17(2): 184-197.
doi: 10.15886/j.cnki.rdswxb.20250061
摘要:
为探明海南大叶种红茶在复配加工中的品质演变规律,选取海南大叶种、云南大叶种及其不同比例复配红茶共9个样本,系统分析了复配比例、品种和季节对茶样感官特性,营养成分含量和挥发性成分的影响。结果表明,早春海南大叶种红茶在外形、汤色和口感等方面表现最佳(83.02分)。营养成分包括灰分、可溶性糖、总酚、总黄酮、儿茶素含量等是影响大叶种红茶滋味的重要因素。挥发性成分中芳樟醇、水杨酸甲酯、苯乙醛和α-紫罗兰酮等是决定大叶种红茶香气的关键化合物。复配比例、采样季节和品种是影响大叶种红茶成分组成和挥发性成分差异的因素。其中,20%海南+80%云南大叶种春茶复配样(LH6)感官总分(80.46分)最接近LH1,且显著高于其他复配样,其汤色靛红明亮,香气兼具蜜糖香、脂香与薄荷清凉感。综上,海南大叶种早春单品兼具感官优越性与功能成分富集特性,研究成果可明确海南大叶种在复配中的贡献阈值,揭示季节与品种对特征风味的调控机制。
为探明海南大叶种红茶在复配加工中的品质演变规律,选取海南大叶种、云南大叶种及其不同比例复配红茶共9个样本,系统分析了复配比例、品种和季节对茶样感官特性,营养成分含量和挥发性成分的影响。结果表明,早春海南大叶种红茶在外形、汤色和口感等方面表现最佳(83.02分)。营养成分包括灰分、可溶性糖、总酚、总黄酮、儿茶素含量等是影响大叶种红茶滋味的重要因素。挥发性成分中芳樟醇、水杨酸甲酯、苯乙醛和α-紫罗兰酮等是决定大叶种红茶香气的关键化合物。复配比例、采样季节和品种是影响大叶种红茶成分组成和挥发性成分差异的因素。其中,20%海南+80%云南大叶种春茶复配样(LH6)感官总分(80.46分)最接近LH1,且显著高于其他复配样,其汤色靛红明亮,香气兼具蜜糖香、脂香与薄荷清凉感。综上,海南大叶种早春单品兼具感官优越性与功能成分富集特性,研究成果可明确海南大叶种在复配中的贡献阈值,揭示季节与品种对特征风味的调控机制。
2026, 17(2): 198-206.
doi: 10.15886/j.cnki.rdswxb.20230113
摘要:
火龙果(Hylocereus spp.)作为高经济价值热带水果,其产业规模在中国海南、广东和广西等地持续扩大,但自交亲和性差异导致的产量限制问题亟待解决。本研究以‘大红’‘无刺黄龙’和‘燕窝果’这3个主栽品种为材料,通过系统授粉试验筛选最佳授粉组合。结果表明:1)品种间物候特征差异显著;‘大红’和‘无刺黄龙’花发育周期为18天,果实成熟期为30天;‘燕窝果’分别需50天和90天;2)生殖特性分析显示,‘无刺黄龙’表现为完全自交不亲和(坐果率0%),其余品种具有部分自交亲和性;3)杂交授粉存在显著基因型效应;‘无刺黄龙’花粉使‘大红’坐果率提升50%(P<0.05),单果增加21.5%;‘大红’花粉可使‘无刺黄龙’平均单果达322.1 g;‘无刺黄龙’花粉使‘燕窝果’坐果率达90%,单果231.6 g;4)果实性状相关性分析表明,单果与纵横径呈极显著正相关(r = 0.82 − 0.91,P<0.01),与可溶性固形物含量呈负相关。本研究首次建立‘大红’与‘无刺黄龙’的互作高效授粉体系,并确定‘无刺黄龙’为‘燕窝果’最佳授粉树,可为火龙果产业提质增效提供理论依据和技术支撑。
火龙果(Hylocereus spp.)作为高经济价值热带水果,其产业规模在中国海南、广东和广西等地持续扩大,但自交亲和性差异导致的产量限制问题亟待解决。本研究以‘大红’‘无刺黄龙’和‘燕窝果’这3个主栽品种为材料,通过系统授粉试验筛选最佳授粉组合。结果表明:1)品种间物候特征差异显著;‘大红’和‘无刺黄龙’花发育周期为18天,果实成熟期为30天;‘燕窝果’分别需50天和90天;2)生殖特性分析显示,‘无刺黄龙’表现为完全自交不亲和(坐果率0%),其余品种具有部分自交亲和性;3)杂交授粉存在显著基因型效应;‘无刺黄龙’花粉使‘大红’坐果率提升50%(P<0.05),单果增加21.5%;‘大红’花粉可使‘无刺黄龙’平均单果达322.1 g;‘无刺黄龙’花粉使‘燕窝果’坐果率达90%,单果231.6 g;4)果实性状相关性分析表明,单果与纵横径呈极显著正相关(r = 0.82 − 0.91,P<0.01),与可溶性固形物含量呈负相关。本研究首次建立‘大红’与‘无刺黄龙’的互作高效授粉体系,并确定‘无刺黄龙’为‘燕窝果’最佳授粉树,可为火龙果产业提质增效提供理论依据和技术支撑。
2026, 17(2): 207-214.
doi: 10.15886/j.cnki.rdswxb.20240177
摘要:
为了解生防链霉菌的抑菌活性,采用梯度稀释法,从海南岛不同地区的6个土壤样品中分离放线菌;通过对峙培养法对获得的放线菌菌株进行筛选;利用形态、生理生化特征和分子生物学方法对菌株进行鉴定;通过浸果法和盆栽试验测定活性菌株的潜在应用价值。本研究共分离获得放线菌株285株,经筛选菌株Q2-02抑菌活性最高,其对芒果蒂腐病菌(Botryodiplodia theobromae)、芒果炭疽病菌(Colletotrichum gloeosporioides)和水稻纹枯病菌(Rhizoctonia solani)的抑制率分别为92.8%、90.0%和88.2%,对其他6种病原菌的抑制率也超过60.0%;经鉴定发现,Q2-02为卢娜林瑞链霉菌(Streptomyces lunalinharesii);盆栽实验表明,菌株发酵上清10倍稀释液对芒果蒂腐病及水稻纹枯病的防效均显著高于阳性对照45%噻菌灵悬浮剂800倍液和10%井冈霉素水剂1 000倍液,表明菌株Q2-02具有进一步开发应用的价值。
为了解生防链霉菌的抑菌活性,采用梯度稀释法,从海南岛不同地区的6个土壤样品中分离放线菌;通过对峙培养法对获得的放线菌菌株进行筛选;利用形态、生理生化特征和分子生物学方法对菌株进行鉴定;通过浸果法和盆栽试验测定活性菌株的潜在应用价值。本研究共分离获得放线菌株285株,经筛选菌株Q2-02抑菌活性最高,其对芒果蒂腐病菌(Botryodiplodia theobromae)、芒果炭疽病菌(Colletotrichum gloeosporioides)和水稻纹枯病菌(Rhizoctonia solani)的抑制率分别为92.8%、90.0%和88.2%,对其他6种病原菌的抑制率也超过60.0%;经鉴定发现,Q2-02为卢娜林瑞链霉菌(Streptomyces lunalinharesii);盆栽实验表明,菌株发酵上清10倍稀释液对芒果蒂腐病及水稻纹枯病的防效均显著高于阳性对照45%噻菌灵悬浮剂800倍液和10%井冈霉素水剂1 000倍液,表明菌株Q2-02具有进一步开发应用的价值。
2026, 17(2): 215-222.
doi: 10.15886/j.cnki.rdswxb.20240201
摘要:
为筛选出菜豆黄单胞菌(Xanthomonas phaseoli pv. manihotis,Xpm)侵染木薯(Manihot esculenta)叶片后稳定表达的内参基因,确保后续基因功能研究的可靠性,以木薯抗病品种‘JG1301’和感病品种‘SC9’叶片为研究材料,在病原菌侵染后0、6、12、24、72和120 h时采样,对常用内参基因Nascent、EF1a、ACT、GTPb、TUB在接种不同时间点后的稳定性进行分析。结果表明,在Xpm侵染抗病品种‘JG1301’和感病品种‘SC9’木薯叶片后,5个内参基因表达量变化均有差异;使用Delta Ct、GeNorm、NormFinder和 BestKeeper软件对这些内参基因稳定性进行排序,并结合RefFinder软件 进行各内参基因稳定性的综合排名,结果发现,Xpm侵染木薯叶片后表达最稳定的内参基因为 EF1α。本研究筛选出了Xpm侵染木薯叶片后表达稳定的内参基因,为木薯响应Xpm基因表达和抗病基因的进一步挖掘奠定了基础。
为筛选出菜豆黄单胞菌(Xanthomonas phaseoli pv. manihotis,Xpm)侵染木薯(Manihot esculenta)叶片后稳定表达的内参基因,确保后续基因功能研究的可靠性,以木薯抗病品种‘JG1301’和感病品种‘SC9’叶片为研究材料,在病原菌侵染后0、6、12、24、72和120 h时采样,对常用内参基因Nascent、EF1a、ACT、GTPb、TUB在接种不同时间点后的稳定性进行分析。结果表明,在Xpm侵染抗病品种‘JG1301’和感病品种‘SC9’木薯叶片后,5个内参基因表达量变化均有差异;使用Delta Ct、GeNorm、NormFinder和 BestKeeper软件对这些内参基因稳定性进行排序,并结合RefFinder软件 进行各内参基因稳定性的综合排名,结果发现,Xpm侵染木薯叶片后表达最稳定的内参基因为 EF1α。本研究筛选出了Xpm侵染木薯叶片后表达稳定的内参基因,为木薯响应Xpm基因表达和抗病基因的进一步挖掘奠定了基础。
2026, 17(2): 223-232.
doi: 10.15886/j.cnki.rdswxb.20240187
摘要:
为了筛选出木薯(Manihot esculenta)中与MeRLK1 (receptor-like kinase 1)共同调控木薯抗病的相关蛋白,本研究通过酵母双杂交文库筛选,获得MeRLK1蛋白的24个候选互作蛋白,包括Heat shock protein (Hsp)、ADP-ribosylation factor 1 (ARF1)和Aquaporin transported protein (AQP)等。进一步分析MeRLK1与24个候选互作基因的时空表达相关性,结果发现,在不同组织部位和在胁迫条件下Pentatricopeptide repeat 2(PPR2)、BR-signaling kinase (BSK)等基因表达与MeRLK1存在较高的相关性(R>0.7)。在筛选的基础上,构建油菜素内酯(Brassinosteroid,BR)信号通路相关蛋白MeBSK全长序列载体,通过酵母双杂交实验发现,MeRLK1与MeBSK可能存在互作关系,后续需要进一步通过BiFC验证体内互作。
为了筛选出木薯(Manihot esculenta)中与MeRLK1 (receptor-like kinase 1)共同调控木薯抗病的相关蛋白,本研究通过酵母双杂交文库筛选,获得MeRLK1蛋白的24个候选互作蛋白,包括Heat shock protein (Hsp)、ADP-ribosylation factor 1 (ARF1)和Aquaporin transported protein (AQP)等。进一步分析MeRLK1与24个候选互作基因的时空表达相关性,结果发现,在不同组织部位和在胁迫条件下Pentatricopeptide repeat 2(PPR2)、BR-signaling kinase (BSK)等基因表达与MeRLK1存在较高的相关性(R>0.7)。在筛选的基础上,构建油菜素内酯(Brassinosteroid,BR)信号通路相关蛋白MeBSK全长序列载体,通过酵母双杂交实验发现,MeRLK1与MeBSK可能存在互作关系,后续需要进一步通过BiFC验证体内互作。
2026, 17(2): 233-246.
doi: 10.15886/j.cnki.rdswxb.20240158
摘要:
害虫中枢神经功能研究是开发精准行为调控技术的基础。尽管基于遗传操作的神经标记技术在这一领域发挥了重要作用,但针对以橘小实蝇(Bactrocera dorsalis)为代表的非模式昆虫,此类技术仍相对匮乏。本研究旨在鉴定橘小实蝇的4种泛神经元表达基因,为构建橘小实蝇神经标记体系奠定基础。本研究团队运用生物信息学和分子生物学技术,对橘小实蝇的泛神经元表达基因的基因组结构进行了鉴定和分析,并验证了其全长序列及外周表达模式。结果表明,通过参考果蝇的4种泛神经元表达基因,在橘小实蝇中鉴定出4种同源基因,即BdornSyb、BdorSyt1、Bdorelav和BdorBrp;这4种基因的基因组全长分别为19337 bp (5个外显子、4个内含子)、26884 bp (8个外显子、7个内含子)、1341 bp (1个外显子)和49692 bp (14个外显子、13个内含子),BdornSyb、BdorSyt1、Bdorelav的结构域在近缘物种中高度保守;PCR克隆结果表明,这4种基因的CDS序列长度均在500 bp以上,与生物信息学分析结果相符;进化及基因组结构分析显示,4种基因在双翅目昆虫中高度保守;表达模式分析表明,4种基因在橘小实蝇外周感觉器官均有表达,其中BdornSyb、BdorSyt1和BdorBrp在主要嗅觉器官——触角和下颚须中表现出较高的表达水平。本研究在橘小实蝇中鉴定了4种泛神经元表达候选基因,这些结果为未来构建橘小实蝇的泛神经元标记体系提供了基础。
害虫中枢神经功能研究是开发精准行为调控技术的基础。尽管基于遗传操作的神经标记技术在这一领域发挥了重要作用,但针对以橘小实蝇(Bactrocera dorsalis)为代表的非模式昆虫,此类技术仍相对匮乏。本研究旨在鉴定橘小实蝇的4种泛神经元表达基因,为构建橘小实蝇神经标记体系奠定基础。本研究团队运用生物信息学和分子生物学技术,对橘小实蝇的泛神经元表达基因的基因组结构进行了鉴定和分析,并验证了其全长序列及外周表达模式。结果表明,通过参考果蝇的4种泛神经元表达基因,在橘小实蝇中鉴定出4种同源基因,即BdornSyb、BdorSyt1、Bdorelav和BdorBrp;这4种基因的基因组全长分别为
2026, 17(2): 247-254.
doi: 10.15886/j.cnki.rdswxb.20250081
摘要:
蜂产品中的农药残留对蜜蜂健康的危害日益受到关注。喙伸反应(proboscis extension reflex,PER)适用于评价农药对蜜蜂行为的影响。本研究旨在明确中华蜜蜂工蜂长期经口暴露于蜂粮中残留剂量的联苯菊酯及其混剂对其嗅觉和学习能力的影响。结果表明,经口饲喂含残留剂量联苯菊酯及其混剂(单独或混合)的蜂粮10 d后,多种药剂处理组显著降低工蜂的存活率,但对其体重无显著性影响。处理组工蜂对低浓度蔗糖溶液(质量分数分别为0.1%、1.0%、3.0%和10.0%)的敏感性显著降低,学习能力也显著降低。因此,蜜蜂长期同时暴露于多种不同作用机制的杀虫剂和杀菌剂残留,对其存活和学习能力产生显著负面影响,进而威胁到蜂群的健康发展。
蜂产品中的农药残留对蜜蜂健康的危害日益受到关注。喙伸反应(proboscis extension reflex,PER)适用于评价农药对蜜蜂行为的影响。本研究旨在明确中华蜜蜂工蜂长期经口暴露于蜂粮中残留剂量的联苯菊酯及其混剂对其嗅觉和学习能力的影响。结果表明,经口饲喂含残留剂量联苯菊酯及其混剂(单独或混合)的蜂粮10 d后,多种药剂处理组显著降低工蜂的存活率,但对其体重无显著性影响。处理组工蜂对低浓度蔗糖溶液(质量分数分别为0.1%、1.0%、3.0%和10.0%)的敏感性显著降低,学习能力也显著降低。因此,蜜蜂长期同时暴露于多种不同作用机制的杀虫剂和杀菌剂残留,对其存活和学习能力产生显著负面影响,进而威胁到蜂群的健康发展。
2026, 17(2): 255-264.
doi: 10.15886/j.cnki.rdswxb.20240159
摘要:
溶藻弧菌是一种海洋常见革兰氏阴性细菌,广泛存在于水产养殖环境中,它对养殖鱼类、贝类和对虾都具有极强的侵染性和致病性,其导致的弧菌病给养殖业造成了巨大的经济损失。tatD基因编码具有核酸酶活性的蛋白,其功能与细菌生物被膜形成及毒力调控相关。本研究利用基因敲除技术研究了溶藻弧菌HN08155菌株的tatD基因在菌体生长与生物被膜形成过程中的功能。研究结果表明,溶藻弧菌HN08155菌株含有3个tatD基因,在正常营养条件下tatD基因不影响细菌生长,在低营养条件下对细菌的生长具有调节作用;分泌到胞外的TatD蛋白具有核酸酶活性,野生株培养物上清液降解DNA的能力高于tatD基因缺失菌株;在0.1% Triton X-100 的诱导下,tatD基因缺失株自溶率显著高于野生株;tatD基因缺失后,溶藻弧菌生物被膜量与厚度显著增加。
溶藻弧菌是一种海洋常见革兰氏阴性细菌,广泛存在于水产养殖环境中,它对养殖鱼类、贝类和对虾都具有极强的侵染性和致病性,其导致的弧菌病给养殖业造成了巨大的经济损失。tatD基因编码具有核酸酶活性的蛋白,其功能与细菌生物被膜形成及毒力调控相关。本研究利用基因敲除技术研究了溶藻弧菌HN08155菌株的tatD基因在菌体生长与生物被膜形成过程中的功能。研究结果表明,溶藻弧菌HN08155菌株含有3个tatD基因,在正常营养条件下tatD基因不影响细菌生长,在低营养条件下对细菌的生长具有调节作用;分泌到胞外的TatD蛋白具有核酸酶活性,野生株培养物上清液降解DNA的能力高于tatD基因缺失菌株;在0.1% Triton X-100 的诱导下,tatD基因缺失株自溶率显著高于野生株;tatD基因缺失后,溶藻弧菌生物被膜量与厚度显著增加。
2026, 17(2): 265-273.
doi: 10.15886/j.cnki.rdswxb.20240157
摘要:
为了探讨镉和菲暴露对文蛤 (Meretrix meretrix)氧化应激反应及解毒代谢的影响,测定了镉单一暴露、菲单一暴露和镉-菲联合暴露下文蛤外套膜超氧化物歧化酶(SOD)、过氧化氢酶(CAT)、谷胱甘肽硫转移酶(GST)的活性变化和丙二醛(MDA)的含量变化,以及金属硫蛋白基因(metallothionein,MT)和热休克蛋白70 (heat shock protein70,hsp70)基因表达量的变化情况。研究结果表明,实验过程中各处理组SOD活性和GST活性大部分较对照组显著性升高(P<0.05),除了菲单一处理组,CAT活性和MDA含量大部分较对照组显著性升高(P<0.05)。各处理组MT基因均被显著诱导(P<0.05),除镉单一处理组,hsp70基因均较对照组被显著性诱导(P<0.05)。暴露3 d时,除hsp70基因的表达,镉和菲联合暴露对其他指标均存在显著交互作用(P<0.05);暴露7 d时,除CAT酶活性和MDA含量,镉和菲联合暴露对其他指标均存在显著交互作用(P<0.05)。结果表明,大部分处理组中镉和菲显著提高文蛤氧化应激相关酶活性,MT基因和hsp70基因被诱导对机体进行解毒和调节,提高机体抗刺激和生存能力。
为了探讨镉和菲暴露对文蛤 (Meretrix meretrix)氧化应激反应及解毒代谢的影响,测定了镉单一暴露、菲单一暴露和镉-菲联合暴露下文蛤外套膜超氧化物歧化酶(SOD)、过氧化氢酶(CAT)、谷胱甘肽硫转移酶(GST)的活性变化和丙二醛(MDA)的含量变化,以及金属硫蛋白基因(metallothionein,MT)和热休克蛋白70 (heat shock protein70,hsp70)基因表达量的变化情况。研究结果表明,实验过程中各处理组SOD活性和GST活性大部分较对照组显著性升高(P<0.05),除了菲单一处理组,CAT活性和MDA含量大部分较对照组显著性升高(P<0.05)。各处理组MT基因均被显著诱导(P<0.05),除镉单一处理组,hsp70基因均较对照组被显著性诱导(P<0.05)。暴露3 d时,除hsp70基因的表达,镉和菲联合暴露对其他指标均存在显著交互作用(P<0.05);暴露7 d时,除CAT酶活性和MDA含量,镉和菲联合暴露对其他指标均存在显著交互作用(P<0.05)。结果表明,大部分处理组中镉和菲显著提高文蛤氧化应激相关酶活性,MT基因和hsp70基因被诱导对机体进行解毒和调节,提高机体抗刺激和生存能力。
2026, 17(2): 274-288.
doi: 10.15886/j.cnki.rdswxb.20250055
摘要:
本文以木薯(Manihot esculenta Crantz)加工产生的木薯渣有机固废为研究对象,探究其在中温(37±1)℃、高温(60±1)℃下,不同发酵TS (Total Solids)质量分数分别为10%、20%和30%及接种量质量分数为30%和50%的序批式发酵特性,明确了木薯渣厌氧消化的产气潜力,产气规律及微生物群落分布特征,并通过修正的Gompertz模型对累积产甲烷量进行了相关性拟合。结果表明,高温组产气效率显著高于中温组,且高温发酵仅需3~6 d即达到产气峰值,相较中温缩短6~9 d。以TS质量分数为10%、接种量质量分数为50%的实验组的产气量、甲烷含量最好,平均甲烷体积分数为54%,原料产气率为666.48 mL·g−1TS,产甲烷率为346.96 mL·g−1TS,SCOD(Soluble Chemical Oxygen Demand)降解率达到71.25%。在探究微生物群落分布特征中,不同试验组在细菌/古细菌门水平和属水平的差异中优势菌群受温度和TS影响较大,高温条件能够促进氢营养型甲烷代谢的优势菌群如Methanobacterium(49.84%)和Methanoculleus(24.92%)显著富集,使反应系统获得更好的甲烷收率。从结果可以得出,以木薯渣单独作为沼气发酵原料,控制适宜的TS浓度,提升接种量和发酵温度,能够在短时间内获得理想的沼气回收率。该研究结果可为木薯渣厌氧发酵的工艺优化提供参考。
本文以木薯(Manihot esculenta Crantz)加工产生的木薯渣有机固废为研究对象,探究其在中温(37±1)℃、高温(60±1)℃下,不同发酵TS (Total Solids)质量分数分别为10%、20%和30%及接种量质量分数为30%和50%的序批式发酵特性,明确了木薯渣厌氧消化的产气潜力,产气规律及微生物群落分布特征,并通过修正的Gompertz模型对累积产甲烷量进行了相关性拟合。结果表明,高温组产气效率显著高于中温组,且高温发酵仅需3~6 d即达到产气峰值,相较中温缩短6~9 d。以TS质量分数为10%、接种量质量分数为50%的实验组的产气量、甲烷含量最好,平均甲烷体积分数为54%,原料产气率为666.48 mL·g−1TS,产甲烷率为346.96 mL·g−1TS,SCOD(Soluble Chemical Oxygen Demand)降解率达到71.25%。在探究微生物群落分布特征中,不同试验组在细菌/古细菌门水平和属水平的差异中优势菌群受温度和TS影响较大,高温条件能够促进氢营养型甲烷代谢的优势菌群如Methanobacterium(49.84%)和Methanoculleus(24.92%)显著富集,使反应系统获得更好的甲烷收率。从结果可以得出,以木薯渣单独作为沼气发酵原料,控制适宜的TS浓度,提升接种量和发酵温度,能够在短时间内获得理想的沼气回收率。该研究结果可为木薯渣厌氧发酵的工艺优化提供参考。
2026, 17(2): 289-297.
doi: 10.15886/j.cnki.rdswxb.20240181
摘要:
利用微卫星和单核苷酸多态性标记检测坡垒(Hopea hainanensis)母树与子代的基因型,由此推断坡垒的繁殖方式。微卫星标记显示10个坡垒家系的母本与子代在12个微卫星位点上具有完全相同的基因型组成。随机选择4个家系通过简化基因组测序分析单核苷酸多态性(SNP)的变异模式,发现母树和子代在绝大多数SNP变异位点上保持一致,有性生殖产生这一变异模式的可能性几乎为零。微卫星和SNP标记分析均支持坡垒的繁殖方式为无融合生殖。作为同源四倍体,坡垒不能通过减数分裂产生能育配子,无融合生殖生产种子是其维持和更新种群的必然途径。体细胞突变是无融合生殖产生变异的主要途径,因此,要恢复坡垒种群的遗传变异,必须严格保护现存的坡垒种群,避免多样性的进一步丧失;同时利用高通量测序筛选变异种苗,在自然生境中重建坡垒种群,逐步恢复遗传多样性,实现其长期稳定续存。
利用微卫星和单核苷酸多态性标记检测坡垒(Hopea hainanensis)母树与子代的基因型,由此推断坡垒的繁殖方式。微卫星标记显示10个坡垒家系的母本与子代在12个微卫星位点上具有完全相同的基因型组成。随机选择4个家系通过简化基因组测序分析单核苷酸多态性(SNP)的变异模式,发现母树和子代在绝大多数SNP变异位点上保持一致,有性生殖产生这一变异模式的可能性几乎为零。微卫星和SNP标记分析均支持坡垒的繁殖方式为无融合生殖。作为同源四倍体,坡垒不能通过减数分裂产生能育配子,无融合生殖生产种子是其维持和更新种群的必然途径。体细胞突变是无融合生殖产生变异的主要途径,因此,要恢复坡垒种群的遗传变异,必须严格保护现存的坡垒种群,避免多样性的进一步丧失;同时利用高通量测序筛选变异种苗,在自然生境中重建坡垒种群,逐步恢复遗传多样性,实现其长期稳定续存。
2026, 17(2): 298-305.
doi: 10.15886/j.cnki.rdswxb.20240198
摘要:
为了进一步调查清楚江西赣南九连山地区的丹霞地貌的植物资源,采用样线调查法对丹霞景区的植物进行了调查,结果在龙南市小武当山景区发现一爵床属植物新变种——长毛杜根藤(Justicia quadrifaria var. hirsuta Xu),该变种和模式变种杜根藤(Justicia quadrifaria (Nees) Anderson)的区别在于茎﹑叶柄﹑叶片两面﹑苞片﹑萼片和花冠筒外面均被1~3 mm的白色开展长硬毛;而杜根藤的茎被倒向易脱落的短柔毛,叶片两面被易脱落的短柔毛,叶柄﹑苞片﹑萼片和花冠筒外面均被短柔毛。系统发育学分析也支持该变种的划分。该变种的发现进一步丰富了该属植物的物种多样性,也可为该类植物的开发利用提供新的参考。
为了进一步调查清楚江西赣南九连山地区的丹霞地貌的植物资源,采用样线调查法对丹霞景区的植物进行了调查,结果在龙南市小武当山景区发现一爵床属植物新变种——长毛杜根藤(Justicia quadrifaria var. hirsuta Xu),该变种和模式变种杜根藤(Justicia quadrifaria (Nees) Anderson)的区别在于茎﹑叶柄﹑叶片两面﹑苞片﹑萼片和花冠筒外面均被1~3 mm的白色开展长硬毛;而杜根藤的茎被倒向易脱落的短柔毛,叶片两面被易脱落的短柔毛,叶柄﹑苞片﹑萼片和花冠筒外面均被短柔毛。系统发育学分析也支持该变种的划分。该变种的发现进一步丰富了该属植物的物种多样性,也可为该类植物的开发利用提供新的参考。
2026, 17(2): 306-313.
doi: 10.15886/j.cnki.rdswxb.20240183
摘要:
为评估横琴粤澳深度合作区芒洲湿地公园的维管植物现状,本研究通过野外调查与历史资料分析,系统研究了该区域维管植物的资源组成、区系特征及外来入侵物种分布。结果表明:1)湿地公园共记录有维管植物245种,隶属86科202属;其中,被子植物占95.51%(234种),蕨类和裸子植物分别占3.7%和0.8%;植物生活型以草本为主(47.3%),陆生植物占89.4%;2)植物区系具有显著的热带性,热带分布型的科和属分别占56.98%和83.17%,与珠三角其他湿地公园区系特征一致;3)发现43种外来入侵植物,其中,一级入侵种(如马缨丹Lantana camara、薇甘菊Mikania micrantha)占比达30.23%,表明湿地生态系统存在生态风险;4)记录到国家Ⅱ级保护植物3种(海南红豆Ormosia pinnata、海南龙血树Dracaena cambodiana等)及广东省重点保护植物1种。本研究确认了芒洲湿地公园自2017年建成以来的植物资源情况,且发现外来入侵植物存在一定的生态风险。建议采用基于自然的解决方案(NbS),加强本土植物利用、优化入侵物种监测体系,统筹生态修复与社区共治,以提升湿地生态系统稳定性及管理效能,本研究为粤港澳大湾区滨海湿地生态管理提供了重要数据支撑。
为评估横琴粤澳深度合作区芒洲湿地公园的维管植物现状,本研究通过野外调查与历史资料分析,系统研究了该区域维管植物的资源组成、区系特征及外来入侵物种分布。结果表明:1)湿地公园共记录有维管植物245种,隶属86科202属;其中,被子植物占95.51%(234种),蕨类和裸子植物分别占3.7%和0.8%;植物生活型以草本为主(47.3%),陆生植物占89.4%;2)植物区系具有显著的热带性,热带分布型的科和属分别占56.98%和83.17%,与珠三角其他湿地公园区系特征一致;3)发现43种外来入侵植物,其中,一级入侵种(如马缨丹Lantana camara、薇甘菊Mikania micrantha)占比达30.23%,表明湿地生态系统存在生态风险;4)记录到国家Ⅱ级保护植物3种(海南红豆Ormosia pinnata、海南龙血树Dracaena cambodiana等)及广东省重点保护植物1种。本研究确认了芒洲湿地公园自2017年建成以来的植物资源情况,且发现外来入侵植物存在一定的生态风险。建议采用基于自然的解决方案(NbS),加强本土植物利用、优化入侵物种监测体系,统筹生态修复与社区共治,以提升湿地生态系统稳定性及管理效能,本研究为粤港澳大湾区滨海湿地生态管理提供了重要数据支撑。
2026, 17(2): 314-323.
doi: 10.15886/j.cnki.rdswxb.20240170
摘要:
内质网是真核细胞蛋白加工的重要场所,Sec62作为内质网易位复合体的重要组成部分,在机体生长发育及应激调节过程中具有重要作用。本研究对不同生育阶段及致病过程PcSec62基因转录水平进行检测,通过CRISPR/Cas9基因编辑获得辣椒疫霉(Phytophthora capsici)PcSec62基因敲除突变体ΔPcsec62及回补菌株ΔPcsec62-C,以野生型及空载菌株为对照,对突变体进行生物表型分析。结果显示,孢子囊及侵染阶段PcSec62转录表达显著增高, ΔPcsec62突变体生长及产孢能力显著下降,且菌丝极性生长受阻膨大体显著增多;同时ΔPcsec62菌株对于非生物胁迫的耐受能力和致病能力显著下降。上述结果表明PcSec62参与调控辣椒疫霉生长、发育、非生物胁迫响应及致病性过程。
内质网是真核细胞蛋白加工的重要场所,Sec62作为内质网易位复合体的重要组成部分,在机体生长发育及应激调节过程中具有重要作用。本研究对不同生育阶段及致病过程PcSec62基因转录水平进行检测,通过CRISPR/Cas9基因编辑获得辣椒疫霉(Phytophthora capsici)PcSec62基因敲除突变体ΔPcsec62及回补菌株ΔPcsec62-C,以野生型及空载菌株为对照,对突变体进行生物表型分析。结果显示,孢子囊及侵染阶段PcSec62转录表达显著增高, ΔPcsec62突变体生长及产孢能力显著下降,且菌丝极性生长受阻膨大体显著增多;同时ΔPcsec62菌株对于非生物胁迫的耐受能力和致病能力显著下降。上述结果表明PcSec62参与调控辣椒疫霉生长、发育、非生物胁迫响应及致病性过程。
2026, 17(2): 324-336.
doi: 10.15886/j.cnki.rdswxb.20240140
摘要:
番茄(Solanum lycopersicum)是遗传学和分子生物学的研究模型。近年来,番茄内参基因的筛选已有较多的研究报道,但关于外源植物激素处理的种类较少,因此,本研究尝试筛选番茄在不同外源植物激素处理和不同组织部位中稳定表达的内参基因。为筛选番茄不同组织部位及植物激素处理下稳定表达的内参基因,以DANJ、EF-1α、ACT、UBI、APT、CAC、TIP41和 RPL8作为候选内参基因,在生长素、赤霉素、脱落酸、细胞分裂素、水杨酸、油菜素内酯、乙烯和不同组织部位8种试验条件下,利用geNorm、NormFinder、BestKeeper、Delta CT和RefFinder等算法对候选内参基因的稳定性进行综合评估,并通过生长素响应基因SlGH3.4对内参基因的稳定性进行验证。结果显示,APT是生长素、赤霉素、脱落酸、油菜素内酯处理和不同组织部位中表达最稳定的内参基因,UBI是全部样品中、细胞分裂素和水杨酸处理下最稳定的内参基因;TIP41是乙烯处理下表达最稳定的内参基因。最后,以综合排名较稳定的APT作为内参基因时发现,SlGH3.4基因的表达水平在生长素(IAA)处理条件下显示出相似的趋势,而稳定性较差的RPL8基因未能对目的基因的表达量进行准确校正。该研究结果可为后续番茄响应外源激素处理的基因表达网络分析和分子调控机制研究提供理论支撑。
番茄(Solanum lycopersicum)是遗传学和分子生物学的研究模型。近年来,番茄内参基因的筛选已有较多的研究报道,但关于外源植物激素处理的种类较少,因此,本研究尝试筛选番茄在不同外源植物激素处理和不同组织部位中稳定表达的内参基因。为筛选番茄不同组织部位及植物激素处理下稳定表达的内参基因,以DANJ、EF-1α、ACT、UBI、APT、CAC、TIP41和 RPL8作为候选内参基因,在生长素、赤霉素、脱落酸、细胞分裂素、水杨酸、油菜素内酯、乙烯和不同组织部位8种试验条件下,利用geNorm、NormFinder、BestKeeper、Delta CT和RefFinder等算法对候选内参基因的稳定性进行综合评估,并通过生长素响应基因SlGH3.4对内参基因的稳定性进行验证。结果显示,APT是生长素、赤霉素、脱落酸、油菜素内酯处理和不同组织部位中表达最稳定的内参基因,UBI是全部样品中、细胞分裂素和水杨酸处理下最稳定的内参基因;TIP41是乙烯处理下表达最稳定的内参基因。最后,以综合排名较稳定的APT作为内参基因时发现,SlGH3.4基因的表达水平在生长素(IAA)处理条件下显示出相似的趋势,而稳定性较差的RPL8基因未能对目的基因的表达量进行准确校正。该研究结果可为后续番茄响应外源激素处理的基因表达网络分析和分子调控机制研究提供理论支撑。
2026, 17(2): 337-346.
doi: 10.15886/j.cnki.rdswxb.20240134
摘要:
为了探索金枕榴莲果实矿质营养元素对果实品质的作用,筛选影响果实品质的主要矿质元素因子,以海南省种植的金枕榴莲品种为研究对象,对果实的外在形态和内在品质指标及11种矿质元素进行相关性和通径系数分析。相关性分析结果表明,可溶性固形物含量与硫(S)含量呈显著负相关;总酸含量与钙(Ca)、硼(B)含量呈极显著正相关;维生素C含量与镁(Mg)、S含量呈显著正相关;糖酸比与B含量呈显著负相关;固酸比与Ca、B含量呈极显著负相关。通径分析结果表明,果实各矿质元素对品质指标的影响存在一定差异,其中对可溶性固形物主要影响元素有氮(N)、Mg、锌(Zn)、锰(Mn);对可溶性糖含量主要影响元素有B、Mn、Zn、N;对果实总酸含量主要影响元素有钾(K)、N、Mg、Zn;对维生素C含量主要影响元素有S、铁(Fe)、Mg、Zn;对糖酸比主要影响元素有K、Zn、Mn、B;对固酸比主要影响元素有Mg、Zn、Fe、Mn。综上所述,K、N、Ca、Mg、Zn、B等元素为影响榴莲果实品质的主要元素,是各个矿质元素协同调控的综合结果。结合海南本地土壤及果实养分含量,生产中可通过适当增施K、Mg、Zn、B肥,同时协调各元素之间的施肥比例,从而提升果实产量和品质。
为了探索金枕榴莲果实矿质营养元素对果实品质的作用,筛选影响果实品质的主要矿质元素因子,以海南省种植的金枕榴莲品种为研究对象,对果实的外在形态和内在品质指标及11种矿质元素进行相关性和通径系数分析。相关性分析结果表明,可溶性固形物含量与硫(S)含量呈显著负相关;总酸含量与钙(Ca)、硼(B)含量呈极显著正相关;维生素C含量与镁(Mg)、S含量呈显著正相关;糖酸比与B含量呈显著负相关;固酸比与Ca、B含量呈极显著负相关。通径分析结果表明,果实各矿质元素对品质指标的影响存在一定差异,其中对可溶性固形物主要影响元素有氮(N)、Mg、锌(Zn)、锰(Mn);对可溶性糖含量主要影响元素有B、Mn、Zn、N;对果实总酸含量主要影响元素有钾(K)、N、Mg、Zn;对维生素C含量主要影响元素有S、铁(Fe)、Mg、Zn;对糖酸比主要影响元素有K、Zn、Mn、B;对固酸比主要影响元素有Mg、Zn、Fe、Mn。综上所述,K、N、Ca、Mg、Zn、B等元素为影响榴莲果实品质的主要元素,是各个矿质元素协同调控的综合结果。结合海南本地土壤及果实养分含量,生产中可通过适当增施K、Mg、Zn、B肥,同时协调各元素之间的施肥比例,从而提升果实产量和品质。
2026, 17(2): 347-354.
doi: 10.15886/j.cnki.rdswxb.20250091
摘要:
滨水公园作为激发居民体力活动的关键载体,其空间特征的健康效应在热带滨海地区亟待深化研究。本研究以海口市典型滨海公园世纪公园为研究对象,综合运用空间句法分析与行为观测法,从空间组织特征(整合度、连接度)和形态特征(可进入面积、形状指数)两个维度,分析其与体力活动(包括锻炼类和休闲类)密度的相关性。结果表明:1)傍晚时段,体力活动在各空间表现出较为明显的分异特征;2)空间组织特征显著促进活动密度(整合度相关系数为 0.76,连接度相关系数为 0.68),其中整合度贡献率占比达63.2%;3)空间形态特征(面积、形状指数)与活动密度无显著相关性(P>0.05),证实人群聚集更受拓扑关系而非几何属性支配。建议通过重点提升关键节点与路径的空间可达性(连接度与整合度)、优化核心空间功能复合性与舒适性、改善边缘空间连接性,植入差异化场景分流压力,构建支持体力活动的热带气候适应性城市滨海公园环境。
滨水公园作为激发居民体力活动的关键载体,其空间特征的健康效应在热带滨海地区亟待深化研究。本研究以海口市典型滨海公园世纪公园为研究对象,综合运用空间句法分析与行为观测法,从空间组织特征(整合度、连接度)和形态特征(可进入面积、形状指数)两个维度,分析其与体力活动(包括锻炼类和休闲类)密度的相关性。结果表明:1)傍晚时段,体力活动在各空间表现出较为明显的分异特征;2)空间组织特征显著促进活动密度(整合度相关系数为 0.76,连接度相关系数为 0.68),其中整合度贡献率占比达63.2%;3)空间形态特征(面积、形状指数)与活动密度无显著相关性(P>0.05),证实人群聚集更受拓扑关系而非几何属性支配。建议通过重点提升关键节点与路径的空间可达性(连接度与整合度)、优化核心空间功能复合性与舒适性、改善边缘空间连接性,植入差异化场景分流压力,构建支持体力活动的热带气候适应性城市滨海公园环境。
下载排行
阅读排行
引用排行
摘要
HTML全文
[PDF 1605KB]
Email alert
RSS