尊敬的读者、作者、审稿人, 关于本刊的投稿、审稿、编辑和出版的任何问题, 您可以本页添加留言。我们将尽快给您答复。谢谢您的支持!
用微信扫码二维码
分享至好友和朋友圈
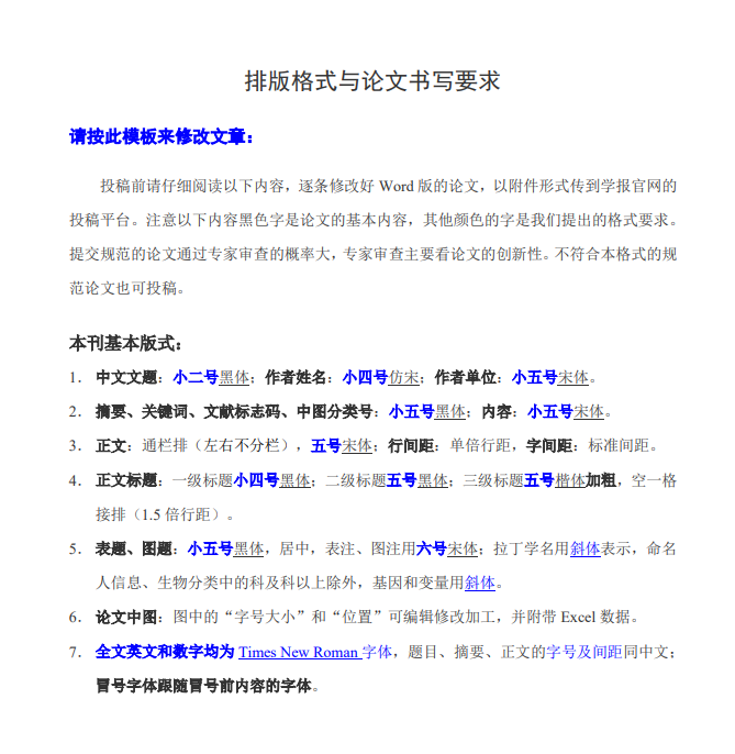
其他格式细则见下载中心《排版格式与论文书写要求》,请务必按要求修改格式。
主管: 海南省教育厅
主办: 海南大学
ISSN: 1674-7054
CN: 46-1092/S
芋螺毒素Lv68的一步氧化及其对乙酰胆碱受体的阻断活性
鱼类神经坏死病毒衣壳蛋白MCP和鮰爱德华氏菌外膜蛋白ompN1融合基因的原核表达
槟榔碱合成前体物质的空间分布及槟榔碱合成通路解析
60Co-γ和电子束辐照对紫薇种子萌发及幼苗生长的影响
维氏气单胞菌ΔexsA1减毒株对宿主免疫原性研究
豆大蓟马在海南发生及防治的研究进展
虫生真菌防治农作物害虫的研究进展
乳酸乳球菌电击转化方法的优化
海南岛气候特征分析
火龙果采后病原菌的鉴定及其防控处理的优化
利用3,5-二硝基水杨酸法测定菜用甘薯叶中的多糖含量
海南红树林植物资源现状及其保护策略
微信公众号
Email alert
RSS
严正声明
喜讯 | 我刊入选中国COAJ及国际权威数据库!
共谋热带期刊高质量发展 热区高校联盟·期刊发展研讨会顺利召开
张铁明理事长、张月红编审莅临学报编辑部指导期刊建设工作
海南大学《热带生物学报(中英文)》首届青年编委会第一次工作会议在三亚顺利举行
喜报:《热带生物学报(中英文)》连续入选“中国科技核心期刊”(2025年版)
《热带生物学报(中英文)》编辑部赴海南国家公园研究院调研交流
喜报!《热带生物学报(中英文)》被CABI数据库收录