Current Issue
2026 Vol.17 NO.2
2026,
17(2):
165-174.
doi: 10.15886/j.cnki.rdswxb.20240185
Abstract:
To clarify the effects of aluminum stress on latex yield, physiological parameters and tapping panel dryness (TPD) of mature rubber trees (Hevea brasiliensis), rubber trees of clone Reyan7-33-97 tapped for eight-years were treated with AlCl3 solution at different concentrations. Two control solutions with different pH values (T0 was treated with ultrapure water of pH7.0 and T1 was treated with ultrapure water solution of pH adjusted to 4.2 by hydrochloric acid) and four concentrations (i.e. 50, 100, 200 and 400 mmol·L−1) of AlCl3 solutions with pH4.2 were applied just above the tapping cut. The rubber trees were tapped regularly and the latex volume, dry rubber yield, latex physiological parameters, TPD incidence and grade were observed in the early, middle and late stage of the treatment. The results showed that the harvested latex volume and dry rubber yield increased in the early stage of aluminum treatment, decreased to the same level as the control in the middle stage, and was lower than the control in the late stage, while the total latex volume and dry rubber yield of the 10 tappings after Al treatment were not significantly different from those of the control. Aluminum treatment increased dry rubber content, lutoid bursting index of the early latex and thiols content of late latex, indicating that aluminum treatment led to the decrease of latex flow capacity. Meanwhile aluminum treatment decreased latex sucrose content, and Mg2+ content of latex at the middle and late stages, and increased the inorganic phosphor content of latex at the late stage, which indicates that aluminum treatment also led to the decrease of rubber regeneration ability. High concentration aluminum treatment increased the incidence and grade of TPD. In summary, aluminum solution with a high concentration of 50 mmol·L−1 can increase latex yield in the short term and maintain the stability of dry latex production in a certain period of time, but it leads to the decline of the latex flow and regeneration capacity, inducing the occurrence of TPD. High concentration of Al is not conducive to maintaining the long-term latex production stability.
To clarify the effects of aluminum stress on latex yield, physiological parameters and tapping panel dryness (TPD) of mature rubber trees (Hevea brasiliensis), rubber trees of clone Reyan7-33-97 tapped for eight-years were treated with AlCl3 solution at different concentrations. Two control solutions with different pH values (T0 was treated with ultrapure water of pH7.0 and T1 was treated with ultrapure water solution of pH adjusted to 4.2 by hydrochloric acid) and four concentrations (i.e. 50, 100, 200 and 400 mmol·L−1) of AlCl3 solutions with pH4.2 were applied just above the tapping cut. The rubber trees were tapped regularly and the latex volume, dry rubber yield, latex physiological parameters, TPD incidence and grade were observed in the early, middle and late stage of the treatment. The results showed that the harvested latex volume and dry rubber yield increased in the early stage of aluminum treatment, decreased to the same level as the control in the middle stage, and was lower than the control in the late stage, while the total latex volume and dry rubber yield of the 10 tappings after Al treatment were not significantly different from those of the control. Aluminum treatment increased dry rubber content, lutoid bursting index of the early latex and thiols content of late latex, indicating that aluminum treatment led to the decrease of latex flow capacity. Meanwhile aluminum treatment decreased latex sucrose content, and Mg2+ content of latex at the middle and late stages, and increased the inorganic phosphor content of latex at the late stage, which indicates that aluminum treatment also led to the decrease of rubber regeneration ability. High concentration aluminum treatment increased the incidence and grade of TPD. In summary, aluminum solution with a high concentration of 50 mmol·L−1 can increase latex yield in the short term and maintain the stability of dry latex production in a certain period of time, but it leads to the decline of the latex flow and regeneration capacity, inducing the occurrence of TPD. High concentration of Al is not conducive to maintaining the long-term latex production stability.
2026,
17(2):
175-183.
doi: 10.15886/j.cnki.rdswxb.20240191
Abstract:
To investigate the low-nitrogen tolerance characteristics of Paspalum vaginatum, this study selected 10 Paspalum vaginatum germplasm accessions as experimental materials. A hydroponic method was applied with two nitrogen concentration treatments: full nitrogen (5.0 mmol·L−1) and 1/100 nitrogen (0.05 mmol·L−1), for a duration of 30 days. Eighteen agronomic traits, including chlorophyll content, shoot fresh weight, and turfgrass height, were measured after treatment, and variance analysis was conducted to compare and explore the low-nitrogen tolerance characteristics of the 10 germplasm accessions. A comprehensive evaluation of low-nitrogen tolerance was performed. The results showed that, compared to normal nitrogen treatment, indicators such as shoot fresh weight, shoot dry weight, total tillers length and tillers number significantly decreased under low nitrogen treatment, while indicators such as fresh weight ratio of root shoot, dry weight ratio of root shoot, shoot dry matter content and root dry matter content significantly increased. Through correlation analysis, principal component analysis, and membership function analysis, two low-nitrogen-tolerant Paspalum vaginatum, 17USA-03 and 17HN-39, were selected.
To investigate the low-nitrogen tolerance characteristics of Paspalum vaginatum, this study selected 10 Paspalum vaginatum germplasm accessions as experimental materials. A hydroponic method was applied with two nitrogen concentration treatments: full nitrogen (5.0 mmol·L−1) and 1/100 nitrogen (0.05 mmol·L−1), for a duration of 30 days. Eighteen agronomic traits, including chlorophyll content, shoot fresh weight, and turfgrass height, were measured after treatment, and variance analysis was conducted to compare and explore the low-nitrogen tolerance characteristics of the 10 germplasm accessions. A comprehensive evaluation of low-nitrogen tolerance was performed. The results showed that, compared to normal nitrogen treatment, indicators such as shoot fresh weight, shoot dry weight, total tillers length and tillers number significantly decreased under low nitrogen treatment, while indicators such as fresh weight ratio of root shoot, dry weight ratio of root shoot, shoot dry matter content and root dry matter content significantly increased. Through correlation analysis, principal component analysis, and membership function analysis, two low-nitrogen-tolerant Paspalum vaginatum, 17USA-03 and 17HN-39, were selected.
2026,
17(2):
184-197.
doi: 10.15886/j.cnki.rdswxb.20250061
Abstract:
Nine tea samples, including Hainan assamica black tea (Camellia sinensis var. assamica), Yunnan assamica black tea and their blended black tea at different ratios, were selected to investigate the quality evolution pattern of Hainan assamica black tea in the blended processing process. The effects of tea variety, harvesting season, and blending ratio on volatile compounds, sensory attributes, and nutrient components were analyzed. Results demonstrated that early-spring Hainan assamica black tea exhibited optimal performance in appearance, infusion color, and taste (83.02 score). Key nutritional determinants of tea flavor included ash content, soluble sugars, total phenols, total flavonoids, and catechin levels. Volatile profiling identified linalool, methyl salicylate, phenylacetaldehyde, and α-ionone as characteristic aroma compounds. Multivariate analysis revealed that blending ratio, harvesting season, and tea variety constituted principal factors influencing compositional differences. The tea sample LH6 (20% Hainan assamica black tea + 80% Yunnan assamica black tea) had the highest sensory score (80.46 score), which was closest to that of the tea sample LH1 and significantly higher than those of the other blended samples. Its infusion color was bright indigo red, and its aroma was honey-like, fat, and minty refreshing. It is concluded that early-spring Hainan assamica black tea combines superior sensory attributes with functional component enrichment. The research results can clarify the contribution threshold of Hainan assamica variety in blending, and reveal the regulatory mechanism of season and variety on its characteristic flavor.
Nine tea samples, including Hainan assamica black tea (Camellia sinensis var. assamica), Yunnan assamica black tea and their blended black tea at different ratios, were selected to investigate the quality evolution pattern of Hainan assamica black tea in the blended processing process. The effects of tea variety, harvesting season, and blending ratio on volatile compounds, sensory attributes, and nutrient components were analyzed. Results demonstrated that early-spring Hainan assamica black tea exhibited optimal performance in appearance, infusion color, and taste (83.02 score). Key nutritional determinants of tea flavor included ash content, soluble sugars, total phenols, total flavonoids, and catechin levels. Volatile profiling identified linalool, methyl salicylate, phenylacetaldehyde, and α-ionone as characteristic aroma compounds. Multivariate analysis revealed that blending ratio, harvesting season, and tea variety constituted principal factors influencing compositional differences. The tea sample LH6 (20% Hainan assamica black tea + 80% Yunnan assamica black tea) had the highest sensory score (80.46 score), which was closest to that of the tea sample LH1 and significantly higher than those of the other blended samples. Its infusion color was bright indigo red, and its aroma was honey-like, fat, and minty refreshing. It is concluded that early-spring Hainan assamica black tea combines superior sensory attributes with functional component enrichment. The research results can clarify the contribution threshold of Hainan assamica variety in blending, and reveal the regulatory mechanism of season and variety on its characteristic flavor.
2026,
17(2):
198-206.
doi: 10.15886/j.cnki.rdswxb.20230113
Abstract:
Pitaya (Hylocereus spp.), a high-value tropical fruit crop, has seen continuous expansion in pitaya producing areas across Hainan, Guangdong, and Guangxi in China. However, yield limitations caused by differential self-compatibility among cultivars remain a critical challenge. Optimal pollination strategies for three major pitaya cultivars ('Dahong', 'Spineless Huanglong', and 'Yanwuo') were systematically evaluated through controlled pollination experiments. Significant phenological variations were observed in these experiments. Pitaya 'Dahong' and 'Spineless Huanglong' required 18 days for floral development and 30 days for fruit maturation, while pitaya 'Yanwuo' needed 50 days and 90 days, respectively. Reproductive analysis revealed complete self-incompatibility in 'Spineless Huanglong' (0% fruit set) and partial self-compatibility in other cultivars. Cross-pollination exhibited genotype-specific effects. 'Spineless Huanglong' pollen increased 'Dahong' fruit set by 37% (P < 0.05) and single fruit weight by 21.5%, while 'Dahong' pollen enabled 'Spineless Huanglong' to achieve an average fruit weight of 322.1 g. 'Spineless Huanglong' pollen also optimized 'Yanwuo' performance (90% fruit set; 231.6 g/fruit). Fruit trait correlations showed significant positive relationships between fruit weight and diameter (r = 0.82-0.91, P < 0.01), but negative correlations with soluble solids content. It is the first time that a reciprocal high-efficiency pollination system between pitaya 'Dahong' and 'Spineless Huanglong' was established, and 'Spineless Huanglong' was identified as the optimal pollinizer for 'Yanwuo''. These findings provide both theoretical and practical foundations for enhancing yield and quality in commercial pitaya production.
Pitaya (Hylocereus spp.), a high-value tropical fruit crop, has seen continuous expansion in pitaya producing areas across Hainan, Guangdong, and Guangxi in China. However, yield limitations caused by differential self-compatibility among cultivars remain a critical challenge. Optimal pollination strategies for three major pitaya cultivars ('Dahong', 'Spineless Huanglong', and 'Yanwuo') were systematically evaluated through controlled pollination experiments. Significant phenological variations were observed in these experiments. Pitaya 'Dahong' and 'Spineless Huanglong' required 18 days for floral development and 30 days for fruit maturation, while pitaya 'Yanwuo' needed 50 days and 90 days, respectively. Reproductive analysis revealed complete self-incompatibility in 'Spineless Huanglong' (0% fruit set) and partial self-compatibility in other cultivars. Cross-pollination exhibited genotype-specific effects. 'Spineless Huanglong' pollen increased 'Dahong' fruit set by 37% (P < 0.05) and single fruit weight by 21.5%, while 'Dahong' pollen enabled 'Spineless Huanglong' to achieve an average fruit weight of 322.1 g. 'Spineless Huanglong' pollen also optimized 'Yanwuo' performance (90% fruit set; 231.6 g/fruit). Fruit trait correlations showed significant positive relationships between fruit weight and diameter (r = 0.82-0.91, P < 0.01), but negative correlations with soluble solids content. It is the first time that a reciprocal high-efficiency pollination system between pitaya 'Dahong' and 'Spineless Huanglong' was established, and 'Spineless Huanglong' was identified as the optimal pollinizer for 'Yanwuo''. These findings provide both theoretical and practical foundations for enhancing yield and quality in commercial pitaya production.
2026,
17(2):
207-214.
doi: 10.15886/j.cnki.rdswxb.20240177
Abstract:
In order to understand the anti-actinomycetes with biocontrol value isolated and screened from the soil in Hainan Island, actinomycetes were isolated from six soil samples from different regions of Hainan by using a gradient dilution method, and the actinomycete strains were screened by using the confrontation culture method and identified based on their morphology, physiological and biochemical characteristics and molecular biology methods. The potential application value of the active strains was determined by fruit soaking method and pot experiment. A total of 285 actinomycete strains were isolated from the soil samples, and the strain Q2-02 had the highest antibacterial activity. Its inhibition rates of Botryodiplodia theobromae, Colletotrichum gloeosporioides and Rhizoctonia solani were 92.8%, 90.0% and 88.2%, respectively, and the inhibition rates of the other six pathogens were also more than 60.0%. The identification of this strain showed that the strain Q2-02 was Streptomyces lunalinharesii. The pot experiments showed that the control effect of the 10-fold dilution of the fermented supernatant of the strain on mango stemend rot and rice sheath blight was significantly higher than that of the positive control 45% thiophandazim suspension diluted 800 times and 10% validacin aqueous solution diluted1000 times, indicating that the strain Q2-02 has the value of further development and application.
In order to understand the anti-actinomycetes with biocontrol value isolated and screened from the soil in Hainan Island, actinomycetes were isolated from six soil samples from different regions of Hainan by using a gradient dilution method, and the actinomycete strains were screened by using the confrontation culture method and identified based on their morphology, physiological and biochemical characteristics and molecular biology methods. The potential application value of the active strains was determined by fruit soaking method and pot experiment. A total of 285 actinomycete strains were isolated from the soil samples, and the strain Q2-02 had the highest antibacterial activity. Its inhibition rates of Botryodiplodia theobromae, Colletotrichum gloeosporioides and Rhizoctonia solani were 92.8%, 90.0% and 88.2%, respectively, and the inhibition rates of the other six pathogens were also more than 60.0%. The identification of this strain showed that the strain Q2-02 was Streptomyces lunalinharesii. The pot experiments showed that the control effect of the 10-fold dilution of the fermented supernatant of the strain on mango stemend rot and rice sheath blight was significantly higher than that of the positive control 45% thiophandazim suspension diluted 800 times and 10% validacin aqueous solution diluted
2026,
17(2):
215-222.
doi: 10.15886/j.cnki.rdswxb.20240201
Abstract:
In order to screen for stable expression of cassava reference genes in cassava leaves infected with Xanthomonas phaseoli pv. manihotis (Xpm), we used Xpm resistant variety ‘G1301’ and susceptible variety ‘SC9’cassava leaves as research materials. Samples were collected from cassava leaves of ‘G1301’ and ‘SC9’ at 0 h, 6 h, 12 h, 24 h, 72 h, and 120 h after Xpm infection, and the stability of the commonly used reference genes Nascent, EF1a, ACT, GTPb, and TUB was determined. The results showed that there were differences in the expression levels of five reference genes after Xpm infection in the leaves of ‘G1301’ and ‘SC9’. Delta CT, GeNorm, NormFinder, BestKeeper and RefFinder software were used to rank the stability of these candidate reference genes. We found that the most stable reference gene expressed in Xpm-infected leaves is EF1α. This study identified the stable internal reference genes expressed during Xpm infection in cassava leaves, laying the foundation for studying gene expression in response to Xpm infection and exploring disease resistance genes.
In order to screen for stable expression of cassava reference genes in cassava leaves infected with Xanthomonas phaseoli pv. manihotis (Xpm), we used Xpm resistant variety ‘G1301’ and susceptible variety ‘SC9’cassava leaves as research materials. Samples were collected from cassava leaves of ‘G1301’ and ‘SC9’ at 0 h, 6 h, 12 h, 24 h, 72 h, and 120 h after Xpm infection, and the stability of the commonly used reference genes Nascent, EF1a, ACT, GTPb, and TUB was determined. The results showed that there were differences in the expression levels of five reference genes after Xpm infection in the leaves of ‘G1301’ and ‘SC9’. Delta CT, GeNorm, NormFinder, BestKeeper and RefFinder software were used to rank the stability of these candidate reference genes. We found that the most stable reference gene expressed in Xpm-infected leaves is EF1α. This study identified the stable internal reference genes expressed during Xpm infection in cassava leaves, laying the foundation for studying gene expression in response to Xpm infection and exploring disease resistance genes.
2026,
17(2):
223-232.
doi: 10.15886/j.cnki.rdswxb.20240187
Abstract:
In order to screen proteins in cassava (Manihot esculenta) that jointly regulate cassava disease resistance with MeRLK1, 24 candidate interacting proteins of the MeRLK1 protein including heat shock protein (Hsp), ADP-ribosylation factor 1 (ARF1), aquaporin transported protein (AQP), etc were selected through screening from the yeast two-hybrid library. Further analysis of the spatiotemporal expression correlation between MeRLK1 and 24 candidate interacting genes revealed that genes including Pentatricopeptide repeat 2 (PPR2) and BR-signaling kinase (BSK) exhibited high correlations (R>0.7) with MeRLK1 expression across diverse tissues and under stress conditions. Based on the screening, the full-length sequence vector of MeBSK, a protein related to the brassinosteroid (BR) signaling pathway was constructed. Through the yeast two-hybrid experiment, it was found that there might be an interaction between MeRLK1 and MeBSK. Subsequently, bimolecular fluorescence complementation (BiFC) will be needed to further verify internal interactions.
In order to screen proteins in cassava (Manihot esculenta) that jointly regulate cassava disease resistance with MeRLK1, 24 candidate interacting proteins of the MeRLK1 protein including heat shock protein (Hsp), ADP-ribosylation factor 1 (ARF1), aquaporin transported protein (AQP), etc were selected through screening from the yeast two-hybrid library. Further analysis of the spatiotemporal expression correlation between MeRLK1 and 24 candidate interacting genes revealed that genes including Pentatricopeptide repeat 2 (PPR2) and BR-signaling kinase (BSK) exhibited high correlations (R>0.7) with MeRLK1 expression across diverse tissues and under stress conditions. Based on the screening, the full-length sequence vector of MeBSK, a protein related to the brassinosteroid (BR) signaling pathway was constructed. Through the yeast two-hybrid experiment, it was found that there might be an interaction between MeRLK1 and MeBSK. Subsequently, bimolecular fluorescence complementation (BiFC) will be needed to further verify internal interactions.
2026,
17(2):
233-246.
doi: 10.15886/j.cnki.rdswxb.20240158
Abstract:
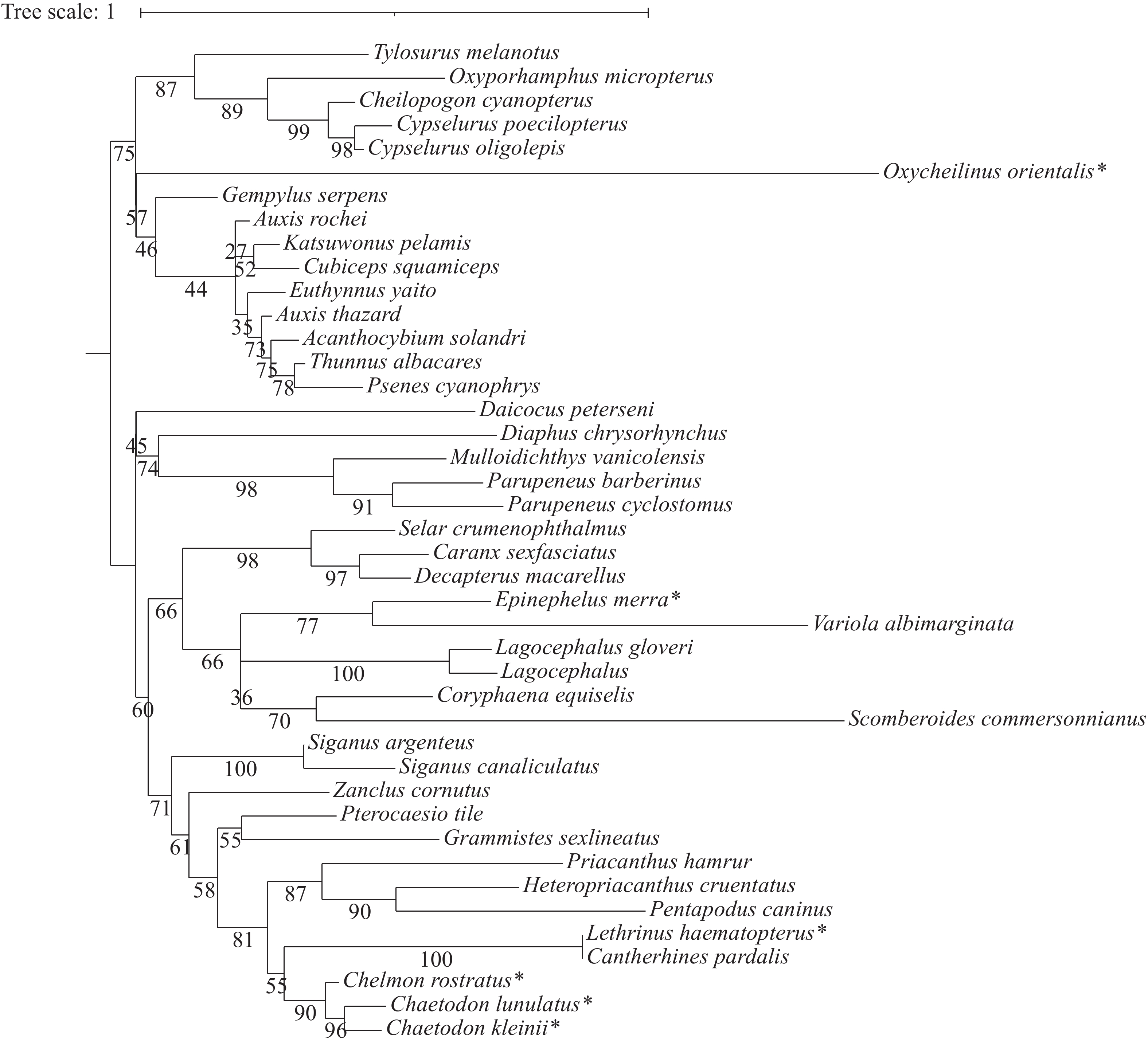
Research on the central nervous system function of pests forms the foundation for developing precise behavior control technologies. Despite the significant role of neuron-labeling techniques based on genetic manipulation in this field, such techniques remain relatively scarce for non-model insects, such as the oriental fruit fly, Bactrocera dorsalis. In this context an attempt was made to identify four pan-neuronal expression genes in B. dorsalis with a view to laying the groundwork for constructing a neuron-labeling system for this species. The genomic structures of the pan-neuronal expression genes in B. dorsalis were identified and analyzed by employing bioinformatics and molecular biology to verify their full-length sequences and peripheral expression patterns. The results indicate that, by referring to four pan-neuronal expression genes from Drosophila, four homologous genes were identified in the B. dorsalis, namely BdornSyb, BdorSyt1, Bdorelav, and BdorBrp. The full genomic lengths of these four genes are 19,337 bp (5 exons, 4 introns), 26,884 bp (8 exons, 7 introns), 1,341 bp (1 exon), and 49,692 bp (14 exons, 13 introns), respectively. The domains of BdornSyb, BdorSyt1, and Bdorelav are highly conserved among closely related species. PCR cloning results indicated that the CDS sequence lengths of these four genes are all over 500 bp, consistent with the bioinformatics analysis results. Evolutionary and genomic structure analyses demonstrated that the four genes are highly conserved among Diptera insects. Expression pattern analysis revealed that all the four genes are expressed in the peripheral sensory organs of B. dorsalis, with three genes, BdornSyb, BdorSyt1 and BdorBrp, showing higher expression levels in the primary olfactory organs, the antennae, and the maxillary palp. The four genes identified are candidate pan-neuronal expression genes in B. dorsalis, providing a foundation for constructing a pan-neuronal labeling system for this species in the future.
Research on the central nervous system function of pests forms the foundation for developing precise behavior control technologies. Despite the significant role of neuron-labeling techniques based on genetic manipulation in this field, such techniques remain relatively scarce for non-model insects, such as the oriental fruit fly, Bactrocera dorsalis. In this context an attempt was made to identify four pan-neuronal expression genes in B. dorsalis with a view to laying the groundwork for constructing a neuron-labeling system for this species. The genomic structures of the pan-neuronal expression genes in B. dorsalis were identified and analyzed by employing bioinformatics and molecular biology to verify their full-length sequences and peripheral expression patterns. The results indicate that, by referring to four pan-neuronal expression genes from Drosophila, four homologous genes were identified in the B. dorsalis, namely BdornSyb, BdorSyt1, Bdorelav, and BdorBrp. The full genomic lengths of these four genes are 19,337 bp (5 exons, 4 introns), 26,884 bp (8 exons, 7 introns), 1,341 bp (1 exon), and 49,692 bp (14 exons, 13 introns), respectively. The domains of BdornSyb, BdorSyt1, and Bdorelav are highly conserved among closely related species. PCR cloning results indicated that the CDS sequence lengths of these four genes are all over 500 bp, consistent with the bioinformatics analysis results. Evolutionary and genomic structure analyses demonstrated that the four genes are highly conserved among Diptera insects. Expression pattern analysis revealed that all the four genes are expressed in the peripheral sensory organs of B. dorsalis, with three genes, BdornSyb, BdorSyt1 and BdorBrp, showing higher expression levels in the primary olfactory organs, the antennae, and the maxillary palp. The four genes identified are candidate pan-neuronal expression genes in B. dorsalis, providing a foundation for constructing a pan-neuronal labeling system for this species in the future.
2026,
17(2):
247-254.
doi: 10.15886/j.cnki.rdswxb.20250081
Abstract:
The issue of pesticide residues in bee products and their impact on bee health is receiving increasing attention. Previous studies have shown that observations of the proboscis extension reflex (PER) are suitable for evaluating the behavioral effects of pesticides on honey bees. In this context an attempt was made to clarify the long-term effects of exposure to bifenthrin and its mixtures in beebread on the olfactory and learning ability of Apis cerana cerana worker. The results showed that after 10 days of oral administration of bifenthrin and its mixtures, either alone or in combination, the survival rate of worker honey bees was significantly reduced in the groups treated with various pesticide mixtures, but there was no significant effect on their body weight. Moreover, the olfactory sensitivity of honey bees in the treatment groups to 0.1%, 1%, 3% and 10% sucrose solutions was significantly reduced, and their learning ability was also significantly decreased. Therefore, long-term exposure of honey bees to multiple insecticides and fungicides with different mechanisms of action has a significant impact on their survival and learning abilities, which in turn threatens the healthy development of honey bee colonies.
The issue of pesticide residues in bee products and their impact on bee health is receiving increasing attention. Previous studies have shown that observations of the proboscis extension reflex (PER) are suitable for evaluating the behavioral effects of pesticides on honey bees. In this context an attempt was made to clarify the long-term effects of exposure to bifenthrin and its mixtures in beebread on the olfactory and learning ability of Apis cerana cerana worker. The results showed that after 10 days of oral administration of bifenthrin and its mixtures, either alone or in combination, the survival rate of worker honey bees was significantly reduced in the groups treated with various pesticide mixtures, but there was no significant effect on their body weight. Moreover, the olfactory sensitivity of honey bees in the treatment groups to 0.1%, 1%, 3% and 10% sucrose solutions was significantly reduced, and their learning ability was also significantly decreased. Therefore, long-term exposure of honey bees to multiple insecticides and fungicides with different mechanisms of action has a significant impact on their survival and learning abilities, which in turn threatens the healthy development of honey bee colonies.
2026,
17(2):
255-264.
doi: 10.15886/j.cnki.rdswxb.20240159
Abstract:
Vibrio alginolyticus is a common marine Gram-negative bacterium widely found in aquaculture environments. It exhibits strong infectivity and pathogenicity toward cultured fish, shellfish, and shrimp, causing significant economic losses in the aquaculture industry due to vibriosis. The tatD gene encodes a protein with nuclease activity, which is related to the formation of bacterial biofilms and the regulation of virulence. An attempt was made to investigate the role of tatD gene in the growth and biofilm formation of V. alginolyticus strain HN08155 by utilizing gene knockout technology. The results indicate that the strain HN08155 contains three tatD genes. Under normal nutrient conditions, the tatD gene does not affect bacterial growth, whereas it plays a regulatory role in bacterial growth under low-nutrient conditions. The extracellular tatD protein demonstrates nuclease activity, with the wild-type strain showing a greater capacity for DNA degradation in the culture supernatant compared to the tatD knockout strain. Induction with 0.1% Triton X-100 significantly increased the autolysis rate of the tatD knockout strain compared to the wild-type strain. Additionally, the absence of the tatD gene resulted in a significant increase in both the quantity and thickness of the biofilm formed by V. alginolyticus.
Vibrio alginolyticus is a common marine Gram-negative bacterium widely found in aquaculture environments. It exhibits strong infectivity and pathogenicity toward cultured fish, shellfish, and shrimp, causing significant economic losses in the aquaculture industry due to vibriosis. The tatD gene encodes a protein with nuclease activity, which is related to the formation of bacterial biofilms and the regulation of virulence. An attempt was made to investigate the role of tatD gene in the growth and biofilm formation of V. alginolyticus strain HN08155 by utilizing gene knockout technology. The results indicate that the strain HN08155 contains three tatD genes. Under normal nutrient conditions, the tatD gene does not affect bacterial growth, whereas it plays a regulatory role in bacterial growth under low-nutrient conditions. The extracellular tatD protein demonstrates nuclease activity, with the wild-type strain showing a greater capacity for DNA degradation in the culture supernatant compared to the tatD knockout strain. Induction with 0.1% Triton X-100 significantly increased the autolysis rate of the tatD knockout strain compared to the wild-type strain. Additionally, the absence of the tatD gene resulted in a significant increase in both the quantity and thickness of the biofilm formed by V. alginolyticus.
2026,
17(2):
265-273.
doi: 10.15886/j.cnki.rdswxb.20240157
Abstract:
In order to understand the effects of cadmium and phenanthrene on the oxidative stress and detoxification in the mantle of Meretrix meretrix, the SOD, CAT, GST activities and MDA content were detected under single and combined exposure to cadmium and phenanthrene. The metallothionein (MT) and heat shock protein (hsp70) gene expressions were also measured. The results showed that the SOD activity and GST activity in all the treatments were significantly increased compared with those in the control group (P < 0.05), that the CAT activity and MDA content were significantly increased compared with that in the control group (P < 0.05) except for the group exposed to Cd. MT gene expression was significantly induced in all treatments, and that the hsp70 gene expression was significantly induced except for the group exposed to Phe. At the 3 d of exposure, interactive effects were observed in all the indexes except for hsp70; at the 7 d of exposure, interactive effects were observed in all the indexes except for CAT activity and MDA content. It is indicated that Cd and Phe have significant effects on the oxidative stress responses in M. meretrix. The MT gene and hsp70 gene are induced to detoxify and regulate the body, improving its ability to resist stimuli and survive.
In order to understand the effects of cadmium and phenanthrene on the oxidative stress and detoxification in the mantle of Meretrix meretrix, the SOD, CAT, GST activities and MDA content were detected under single and combined exposure to cadmium and phenanthrene. The metallothionein (MT) and heat shock protein (hsp70) gene expressions were also measured. The results showed that the SOD activity and GST activity in all the treatments were significantly increased compared with those in the control group (P < 0.05), that the CAT activity and MDA content were significantly increased compared with that in the control group (P < 0.05) except for the group exposed to Cd. MT gene expression was significantly induced in all treatments, and that the hsp70 gene expression was significantly induced except for the group exposed to Phe. At the 3 d of exposure, interactive effects were observed in all the indexes except for hsp70; at the 7 d of exposure, interactive effects were observed in all the indexes except for CAT activity and MDA content. It is indicated that Cd and Phe have significant effects on the oxidative stress responses in M. meretrix. The MT gene and hsp70 gene are induced to detoxify and regulate the body, improving its ability to resist stimuli and survive.
2026,
17(2):
274-288.
doi: 10.15886/j.cnki.rdswxb.20250055
Abstract:
Cassava residues, an organic solid waste generated from cassava processing, were digested in an anaerobic way under mesophilic (37±1)℃ and thermophilic (60±1)℃ conditions, and were batch fermentated at varying total solid (TS) concentrations (10%, 20%, 30%) and inoculum concentrations (30%, 50%) to evaluate the biogas production potential, gas production patterns, and microbial community distribution characteristics during the anaerobic digestion process. The cumulative methane production was fitted using a modified Gompertz model. The results demonstrated that the thermophilic group exhibited significantly higher total gas production efficiency compared to the mesophilic group. Moreover, the thermophilic fermentation reached peak gas production within 3−6 days, which was 6−9 days shorter than the mesophilic fermentation. The optimal conditions, achieved at 10% TS and 50% inoculum dosage, yielded the highest biogas and methane production, with an average methane content of 54%, biogas yield of 666.48 mL·g−1 TS, methane yield of 346.96 mL·g−1 TS, and SCOD degradation rate of 71.25%. Analysis of microbial community distribution revealed that temperature and TS concentration significantly influenced the dominant bacterial and archaeal populations at both phylum and genus levels. Thermophilic conditions promoted the enrichment of hydrogenotrophic methanogens, such as Methanobacterium (49.84%) and Methanoculleus (24.92%), leading to improved methane recovery. The findings suggest that cassava residues alone could serve as a viable feedstock for biogas production, and that desirable biogas recovery could be achieved in a shorter time frame through controlling an appropriate TS concentration, increasing inoculum dosage, and optimizing fermentation temperature. All these findings provide valuable insights for optimizing the anaerobic fermentation process of cassava residues.
Cassava residues, an organic solid waste generated from cassava processing, were digested in an anaerobic way under mesophilic (37±1)℃ and thermophilic (60±1)℃ conditions, and were batch fermentated at varying total solid (TS) concentrations (10%, 20%, 30%) and inoculum concentrations (30%, 50%) to evaluate the biogas production potential, gas production patterns, and microbial community distribution characteristics during the anaerobic digestion process. The cumulative methane production was fitted using a modified Gompertz model. The results demonstrated that the thermophilic group exhibited significantly higher total gas production efficiency compared to the mesophilic group. Moreover, the thermophilic fermentation reached peak gas production within 3−6 days, which was 6−9 days shorter than the mesophilic fermentation. The optimal conditions, achieved at 10% TS and 50% inoculum dosage, yielded the highest biogas and methane production, with an average methane content of 54%, biogas yield of 666.48 mL·g−1 TS, methane yield of 346.96 mL·g−1 TS, and SCOD degradation rate of 71.25%. Analysis of microbial community distribution revealed that temperature and TS concentration significantly influenced the dominant bacterial and archaeal populations at both phylum and genus levels. Thermophilic conditions promoted the enrichment of hydrogenotrophic methanogens, such as Methanobacterium (49.84%) and Methanoculleus (24.92%), leading to improved methane recovery. The findings suggest that cassava residues alone could serve as a viable feedstock for biogas production, and that desirable biogas recovery could be achieved in a shorter time frame through controlling an appropriate TS concentration, increasing inoculum dosage, and optimizing fermentation temperature. All these findings provide valuable insights for optimizing the anaerobic fermentation process of cassava residues.
2026,
17(2):
289-297.
doi: 10.15886/j.cnki.rdswxb.20240181
Abstract:
Hopea hainanensis Merrill & Chun, a large evergreen tree belonging to the family Dipterocarpaceae, is a representative species in tropical rainforests of Hainan Island. The population size of H. hainanensis has contracted seriously due to over exploitation and deforestation, and as a result this species has been listed as a national first-class protected plant in China. The reproductive system determines the transmission of genes between generations, which is an important research topic on endangered plant species. Mother trees of H. hainanensis and their seedlings were genotyped using both microsatellite markers and single nucleotide polymorphisms, on which the reproduction mode of this species was inferred. Results showed that the genotypes of the seedlings of 10 mother trees were identical to their corresponding parents at 12 microsatellite loci. Four randomly selected mother trees and their seedlings were further genotyped using single nucleotide polymorphisms generated by reduced-representation genome sequencing. Most of the SNP loci in the seedlings were found to be identical to their parents, which could be hardly explained by sexual reproduction. In summary, the reproduction of H. hainanensis was inferred to be apomictic based on both microsatellite and SNP markers. As an autotetraploid species, it is impossible for H. hainanensis to reproduce through meiosis, and apomixis is the only way to produce seeds thus maintaining its population. Somatic mutation is the main way to generate variation in apomictic species. In order to restore the genetic variation in H. hainanensis, the existing populations must be strictly conserved to avoid further loss of diversity. Moreover, high-throughput sequencing such as reduced-representation genome sequencing should be conducted to screen seedlings which are different from its parent. The seedlings with somatic mutations could be used to rebuild H. hainanensis populations in natural habitats, so that genetic diversity may be gradually restored and the long-term survival of this species could be achieved at last.
Hopea hainanensis Merrill & Chun, a large evergreen tree belonging to the family Dipterocarpaceae, is a representative species in tropical rainforests of Hainan Island. The population size of H. hainanensis has contracted seriously due to over exploitation and deforestation, and as a result this species has been listed as a national first-class protected plant in China. The reproductive system determines the transmission of genes between generations, which is an important research topic on endangered plant species. Mother trees of H. hainanensis and their seedlings were genotyped using both microsatellite markers and single nucleotide polymorphisms, on which the reproduction mode of this species was inferred. Results showed that the genotypes of the seedlings of 10 mother trees were identical to their corresponding parents at 12 microsatellite loci. Four randomly selected mother trees and their seedlings were further genotyped using single nucleotide polymorphisms generated by reduced-representation genome sequencing. Most of the SNP loci in the seedlings were found to be identical to their parents, which could be hardly explained by sexual reproduction. In summary, the reproduction of H. hainanensis was inferred to be apomictic based on both microsatellite and SNP markers. As an autotetraploid species, it is impossible for H. hainanensis to reproduce through meiosis, and apomixis is the only way to produce seeds thus maintaining its population. Somatic mutation is the main way to generate variation in apomictic species. In order to restore the genetic variation in H. hainanensis, the existing populations must be strictly conserved to avoid further loss of diversity. Moreover, high-throughput sequencing such as reduced-representation genome sequencing should be conducted to screen seedlings which are different from its parent. The seedlings with somatic mutations could be used to rebuild H. hainanensis populations in natural habitats, so that genetic diversity may be gradually restored and the long-term survival of this species could be achieved at last.
2026,
17(2):
298-305.
doi: 10.15886/j.cnki.rdswxb.20240198
Abstract:
In order to have a better picture of the plant resources of Danxia landform in Jiulian mountain, southern Jiangxi Province a survey was made of the plant resources min Danxia landform by using the line transect method. Justicia quadrifaria var. hirsuta Xu, which is a new variety of Justicia, was found in Xiao Wudang Mountain scenic spot, Longnan City. This variety differs from J. quadrifaria (Nees) Anderson in stem, both surfaces of blade, bracts, and outer parts of calyx and corolla tubes which are spread white hispid 1−3 mm long. J. championii are retrorsely pubescent or glabrescent on the stem, pubescent or glabrescent on both surfaces of blade, pubescent on the bracts, petiole, and outer parts of the calyx and corolla tube. Therefore, this variety is easy to distinguish from J. quadrifaria, and phylogenetic analysis also supports the division of this variety. The discovery of this variety further enriches the species diversity of this genus, and also provides a new reference for the development and utilization of this genus.
In order to have a better picture of the plant resources of Danxia landform in Jiulian mountain, southern Jiangxi Province a survey was made of the plant resources min Danxia landform by using the line transect method. Justicia quadrifaria var. hirsuta Xu, which is a new variety of Justicia, was found in Xiao Wudang Mountain scenic spot, Longnan City. This variety differs from J. quadrifaria (Nees) Anderson in stem, both surfaces of blade, bracts, and outer parts of calyx and corolla tubes which are spread white hispid 1−3 mm long. J. championii are retrorsely pubescent or glabrescent on the stem, pubescent or glabrescent on both surfaces of blade, pubescent on the bracts, petiole, and outer parts of the calyx and corolla tube. Therefore, this variety is easy to distinguish from J. quadrifaria, and phylogenetic analysis also supports the division of this variety. The discovery of this variety further enriches the species diversity of this genus, and also provides a new reference for the development and utilization of this genus.
2026,
17(2):
306-313.
doi: 10.15886/j.cnki.rdswxb.20240183
Abstract:
To assess the current status of vascular plants in Mangzhou Wetland Park of the Guangdong-Macao in-Depth Cooperation Zone in Hengqin, the composition, floristic characteristics, and distribution of alien invasive species of vascular plants were systematically investigated through field surveys and historical data analysis. The results revealed that a total of 245 vascular plant species were recorded, belonging to 86 families and 202 genera. Of the vascular plant species angiosperms dominated (95.51%, 234 species), followed by ferns (3.7%) and gymnosperms (0.8%), and herbaceous plants constituted the predominant life form (47.3%), with terrestrial species accounting for 89.4% of the total. The flora exhibited significant tropical affinity, with the families and genera of the plants distributed in the tropics representing 56.98% and 83.17%, respectively, consistent with the floristic patterns of other Pearl River Delta wetland parks. Forty-three alien invasive species were identified, including high-risk Category I invaders (e.g., Lantana camara, Mikania micrantha), which comprised 30.23% of invasive taxa, indicating substantial ecological threats. Three species of second-level national protected plants (e.g., Ormosia pinnata, Dracaena cambodiana) and one Guangdong Province key protected species (Diospyros vaccinioides) were documented. This study clarifies the post-2017 plant resource status of Mangzhou Wetland Park and identifies invasive alien plants as potential ecological risks. We recommend to adopt Nature-based Solutions (NbS) to enhance native plant utilization, optimize invasive species monitoring systems, and integrate ecological restoration with community co-management to improve wetland ecosystem stability and management efficacy. This study provides critical data support for the ecological management of coastal wetlands in the Guangdong-Hong Kong-Macao Greater Bay Area.
To assess the current status of vascular plants in Mangzhou Wetland Park of the Guangdong-Macao in-Depth Cooperation Zone in Hengqin, the composition, floristic characteristics, and distribution of alien invasive species of vascular plants were systematically investigated through field surveys and historical data analysis. The results revealed that a total of 245 vascular plant species were recorded, belonging to 86 families and 202 genera. Of the vascular plant species angiosperms dominated (95.51%, 234 species), followed by ferns (3.7%) and gymnosperms (0.8%), and herbaceous plants constituted the predominant life form (47.3%), with terrestrial species accounting for 89.4% of the total. The flora exhibited significant tropical affinity, with the families and genera of the plants distributed in the tropics representing 56.98% and 83.17%, respectively, consistent with the floristic patterns of other Pearl River Delta wetland parks. Forty-three alien invasive species were identified, including high-risk Category I invaders (e.g., Lantana camara, Mikania micrantha), which comprised 30.23% of invasive taxa, indicating substantial ecological threats. Three species of second-level national protected plants (e.g., Ormosia pinnata, Dracaena cambodiana) and one Guangdong Province key protected species (Diospyros vaccinioides) were documented. This study clarifies the post-2017 plant resource status of Mangzhou Wetland Park and identifies invasive alien plants as potential ecological risks. We recommend to adopt Nature-based Solutions (NbS) to enhance native plant utilization, optimize invasive species monitoring systems, and integrate ecological restoration with community co-management to improve wetland ecosystem stability and management efficacy. This study provides critical data support for the ecological management of coastal wetlands in the Guangdong-Hong Kong-Macao Greater Bay Area.
2026,
17(2):
314-323.
doi: 10.15886/j.cnki.rdswxb.20240170
Abstract:
The endoplasmic reticulum (ER) serves as a crucial site for protein processing in eukaryotic cells. Sec62, an essential component of the ER translocation complex, plays a significant role in growth, development, and stress regulation. An attempt was made to examine the transcription levels of the PcSec62 gene at various growth stages and during pathogenic processes. The PcSec62 gene was knocked out by using CRISPR/Cas9 gene editing to produce knockout mutants (ΔPcsec62) and a complementary strain (ΔPcsec62-C). The results showed that the transcriptional expression of PcSec62 significantly increased during the sporangia and infection stages. The ΔPcsec62 mutants exhibited notably reduced growth and sporulation abilities, alongside stunted hyphal growth. Additionally, the ΔPcsec62 strain showed significantly low tolerance to abiotic stress and reduced pathogenicity. These findings indicate that PcSec62 is involved in regulating the growth, development, abiotic stress responses, and pathogenicity of Phytophthora capsici.
The endoplasmic reticulum (ER) serves as a crucial site for protein processing in eukaryotic cells. Sec62, an essential component of the ER translocation complex, plays a significant role in growth, development, and stress regulation. An attempt was made to examine the transcription levels of the PcSec62 gene at various growth stages and during pathogenic processes. The PcSec62 gene was knocked out by using CRISPR/Cas9 gene editing to produce knockout mutants (ΔPcsec62) and a complementary strain (ΔPcsec62-C). The results showed that the transcriptional expression of PcSec62 significantly increased during the sporangia and infection stages. The ΔPcsec62 mutants exhibited notably reduced growth and sporulation abilities, alongside stunted hyphal growth. Additionally, the ΔPcsec62 strain showed significantly low tolerance to abiotic stress and reduced pathogenicity. These findings indicate that PcSec62 is involved in regulating the growth, development, abiotic stress responses, and pathogenicity of Phytophthora capsici.
2026,
17(2):
324-336.
doi: 10.15886/j.cnki.rdswxb.20240140
Abstract:
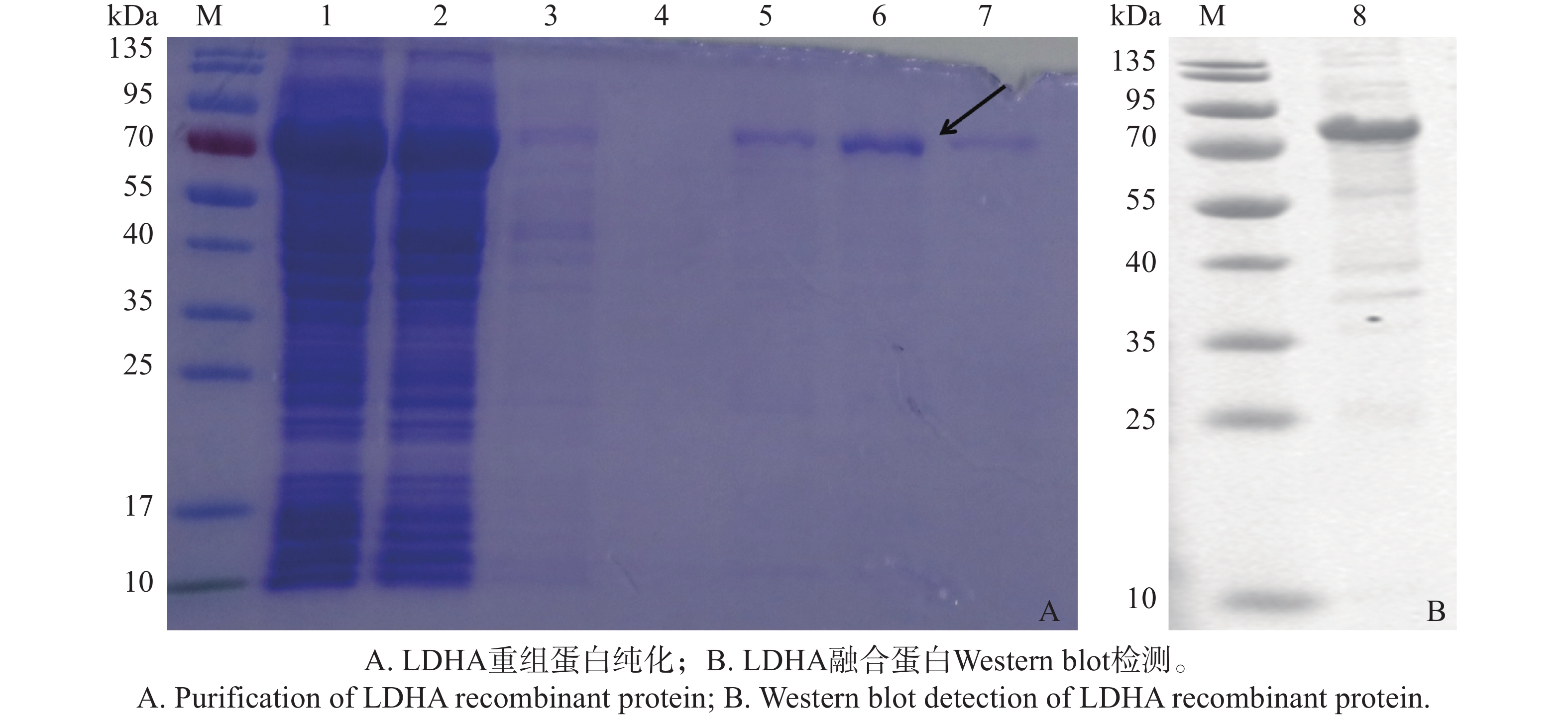
Solanum lycopersicum is a model plant for research in genetics and molecular biology. Recently selection of tomato internal reference genes has been reported but with less types of exogenous hormones used for treatment. An attempt was hence made to select internal reference genes with stable expression in different tissues of tomato and under treatment with plant hormones. DANJ, EF-1α, ACT, UBI, APT, CAC, TIP41 and RPL8 were used as candidate internal reference genes, and selected under the 8 experimental conditions: exogenous hormone treatment with auxin, gibberellin, abscisic acid, cytokinin, salicylic acid, brassinolide and ethylene and various plant parts. The stability of the candidate reference genes was comprehensively evaluated using algorithms such as geNorm, NormFinder, BestKeeper, Delta CT and RefFinder. The stability of the reference genes was validated using the auxin-responsive gene SlGH3.4. The results showed that APT is the most stable reference gene expressed in auxin, gibberellin, abscisic acid, brassinosteroid treatment and various plant parts, that UBI is the most stable reference gene expressed in all samples under cytokinin and salicylic acid treatment, and that TIP41 is the most stable reference gene expressed under ethylene treatment. Finally, when APT, which has a relatively stable comprehensive ranking, was used as an internal reference gene, it was found that the expression level of SlGH3.4 gene showed a similar trend under IAA treatment conditions, while the less stable RPL8 gene failed to accurately correct the expression level of the target gene. All these results may provide theoretical support for the analysis of gene expression networks and molecular regulatory mechanisms in the response of tomato to exogenous hormone treatment.
Solanum lycopersicum is a model plant for research in genetics and molecular biology. Recently selection of tomato internal reference genes has been reported but with less types of exogenous hormones used for treatment. An attempt was hence made to select internal reference genes with stable expression in different tissues of tomato and under treatment with plant hormones. DANJ, EF-1α, ACT, UBI, APT, CAC, TIP41 and RPL8 were used as candidate internal reference genes, and selected under the 8 experimental conditions: exogenous hormone treatment with auxin, gibberellin, abscisic acid, cytokinin, salicylic acid, brassinolide and ethylene and various plant parts. The stability of the candidate reference genes was comprehensively evaluated using algorithms such as geNorm, NormFinder, BestKeeper, Delta CT and RefFinder. The stability of the reference genes was validated using the auxin-responsive gene SlGH3.4. The results showed that APT is the most stable reference gene expressed in auxin, gibberellin, abscisic acid, brassinosteroid treatment and various plant parts, that UBI is the most stable reference gene expressed in all samples under cytokinin and salicylic acid treatment, and that TIP41 is the most stable reference gene expressed under ethylene treatment. Finally, when APT, which has a relatively stable comprehensive ranking, was used as an internal reference gene, it was found that the expression level of SlGH3.4 gene showed a similar trend under IAA treatment conditions, while the less stable RPL8 gene failed to accurately correct the expression level of the target gene. All these results may provide theoretical support for the analysis of gene expression networks and molecular regulatory mechanisms in the response of tomato to exogenous hormone treatment.
2026,
17(2):
337-346.
doi: 10.15886/j.cnki.rdswxb.20240134
Abstract:
In order to explore the effect of mineral nutrient elements on fruit quality and screen the main mineral element factors affecting fruit quality, fruit of durian (Durio zibethinus Murr.) Jinzhen planted in Hainan Province were selected for correlation and path coefficient analysis of the external morphology and internal quality indexes of the fruit as well as 11 mineral elements. The correlation analysis showed that there was a significantly negative correlation between soluble solids content and sulfur (S) content. The total acid content was significantly positively correlated with calcium (C) and boron (B) contents. There was a significantly positive correlation between vitamin C content and magnesium (Mg) and S contents. There was a significantly negative correlation between sugar-acid ratio and B content. The solid-acid ratio was significantly negatively correlated with Ca and B contents. The path analysis showed that there were some differences in the effects of mineral elements on fruit quality indexes. The main elements influencing soluble solids content were nitrogen (N), Mg, zinc (Zn) and manganese (Mn). The main factors influencing soluble sugar content were B, Mn, Zn and N, and the main elements affecting the total acid content of the fruit were potassium (K), N, Mg and Zn. The main elements affecting the content of vitamin C were S, iron (Fe), Mg and Zn. The main elements affecting the ratio of sugar to acid are K, Zn, Mn and B, and the main elements influencing solid acid ratio were Mg, Zn, Fe and Mn. In summary, K, N, Ca, Mg, Zn and B are the main elements affecting the quality of the durian fruit, and are the comprehensive results of the synergistic regulation of various mineral elements. Considering the local soil and fruit nutrient content in Hainan, the fruit yield and quality can be improved through application of K, Mg, Zn and B fertilizers at a slightly higher rate and a coordinated ratio.
In order to explore the effect of mineral nutrient elements on fruit quality and screen the main mineral element factors affecting fruit quality, fruit of durian (Durio zibethinus Murr.) Jinzhen planted in Hainan Province were selected for correlation and path coefficient analysis of the external morphology and internal quality indexes of the fruit as well as 11 mineral elements. The correlation analysis showed that there was a significantly negative correlation between soluble solids content and sulfur (S) content. The total acid content was significantly positively correlated with calcium (C) and boron (B) contents. There was a significantly positive correlation between vitamin C content and magnesium (Mg) and S contents. There was a significantly negative correlation between sugar-acid ratio and B content. The solid-acid ratio was significantly negatively correlated with Ca and B contents. The path analysis showed that there were some differences in the effects of mineral elements on fruit quality indexes. The main elements influencing soluble solids content were nitrogen (N), Mg, zinc (Zn) and manganese (Mn). The main factors influencing soluble sugar content were B, Mn, Zn and N, and the main elements affecting the total acid content of the fruit were potassium (K), N, Mg and Zn. The main elements affecting the content of vitamin C were S, iron (Fe), Mg and Zn. The main elements affecting the ratio of sugar to acid are K, Zn, Mn and B, and the main elements influencing solid acid ratio were Mg, Zn, Fe and Mn. In summary, K, N, Ca, Mg, Zn and B are the main elements affecting the quality of the durian fruit, and are the comprehensive results of the synergistic regulation of various mineral elements. Considering the local soil and fruit nutrient content in Hainan, the fruit yield and quality can be improved through application of K, Mg, Zn and B fertilizers at a slightly higher rate and a coordinated ratio.
2026,
17(2):
347-354.
doi: 10.15886/j.cnki.rdswxb.20250091
Abstract:
As a key catalyst for promoting residents’ physical activity, the health effects of the spatial characteristics of waterfront parks in tropical coastal regions warrant further investigation. Haikou Century Park, a representative coastal park in Haikou City was selected as a case study. By integrating space syntax analysis with behavioral observation methods, the correlation was analyzed between the park’s spatial characteristics and the density of physical activities—encompassing both exercise and leisure types—from two dimensions: spatial organization features (integration and connectivity) and morphological features (accessible area and shape index). The findings revealed that physical activities during the evening period showed relatively distinct spatial differentiation. Spatial organization features significantly promoted activity density; the integration correlation coefficient is 0.76, and the connectivity correlation coefficient is 0.68), with integration accounting for 63.2% of the contribution rate, Spatial morphological features (area and shape index) exhibited no significant correlation with activity density (p > 0.05), suggesting that crowd aggregation is influenced more by topological relationships than by geometric attributes. It is proposed to enhance spatial accessibility (connectivity and integration) of key nodes and paths, optimize functional complexity and comfort in core spaces, improve connectivity in marginal spaces, introduce differentiated scenarios to disperse activity pressure, and ultimately foster a climate-adaptive urban coastal park environment that supports physical activity in tropical regions.
As a key catalyst for promoting residents’ physical activity, the health effects of the spatial characteristics of waterfront parks in tropical coastal regions warrant further investigation. Haikou Century Park, a representative coastal park in Haikou City was selected as a case study. By integrating space syntax analysis with behavioral observation methods, the correlation was analyzed between the park’s spatial characteristics and the density of physical activities—encompassing both exercise and leisure types—from two dimensions: spatial organization features (integration and connectivity) and morphological features (accessible area and shape index). The findings revealed that physical activities during the evening period showed relatively distinct spatial differentiation. Spatial organization features significantly promoted activity density; the integration correlation coefficient is 0.76, and the connectivity correlation coefficient is 0.68), with integration accounting for 63.2% of the contribution rate, Spatial morphological features (area and shape index) exhibited no significant correlation with activity density (p > 0.05), suggesting that crowd aggregation is influenced more by topological relationships than by geometric attributes. It is proposed to enhance spatial accessibility (connectivity and integration) of key nodes and paths, optimize functional complexity and comfort in core spaces, improve connectivity in marginal spaces, introduce differentiated scenarios to disperse activity pressure, and ultimately foster a climate-adaptive urban coastal park environment that supports physical activity in tropical regions.
Abstract
FullText HTML
PDF 1605KB
Email alert
RSS